手机版
二维码
购物车
(
0
)
供应
求购
公司
团购
展会
资讯
招商
品牌
人才
知道
专题
图库
视频
下载
商圈
推广
热搜:
采购方式
甲带
滤芯
气动隔膜泵
带式称重给煤机
减速机型号
无级变速机
链式给煤机
履带
减速机
首页
供应
求购
公司
团购
展会
资讯
招商
品牌
人才
知道
专题
图库
视频
下载
商圈
首页
>
资讯
>
节能环保
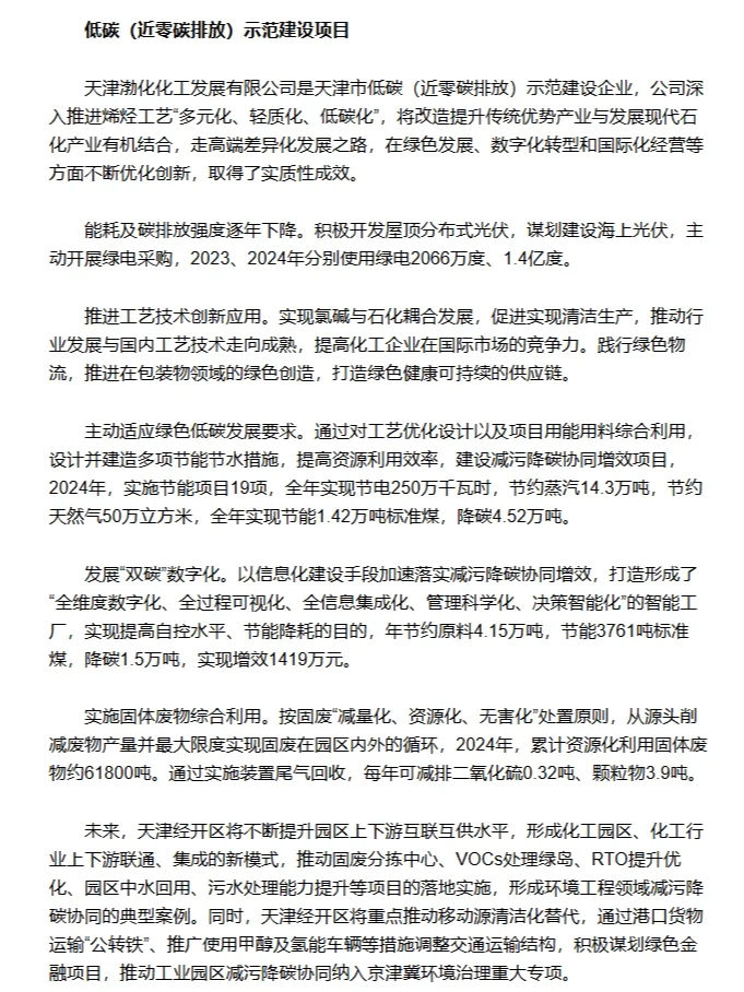
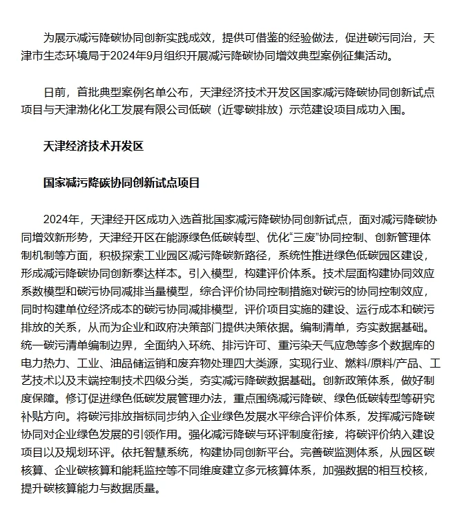
减污降碳协同增效典型案例
日期:2025-11-02 10:46:34 来源:网络整理 作者:本站编辑
评论:0
减污降碳协同增效典型案例
人社部能建中心碳中和能源领域《高级能源管理》《高级能源审计》课程学习培训和证书颁发 有需要用证书,提前储备
#碳排放
#双碳
#节能减排
#节能环保
#高级能源管理
#能源
#节能
#证书
#投标
#碳资产管理
打赏
更多
>
同类资讯
• 2025北京军转新变化!这3个重点一
0
条
相关评论
推荐图文
推荐资讯
点击排行
网站首页
|
关于我们
|
联系方式
|
使用协议
|
版权隐私
|
网站地图
|
排名推广
|
广告服务
|
积分换礼
|
网站留言
|
RSS订阅
|
违规举报
|
皖ICP备20008326号-18
(c)2008-2022 免费发布网 All Rights Reserved