






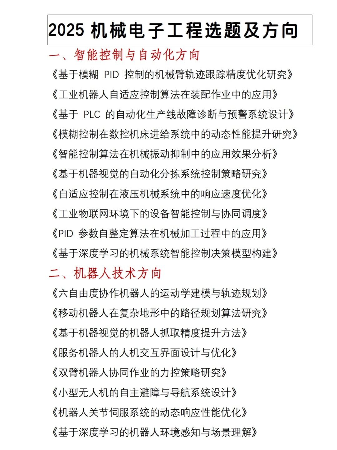
一、智能控制与自动化方向
《基于模糊 PID 控制的机械臂轨迹跟踪精度优化研究》
《工业机器人自适应控制算法在装配作业中的应用》
《基于 PLC 的自动化生产线故障诊断与预警系统设计》
《模糊控制在数控机床进给系统中的动态性能提升研究》
《智能控制算法在机械振动抑制中的应用效果分析》
《基于机器视觉的自动化分拣系统控制策略研究》
《自适应控制在液压机械系统中的响应速度优化》
《工业物联网环境下的设备智能控制与协同调度》
《PID 参数自整定算法在机械加工过程中的应用》
《基于深度学习的机械系统智能控制决策模型构建》
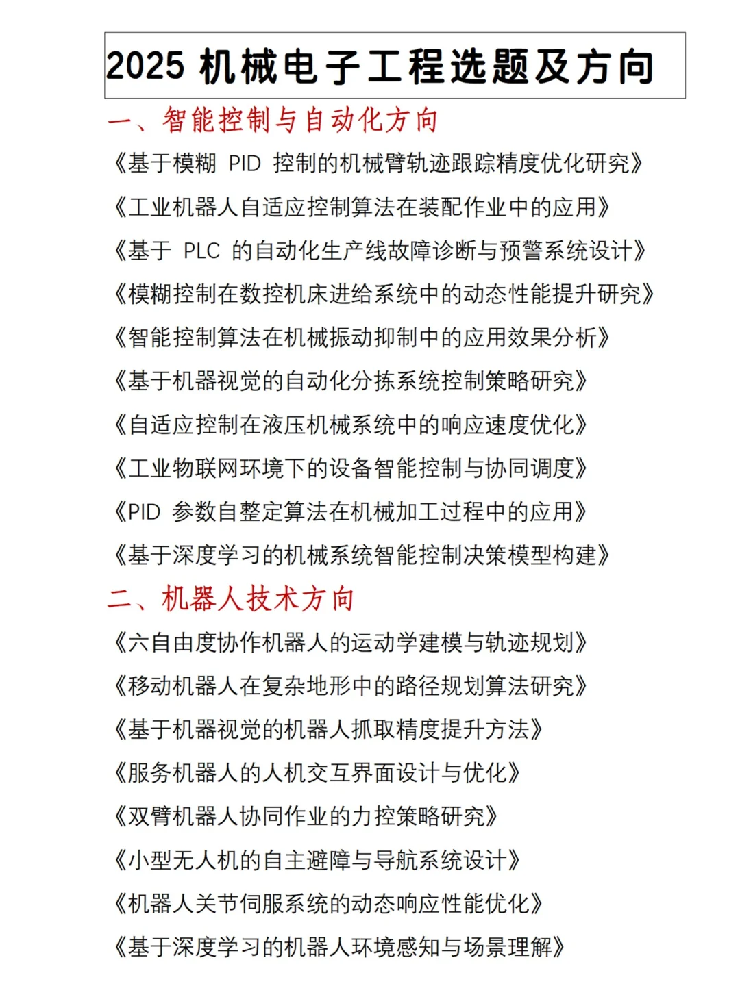
二、机器人技术方向
《六自由度协作机器人的运动学建模与轨迹规划》
《移动机器人在复杂地形中的路径规划算法研究》
《基于机器视觉的机器人抓取精度提升方法》
《服务机器人的人机交互界面设计与优化》
《双臂机器人协同作业的力控策略研究》
《小型无人机的自主避障与导航系统设计》
《机器人关节伺服系统的动态响应性能优化》
《基于深度学习的机器人环境感知与场景理解》
《医疗康复机器人的柔顺控制算法研究》
《农业采摘机器人的末端执行器设计与控制》
#机械电子工程 #机械电子工程专业 #机械电子工程论文 #机械电子工程调剂 #机械电子工程考研 #机械电子工程系 #论文选题 #论文发表 #论文 #机械
《基于模糊 PID 控制的机械臂轨迹跟踪精度优化研究》
《工业机器人自适应控制算法在装配作业中的应用》
《基于 PLC 的自动化生产线故障诊断与预警系统设计》
《模糊控制在数控机床进给系统中的动态性能提升研究》
《智能控制算法在机械振动抑制中的应用效果分析》
《基于机器视觉的自动化分拣系统控制策略研究》
《自适应控制在液压机械系统中的响应速度优化》
《工业物联网环境下的设备智能控制与协同调度》
《PID 参数自整定算法在机械加工过程中的应用》
《基于深度学习的机械系统智能控制决策模型构建》
二、机器人技术方向
《六自由度协作机器人的运动学建模与轨迹规划》
《移动机器人在复杂地形中的路径规划算法研究》
《基于机器视觉的机器人抓取精度提升方法》
《服务机器人的人机交互界面设计与优化》
《双臂机器人协同作业的力控策略研究》
《小型无人机的自主避障与导航系统设计》
《机器人关节伺服系统的动态响应性能优化》
《基于深度学习的机器人环境感知与场景理解》
《医疗康复机器人的柔顺控制算法研究》
《农业采摘机器人的末端执行器设计与控制》
#机械电子工程 #机械电子工程专业 #机械电子工程论文 #机械电子工程调剂 #机械电子工程考研 #机械电子工程系 #论文选题 #论文发表 #论文 #机械


