






PEEK是高强度,轻重量的材料,适用于医疗、汽车和机器人等对轻量化要求较高的领域。本文也是对PEEK概念板块的学习,仅供个人留下笔记以便后续查阅。
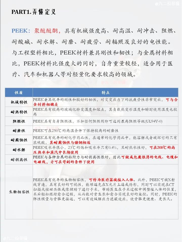
[黄金薯R] PEEK:聚醚醚酮,具有机械强度高、耐高温、耐冲击、阻燃、耐酸碱、耐水解、耐磨、耐疲劳、耐辐照及良好的电性能。与工程塑料相比,PEEK材料兼具刚性和韧性;与金属材料相比,PEEK材料比强度大的同时,自身重量较轻,适合用于医疗、汽车和机器人等对轻量化要求较高的领域。
[黄金薯R] 应用:目前由于PEEK树脂价格相对较高,其应用主要在高端领域,如交运、工业、电子等领域。2019年,全球PEEK材料下游销售领域分别为交运(40%)、工业领域(25%)、电子信息(24%)、医疗及其他(10%)。
[黄金薯R] 关联性高的上市公司:中研股份、新瀚新材、中欣氟材。
#中研股份 #新瀚新材 #中欣氟材 #peek #peek概念 #上市公司 #学习日常 #投资 #A股 #商业思维 #商业 #商业模式 #概念板块
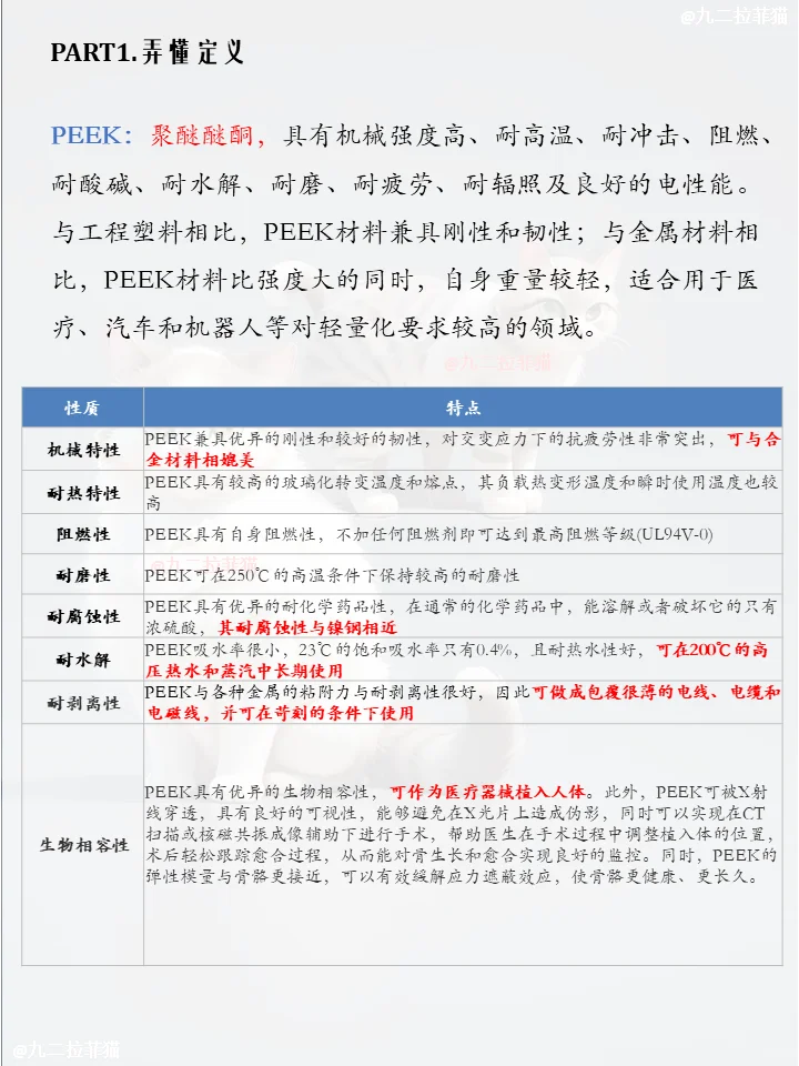
[黄金薯R] PEEK:聚醚醚酮,具有机械强度高、耐高温、耐冲击、阻燃、耐酸碱、耐水解、耐磨、耐疲劳、耐辐照及良好的电性能。与工程塑料相比,PEEK材料兼具刚性和韧性;与金属材料相比,PEEK材料比强度大的同时,自身重量较轻,适合用于医疗、汽车和机器人等对轻量化要求较高的领域。
[黄金薯R] 应用:目前由于PEEK树脂价格相对较高,其应用主要在高端领域,如交运、工业、电子等领域。2019年,全球PEEK材料下游销售领域分别为交运(40%)、工业领域(25%)、电子信息(24%)、医疗及其他(10%)。
[黄金薯R] 关联性高的上市公司:中研股份、新瀚新材、中欣氟材。
#中研股份 #新瀚新材 #中欣氟材 #peek #peek概念 #上市公司 #学习日常 #投资 #A股 #商业思维 #商业 #商业模式 #概念板块


