




今天来学习由意大利国家计量研究院等多个团队在2025年10月27日发表的一篇Nature Nano论文:A quantum resistance memristor for an intrinsically traceable International System of Units standard
需要做神经形态应用的老师欢迎后台获取联系方式,图像识别检测/储备池/SNN/光谱仪/神经元/树突/轨迹衰减......
背景介绍
目前全球的电阻最高标准依赖于量子霍尔效应。但这个标准运行条件极其苛刻,必须在超低温、强磁场和真空下工作。需要一种能在室温、大气等常规条件下工作的新型量子标准,以实现芯片上的自我校准
一句话解释
报道了一种Ag/SiO2/Pt忆阻器,通过电化学抛光编程策略,在室温和大气环境中实现了稳定可控的量子化电导台阶,证明了其作为芯片级本征电阻标准的潜力
图片解释
图1:片上的国家计量院
图1a展示传统溯源链从QHE原级标准经多级校准传递到终端用户,不确定度逐级增大。图1b提出新范式,将忆阻器本征标准直接集成到设备中,关联基本常数G₀,实现零链溯源和自校准
图2:电化学抛光与量子电导台阶
图2a指出传统SET形成的量子接触极不稳定。图2b展示核心创新,慢速负电压优先溶解不稳定原子实现抛光。图2c显示电流台阶式下降。图2d证明量子电导平台清晰稳定
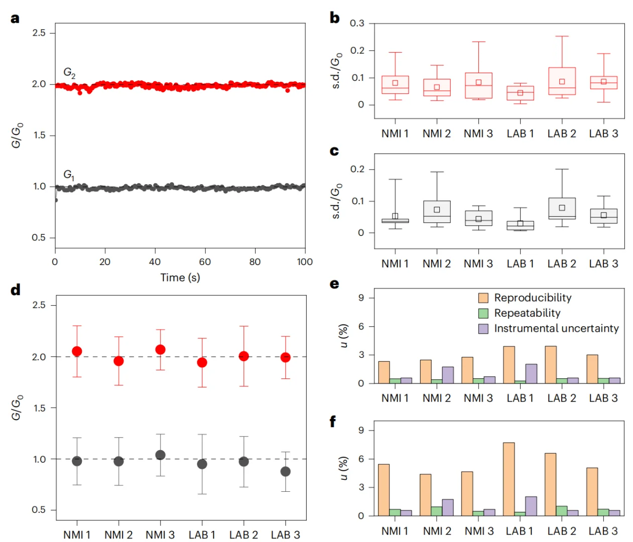
图3:比对与不确定度分析
图3a展示G₁和G₂态在100秒内稳定。图3b、3c显示6家机构重复性水平相似。图3d证明各机构平均值高度一致。图3e、3f表明不确定度主要来源是再现性,每次编程的原子构型差异导致波动
图4:共识值与SI值的对比
图4a、4b左侧汇总6家机构测量值,红线为加权平均的共识值,黑虚线为SI理论值。右侧展示归一化误差En,所有实验室的En值均小于1.0,通过一致性检验
点评:
优势:方便+室温、空气中工作+体积小
劣势:精度还不够高。测量值与 SI 理论值还有 -3.8% 到 +0.6% 的偏差,远大于现有的国家标准。这个偏差的主要来源是再现性不好,即每一次编程卡位时,形成的原子结构都有微小差异,导致读数在 G_0 附近波动
#忆阻器 #存算一体 #阻变存储器 #测量标准
需要做神经形态应用的老师欢迎后台获取联系方式,图像识别检测/储备池/SNN/光谱仪/神经元/树突/轨迹衰减......
背景介绍
目前全球的电阻最高标准依赖于量子霍尔效应。但这个标准运行条件极其苛刻,必须在超低温、强磁场和真空下工作。需要一种能在室温、大气等常规条件下工作的新型量子标准,以实现芯片上的自我校准
一句话解释
报道了一种Ag/SiO2/Pt忆阻器,通过电化学抛光编程策略,在室温和大气环境中实现了稳定可控的量子化电导台阶,证明了其作为芯片级本征电阻标准的潜力
图片解释
图1:片上的国家计量院
图1a展示传统溯源链从QHE原级标准经多级校准传递到终端用户,不确定度逐级增大。图1b提出新范式,将忆阻器本征标准直接集成到设备中,关联基本常数G₀,实现零链溯源和自校准
图2:电化学抛光与量子电导台阶
图2a指出传统SET形成的量子接触极不稳定。图2b展示核心创新,慢速负电压优先溶解不稳定原子实现抛光。图2c显示电流台阶式下降。图2d证明量子电导平台清晰稳定
图3:比对与不确定度分析
图3a展示G₁和G₂态在100秒内稳定。图3b、3c显示6家机构重复性水平相似。图3d证明各机构平均值高度一致。图3e、3f表明不确定度主要来源是再现性,每次编程的原子构型差异导致波动
图4:共识值与SI值的对比
图4a、4b左侧汇总6家机构测量值,红线为加权平均的共识值,黑虚线为SI理论值。右侧展示归一化误差En,所有实验室的En值均小于1.0,通过一致性检验
点评:
优势:方便+室温、空气中工作+体积小
劣势:精度还不够高。测量值与 SI 理论值还有 -3.8% 到 +0.6% 的偏差,远大于现有的国家标准。这个偏差的主要来源是再现性不好,即每一次编程卡位时,形成的原子结构都有微小差异,导致读数在 G_0 附近波动
#忆阻器 #存算一体 #阻变存储器 #测量标准


