



(1)标题:
一种响应微环境的聚醚醚酮植入体,兼具抗菌与免疫调控促骨整合性能
A microenvironment responsive polyetheretherketone implant with antibacterial and osteoimmunomodulatory properties facilitates osseointegration
(2)研究亮点:
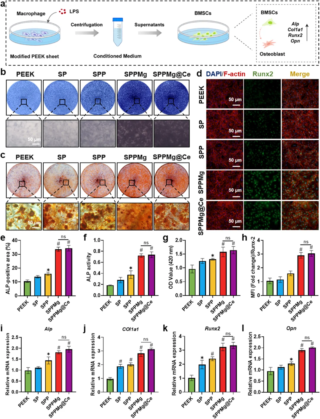
本文设计了一种基于丝素蛋白仿生结构的微环境响应型涂层,通过多巴胺介导固定镁离子并负载二氧化铈纳米颗粒,实现酸性感染环境下可控释放抗菌成分,同时缓慢释放镁离子调节巨噬细胞向M2型极化,协同改善局部免疫微环境并促进成骨。
(3)创新点:
首次将pH响应性丝素蛋白电纺膜与金属酚网络结合,构建具有双重功能的智能涂层;利用内源性刺激响应实现抗菌与免疫调控的时空协同,突破传统单一功能修饰的局限。
(4)材料在医学领域的应用:
该复合涂层可应用于骨科植入物表面改性,有效应对细菌感染和炎症反应导致的骨整合失败问题,提升生物材料与宿主组织的相互作用。
(5)思路延伸:
此策略为开发具备微环境感知能力的多功能生物界面提供了新范式,未来可拓展至其他金属离子或活性因子的按需递送系统,实现更精准的组织修复调控。
#纳米材料 #材料 #水凝胶 #科研 #医工交叉 #学术 #纳米医学 #抗菌 #骨科 #免疫
一种响应微环境的聚醚醚酮植入体,兼具抗菌与免疫调控促骨整合性能
A microenvironment responsive polyetheretherketone implant with antibacterial and osteoimmunomodulatory properties facilitates osseointegration
(2)研究亮点:
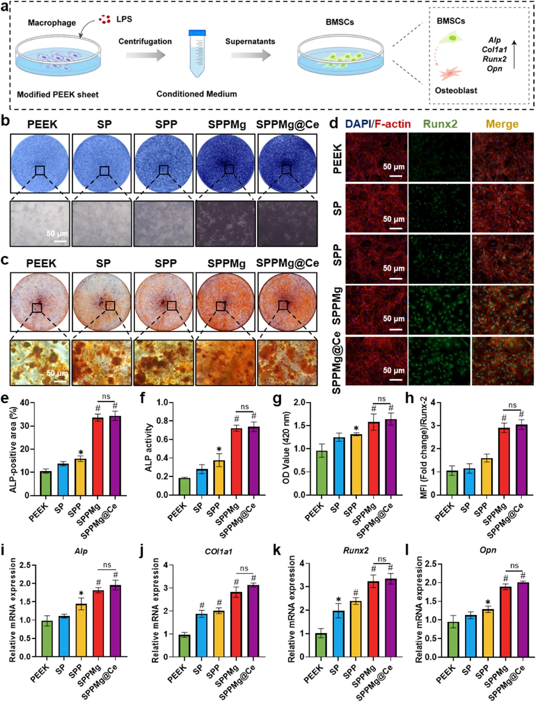
本文设计了一种基于丝素蛋白仿生结构的微环境响应型涂层,通过多巴胺介导固定镁离子并负载二氧化铈纳米颗粒,实现酸性感染环境下可控释放抗菌成分,同时缓慢释放镁离子调节巨噬细胞向M2型极化,协同改善局部免疫微环境并促进成骨。
(3)创新点:
首次将pH响应性丝素蛋白电纺膜与金属酚网络结合,构建具有双重功能的智能涂层;利用内源性刺激响应实现抗菌与免疫调控的时空协同,突破传统单一功能修饰的局限。
(4)材料在医学领域的应用:
该复合涂层可应用于骨科植入物表面改性,有效应对细菌感染和炎症反应导致的骨整合失败问题,提升生物材料与宿主组织的相互作用。
(5)思路延伸:
此策略为开发具备微环境感知能力的多功能生物界面提供了新范式,未来可拓展至其他金属离子或活性因子的按需递送系统,实现更精准的组织修复调控。
#纳米材料 #材料 #水凝胶 #科研 #医工交叉 #学术 #纳米医学 #抗菌 #骨科 #免疫


