手机版
二维码
购物车
(
0
)
供应
求购
公司
团购
展会
资讯
招商
品牌
人才
知道
专题
图库
视频
下载
商圈
推广
热搜:
采购方式
甲带
滤芯
气动隔膜泵
带式称重给煤机
减速机型号
减速机
链式给煤机
履带
无级变速机
首页
供应
求购
公司
团购
展会
资讯
招商
品牌
人才
知道
专题
图库
视频
下载
商圈
首页
>
资讯
>
节能环保
环境工程方向的同学不要再亖磕传统方法了
日期:2025-11-02 03:00:56 来源:网络整理 作者:本站编辑
评论:0
环境工程方向的同学不要再亖磕传统方法了
环境工程方向的科研蓝海来啦!
[派对R]
找不到创新点的宝子可以结合人工智能!
.
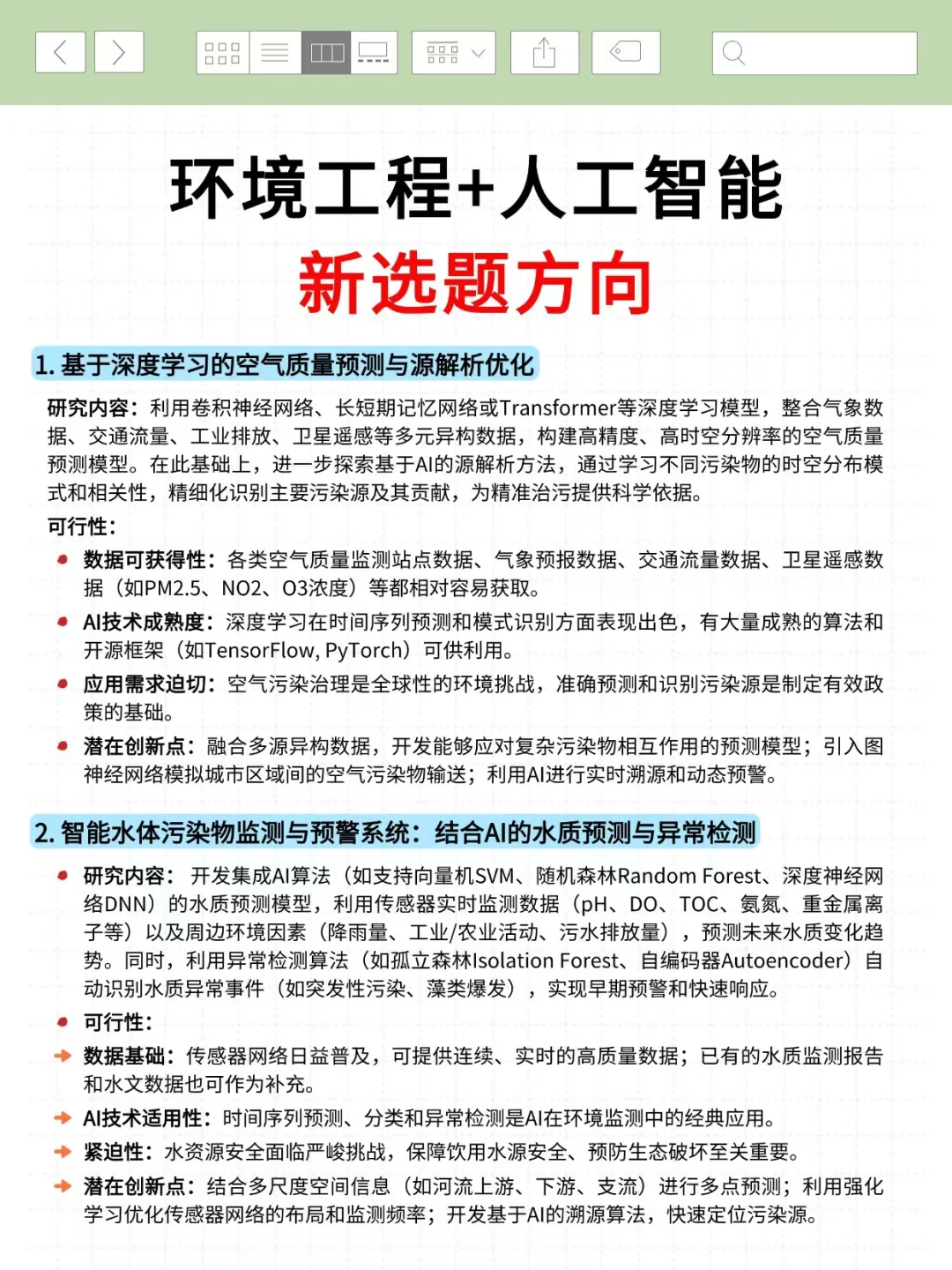
1⃣️基于深度学习的空气质量预测与源解析优化
2⃣️智能水体污染物监测与预警系统:结合AI的水质预测与异常检测
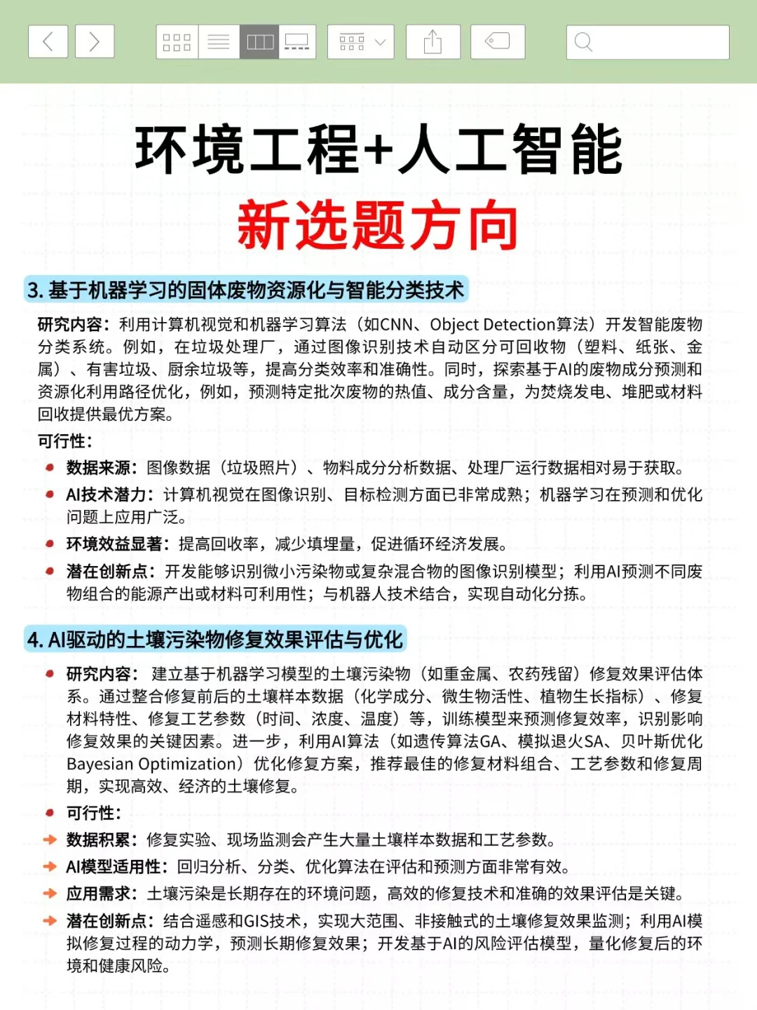
3⃣️基于机器学习的固体废物资源化与智能分类技术
4⃣️AI驱动的土壤污染物修复效果评估与优化
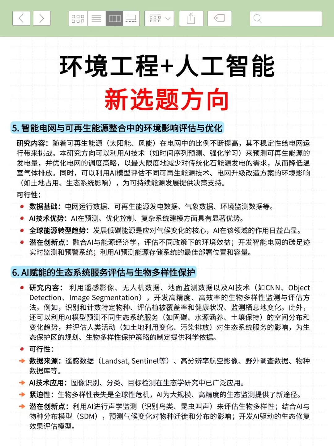
5⃣️智能电网与可再生能源整合中的环境影响评估与优化
6⃣️AI赋能的生态系统服务评估与生物多样性保护
.
?♀️team在环境工程+人工智能这块已有非常的成熟idea和完整学习路径,感兴趣的宝子欢迎d~
#环境工程
#环境艺术设计
#环境保护
#碳排放
#人工智能
#深度学习
#机器学习
#科研
#科研项目
#能源与环境工程
打赏
更多
>
同类资讯
• 2025北京军转新变化!这3个重点一
0
条
相关评论
推荐图文
推荐资讯
点击排行
网站首页
|
关于我们
|
联系方式
|
使用协议
|
版权隐私
|
网站地图
|
排名推广
|
广告服务
|
积分换礼
|
网站留言
|
RSS订阅
|
违规举报
|
皖ICP备20008326号-18
(c)2008-2022 免费发布网 All Rights Reserved