推广 热搜: 采购方式  甲带  滤芯  气动隔膜泵  带式称重给煤机  减速机型号  减速机  链式给煤机  履带  无级变速机 

或许是更适合【主催】的Riso印刷分享

   日期:2025-11-02 02:40:02     来源:网络整理    作者:本站编辑    评论:0    
或许是更适合【主催】的Riso印刷分享

或许是更适合【主催】的Riso印刷分享

或许是更适合【主催】的Riso印刷分享

或许是更适合【主催】的Riso印刷分享

或许是更适合【主催】的Riso印刷分享

或许是更适合【主催】的Riso印刷分享

或许是更适合【主催】的Riso印刷分享

或许是更适合【主催】的Riso印刷分享

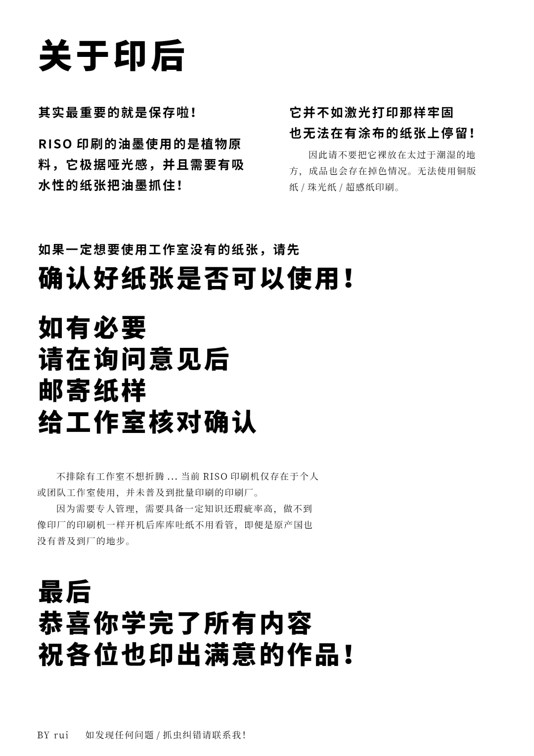
文本的排版方式学了下累的那个排雷手册
那个信息说明处理的太好了,做说明真的超级合适,我自己想可能只会用粗细颜色区分列东西,不敢拿超多大字来写

【本内容仅作为个人经验分享与参考】
?未授权转载
?挪用/擅自印刷

#印刷工艺 #riso印刷
 
打赏
 
更多>同类资讯
0相关评论

推荐图文
推荐资讯
点击排行
网站首页  |  关于我们  |  联系方式  |  使用协议  |  版权隐私  |  网站地图  |  排名推广  |  广告服务  |  积分换礼  |  网站留言  |  RSS订阅  |  违规举报  |  皖ICP备20008326号-18
Powered By DESTOON