






对于咱们建筑、工程人来说,这个行业可能比较陌生,其实建筑项目也有对应节能业务(节能报告),只是内容比较简单,大家也没有注意过
我来说一下节能的具体业务分为哪些
1、节能评估报告(俗称能评,全称固定资产投资项目节能评估和审查)
2、节能验收
3、能源审计
4、能源利用状况报告
5、节能诊断
6、节能改造等等
具体作用大家可以自行百度,由于双碳背景下节能降碳是主流之一,所以这个业务被提升到了很高的高度,但截止目前从事这个领域还不需要资质,大家可以尽快学习、进入这个赛道,我一直推荐咱们土木转行的朋友去看看这个行业,原因有这样几类
1、现在转行大多数为技术岗(销售类大家愿意从事的比较少),行业壁垒还是有的,通常专业不符就直接pass了,耐心的hr会看一下你的从业经历,如果不相关也直接pass,大家根本没有面试的机会,所以一个包容性强的行业一定是咱们的首选
2、编制节能报告或从事相关业务没有专业的限值,只要你懂或者学习过都有机会,见过节能报告的朋友应该都知道,编制人员一览表里专业五花八门
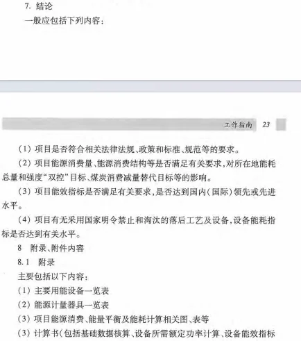
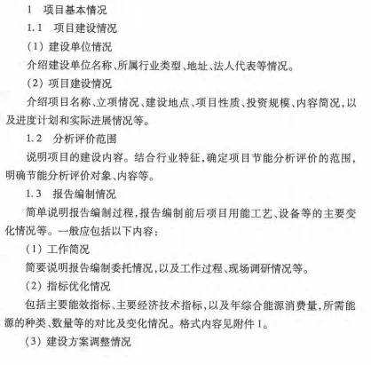
3、易学习,一共8个章节,可以看上图,最难的部分是3.3、3.4、3.5章节,其余部分难度较小,大家可以自行学习,也可以请业内人士指导,快的话半个月就可以上手了
4、工作环境一般为室内,所以大家也不用担心风吹日晒,出差也较少
5、重中之重!!#土木就业前景 #土木工程转行 #土木与环境工程 #建筑 大家可以查一下哪些行业需要做节能业务,你会发现涉猎面很广,其中不乏你喜欢的行业,那么你可以通过节能业务接触到相应行业的负责人,这是你积累人脉、探索行业的平台,未来也是你的跳板,咱们可以有计划的完成自己的转行大业(如果能直接转入自己喜欢的行业那最好,如果不能就考虑有计划的就业,慢慢实现目标)
6、收入中等偏上,直接跟你的工作量挂钩,有设计院经验的伙伴大喜,提成和工作量比例远高于设计院。
后续跟大家分享节能工作收入范畴、招聘岗位名称、涉及领域、跨界难度、适合人群、简历修改和面试应答等内容最后祝大家都能顺利通过面试!#节能环保 #节能咨询 #土木转行新能源 #双碳学习 #双碳 #固定资产投资
我来说一下节能的具体业务分为哪些
1、节能评估报告(俗称能评,全称固定资产投资项目节能评估和审查)
2、节能验收
3、能源审计
4、能源利用状况报告
5、节能诊断
6、节能改造等等
具体作用大家可以自行百度,由于双碳背景下节能降碳是主流之一,所以这个业务被提升到了很高的高度,但截止目前从事这个领域还不需要资质,大家可以尽快学习、进入这个赛道,我一直推荐咱们土木转行的朋友去看看这个行业,原因有这样几类
1、现在转行大多数为技术岗(销售类大家愿意从事的比较少),行业壁垒还是有的,通常专业不符就直接pass了,耐心的hr会看一下你的从业经历,如果不相关也直接pass,大家根本没有面试的机会,所以一个包容性强的行业一定是咱们的首选
2、编制节能报告或从事相关业务没有专业的限值,只要你懂或者学习过都有机会,见过节能报告的朋友应该都知道,编制人员一览表里专业五花八门
3、易学习,一共8个章节,可以看上图,最难的部分是3.3、3.4、3.5章节,其余部分难度较小,大家可以自行学习,也可以请业内人士指导,快的话半个月就可以上手了
4、工作环境一般为室内,所以大家也不用担心风吹日晒,出差也较少
5、重中之重!!#土木就业前景 #土木工程转行 #土木与环境工程 #建筑 大家可以查一下哪些行业需要做节能业务,你会发现涉猎面很广,其中不乏你喜欢的行业,那么你可以通过节能业务接触到相应行业的负责人,这是你积累人脉、探索行业的平台,未来也是你的跳板,咱们可以有计划的完成自己的转行大业(如果能直接转入自己喜欢的行业那最好,如果不能就考虑有计划的就业,慢慢实现目标)
6、收入中等偏上,直接跟你的工作量挂钩,有设计院经验的伙伴大喜,提成和工作量比例远高于设计院。
后续跟大家分享节能工作收入范畴、招聘岗位名称、涉及领域、跨界难度、适合人群、简历修改和面试应答等内容最后祝大家都能顺利通过面试!#节能环保 #节能咨询 #土木转行新能源 #双碳学习 #双碳 #固定资产投资


