推广 热搜: 采购方式  甲带  滤芯  气动隔膜泵  带式称重给煤机  减速机型号  减速机  链式给煤机  履带  无级变速机 

都别惦记了,这台可爱的JOBO冲洗机我买啦!

   日期:2025-11-02 01:48:43     来源:网络整理    作者:本站编辑    评论:0    
都别惦记了,这台可爱的JOBO冲洗机我买啦!

都别惦记了,这台可爱的JOBO冲洗机我买啦!

都别惦记了,这台可爱的JOBO冲洗机我买啦!

都别惦记了,这台可爱的JOBO冲洗机我买啦!

都别惦记了,这台可爱的JOBO冲洗机我买啦!

都别惦记了,这台可爱的JOBO冲洗机我买啦!

感觉作为冲彩色的入门机型挺不错的,看图片真的很漂亮。

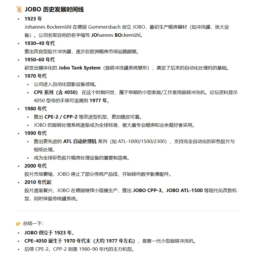
了解了一下历史,应该是是上世纪70年代末,CPE的第一代产品

妥妥的中古电器

期待收货


如果大家感兴趣,我会把它修好再汇报更多细节

#胶卷冲洗机
#中古电器
#胶卷
#复古
 
打赏
 
更多>同类资讯
0相关评论

推荐图文
推荐资讯
点击排行
网站首页  |  关于我们  |  联系方式  |  使用协议  |  版权隐私  |  网站地图  |  排名推广  |  广告服务  |  积分换礼  |  网站留言  |  RSS订阅  |  违规举报  |  皖ICP备20008326号-18
Powered By DESTOON