









#绿色能源转型 #可再生能源发电 #绿色低碳发展 #能源可再生 #碳中和碳达峰 #能源
本报告聚焦中德两国能源电力清洁转型实践,对比分析电源、电网、负荷、市场等领域差异化做法,提炼共性经验,为全球能源转型提供参考。
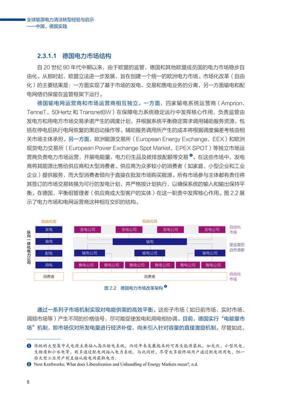
报告先阐述全球能源转型背景与挑战。推动能源转型应对气候变化已成全球共识,2023 年新增可再生能源项目 81% 成本低于化石燃料,但转型面临电力安全保供、产业链 “脱钩断链”、公正转型等挑战。中国目标 2030 年非化石能源占一次能源消费 25%、2060 年碳中和;德国计划 2045 年碳中和、2030 年可再生能源发电占比超 80%,两国均为全球能源转型关键参与者。
核心内容详解中德转型实践。德国通过市场设计、电网发展、系统运行、灵活负荷推动转型,2024 年可再生能源覆盖超半数电力消费。中国以构建新型电力系统为核心,推进大型新能源基地建设、特高压电网发展、灵活负荷挖掘、调度运行优化,2024 年风光装机超 14 亿千瓦,提前 6 年完成气候雄心峰会目标。
本报告聚焦中德两国能源电力清洁转型实践,对比分析电源、电网、负荷、市场等领域差异化做法,提炼共性经验,为全球能源转型提供参考。
报告先阐述全球能源转型背景与挑战。推动能源转型应对气候变化已成全球共识,2023 年新增可再生能源项目 81% 成本低于化石燃料,但转型面临电力安全保供、产业链 “脱钩断链”、公正转型等挑战。中国目标 2030 年非化石能源占一次能源消费 25%、2060 年碳中和;德国计划 2045 年碳中和、2030 年可再生能源发电占比超 80%,两国均为全球能源转型关键参与者。
核心内容详解中德转型实践。德国通过市场设计、电网发展、系统运行、灵活负荷推动转型,2024 年可再生能源覆盖超半数电力消费。中国以构建新型电力系统为核心,推进大型新能源基地建设、特高压电网发展、灵活负荷挖掘、调度运行优化,2024 年风光装机超 14 亿千瓦,提前 6 年完成气候雄心峰会目标。


