





维生素C(Vitamin C,vitC)是维持人类健康的关键营养素,其重要性可追溯至17世纪欧洲大航海时代。当时,长期海上航行导致船员缺乏蔬菜水果,坏血病肆虐,直到罐头发明才缓解。维生素C不仅能预防和治疗坏血病,还在增强免疫、治疗癌症等方面展现潜力,但其机制尚未完全明确。
-
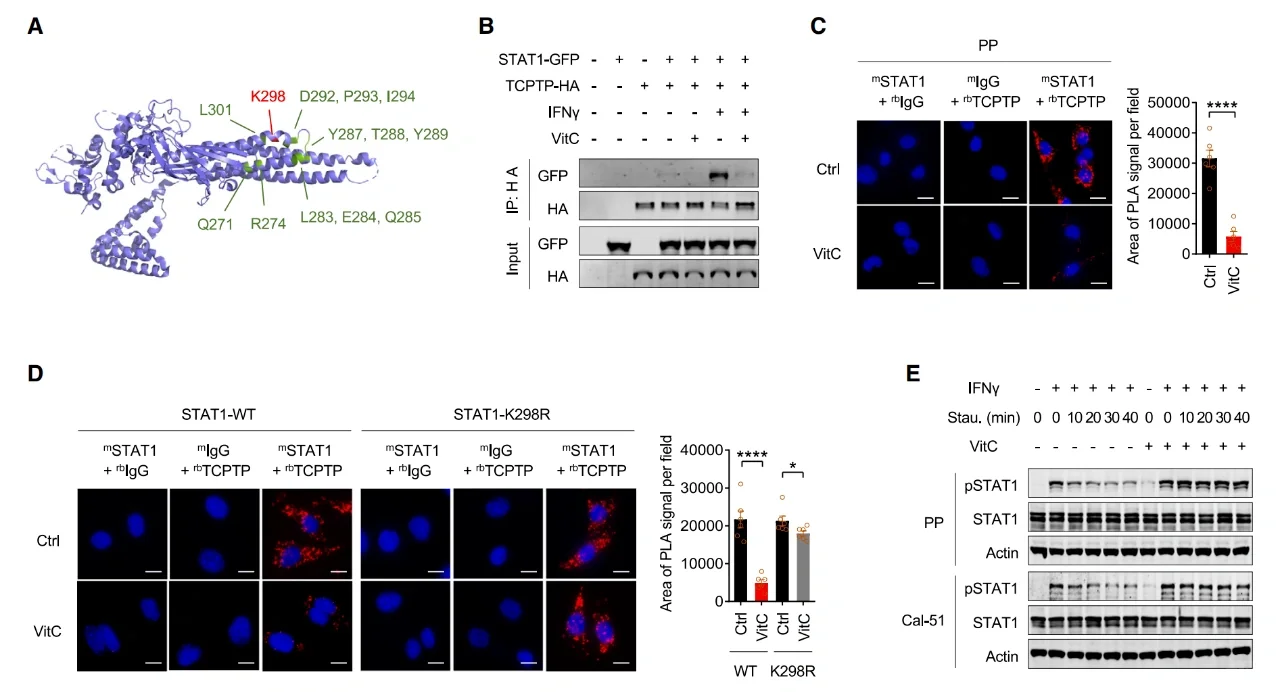
2025年2月28日,哈佛医学院附属丹娜法伯癌症研究所赵景教授团队(第一作者何吓俤博士现为上海交通大学医学院附属瑞金医院研究员)在《Cell》杂志发表题为“Lysine vitcylation is a vitamin C-derived protein modification that enhances STAT1-mediated immune response”的研究论文。该研究发现了一种新的蛋白质翻译后修饰(PTM)——维生素C修饰(vitcylation),即维生素C修饰蛋白质中的赖氨酸,形成“vitcyl-lysine”。研究发现,STAT1第298位赖氨酸(STAT1 K298)的维生素C修饰可抑制其去磷酸化,增强干扰素信号通路激活,促进肿瘤抗原呈递和抗肿瘤免疫。
-
蛋白质翻译后修饰对生理调节至关重要,常见的修饰包括乙酰化、甲基化、磷酸化等。此前研究显示,含有内酯结构的代谢物可与赖氨酸残基反应,而维生素C也具有内酯结构。因此,研究团队推测维生素C可能参与蛋白质修饰。实验表明,维生素C可在生理条件下修饰细胞体系中蛋白质的赖氨酸残基,形成vitcyl-lysine。
-
研究团队进一步发现,在维生素C处理的E0771小鼠乳腺癌细胞中,免疫和炎症相关基因表达上调,与干扰素反应通路相关。STAT1是干扰素反应的关键因子,其K298位点高度保守。研究通过质谱技术证实,维生素C可修饰STAT1的K298位点,抑制其Y701位点去磷酸化,增强干扰素信号通路激活,增加肿瘤细胞中MHC/HLA-I表达,增强免疫原性并激活抗肿瘤免疫反应。
-
此外,研究还发现维生素C与抗PD-1抗体联合治疗乳腺癌小鼠模型时,比单独治疗更有效地抑制肿瘤生长,表明维生素C可增强免疫检查点疗法的效果。
-
综上所述,这项研究揭示了维生素C修饰(vitcylation)这一新型PTM机制,证明其通过调节干扰素信号通路增强肿瘤细胞免疫原性和免疫细胞活化,促进抗肿瘤免疫反应。这一发现为维生素C在蛋白质修饰和免疫调节中的作用提供了新的分子机制,并为肿瘤治疗提供了新的思路。
#生物医学科研 #文献阅读 #实验 #研究生#医学科研 #医学论文 #医学sci #科研学习 #文献 #科研
-
2025年2月28日,哈佛医学院附属丹娜法伯癌症研究所赵景教授团队(第一作者何吓俤博士现为上海交通大学医学院附属瑞金医院研究员)在《Cell》杂志发表题为“Lysine vitcylation is a vitamin C-derived protein modification that enhances STAT1-mediated immune response”的研究论文。该研究发现了一种新的蛋白质翻译后修饰(PTM)——维生素C修饰(vitcylation),即维生素C修饰蛋白质中的赖氨酸,形成“vitcyl-lysine”。研究发现,STAT1第298位赖氨酸(STAT1 K298)的维生素C修饰可抑制其去磷酸化,增强干扰素信号通路激活,促进肿瘤抗原呈递和抗肿瘤免疫。
-
蛋白质翻译后修饰对生理调节至关重要,常见的修饰包括乙酰化、甲基化、磷酸化等。此前研究显示,含有内酯结构的代谢物可与赖氨酸残基反应,而维生素C也具有内酯结构。因此,研究团队推测维生素C可能参与蛋白质修饰。实验表明,维生素C可在生理条件下修饰细胞体系中蛋白质的赖氨酸残基,形成vitcyl-lysine。
-
研究团队进一步发现,在维生素C处理的E0771小鼠乳腺癌细胞中,免疫和炎症相关基因表达上调,与干扰素反应通路相关。STAT1是干扰素反应的关键因子,其K298位点高度保守。研究通过质谱技术证实,维生素C可修饰STAT1的K298位点,抑制其Y701位点去磷酸化,增强干扰素信号通路激活,增加肿瘤细胞中MHC/HLA-I表达,增强免疫原性并激活抗肿瘤免疫反应。
-
此外,研究还发现维生素C与抗PD-1抗体联合治疗乳腺癌小鼠模型时,比单独治疗更有效地抑制肿瘤生长,表明维生素C可增强免疫检查点疗法的效果。
-
综上所述,这项研究揭示了维生素C修饰(vitcylation)这一新型PTM机制,证明其通过调节干扰素信号通路增强肿瘤细胞免疫原性和免疫细胞活化,促进抗肿瘤免疫反应。这一发现为维生素C在蛋白质修饰和免疫调节中的作用提供了新的分子机制,并为肿瘤治疗提供了新的思路。
#生物医学科研 #文献阅读 #实验 #研究生#医学科研 #医学论文 #医学sci #科研学习 #文献 #科研


