手机版
二维码
购物车
(
0
)
供应
求购
公司
团购
展会
资讯
招商
品牌
人才
知道
专题
图库
视频
下载
商圈
推广
热搜:
采购方式
甲带
滤芯
气动隔膜泵
带式称重给煤机
减速机型号
减速机
链式给煤机
履带
无级变速机
首页
供应
求购
公司
团购
展会
资讯
招商
品牌
人才
知道
专题
图库
视频
下载
商圈
首页
>
资讯
>
招投标信息
福建投标报价|福建评标办法解析
日期:2025-11-01 23:50:22 来源:网络整理 作者:本站编辑
评论:0
福建投标报价|福建评标办法解析
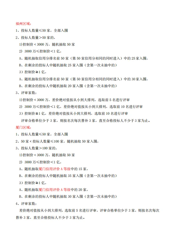
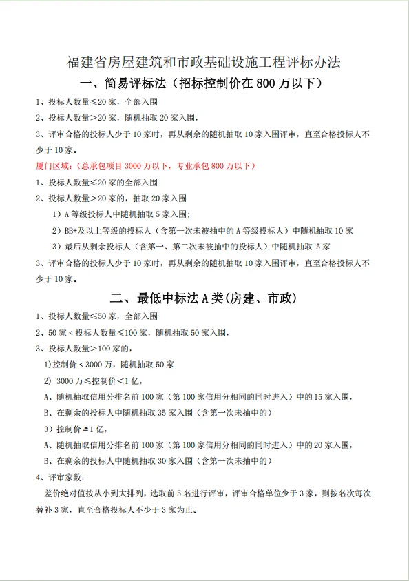
福建评标办法解析大全
不同评标办法的区别
很多人还是不明白不同评标办法的区别
知己知彼,百战不殆
[哇R]
[哇R]
[赞R]
[赞R]
理解规则才有利于制定应对策略
#小红书可以发文件了
#投标报价
#投标
#工程造价
#建设工程
#建筑行业
#标书制作
#造价工程师
打赏
更多
>
同类资讯
• 求大数据把我推荐给需要的人
0
条
相关评论
推荐图文
推荐资讯
点击排行
网站首页
|
关于我们
|
联系方式
|
使用协议
|
版权隐私
|
网站地图
|
排名推广
|
广告服务
|
积分换礼
|
网站留言
|
RSS订阅
|
违规举报
|
皖ICP备20008326号-18
(c)2008-2022 免费发布网 All Rights Reserved