推广 热搜: 采购方式  甲带  滤芯  气动隔膜泵  带式称重给煤机  减速机型号  无级变速机  链式给煤机  履带  减速机 

高优COUNSF371指纹门禁机门禁系统说明书

   日期:2025-11-01 23:47:31     来源:网络整理    作者:本站编辑    评论:0    
高优COUNSF371指纹门禁机门禁系统说明书

高优COUNSF371指纹门禁机门禁系统说明书

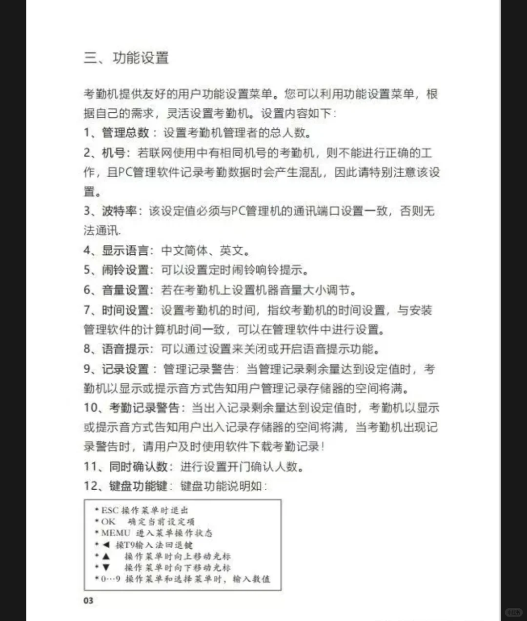
高优COUNSF371指纹门禁机门禁系统说明书

高优COUNSF371指纹门禁机门禁系统说明书

高优COUNSF371指纹门禁机门禁系统说明书

高优COUNSF371指纹门禁机门禁系统说明书

高优COUNSF371指纹门禁机门禁系统说明书

高优COUNSF371指纹门禁机门禁系统说明书

成都上门安装维修更换门禁机,主要解决门禁机不启动,黑屏一直反复启动重启,不锁门 不通电等故障。新装指纹考勤一体门禁系统700元一套起 可提供电子票#门禁系统 #门禁 #门禁维修电话 #门禁初始化 #门禁重置 #门禁安装 #门禁维修 #门禁管理员重置 #门禁恢复出厂设置 #门禁破解 #门禁修改密码 #门禁改密码 #门禁重置密码
 
打赏
 
更多>同类资讯
0相关评论

推荐图文
推荐资讯
点击排行
网站首页  |  关于我们  |  联系方式  |  使用协议  |  版权隐私  |  网站地图  |  排名推广  |  广告服务  |  积分换礼  |  网站留言  |  RSS订阅  |  违规举报  |  皖ICP备20008326号-18
Powered By DESTOON