







#记录我的城市
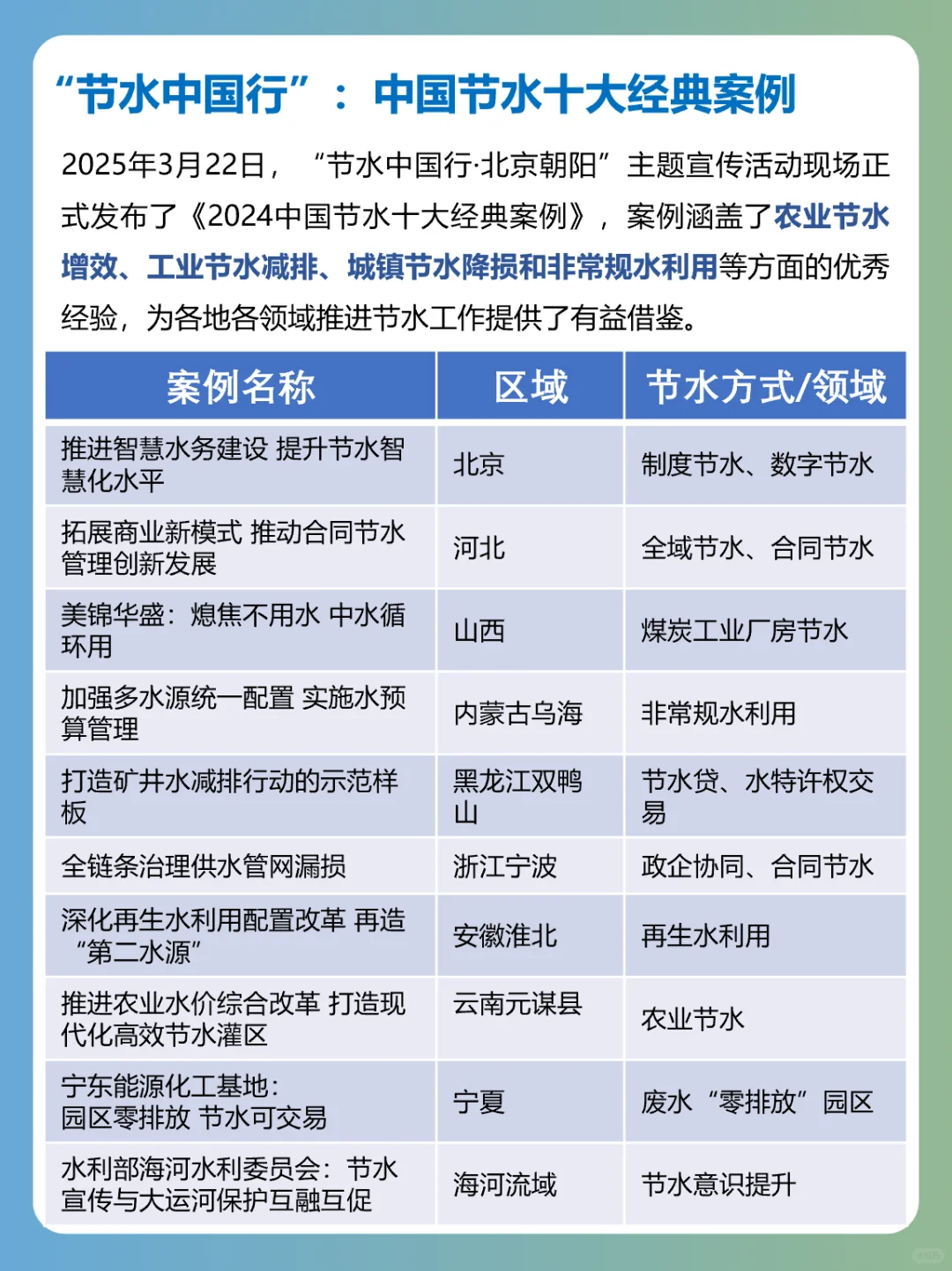
2025年3月22日,在由全国节约用水办公室、北京市水务局和北京市朝阳区人民z f 联合主办的“节水中国行·北京朝阳”主题宣传活动启动仪式上,2024年度中国节水十大经典案例正式发布。本次案例涵盖城镇节水、工业节水、农业节水、非常规水利用等领域,从制度、治理、市场、机制、技术等角度推广可复制的节水实践案例,促进跨区域、跨行业节水技术交流,强化节水创新成果转化应用。
ESG PowerLab将分上下两篇对年度十大节水案例进行盘点解读,以期为读者提供节水治理和改造方面的借鉴与启发。
1.北京市智慧节水案例
2.河北省合同节水案例
3.山西省焦煤企业节水案例
4.乌海市非常规水利用案例
5. 双鸭山市矿井水减排案例
✅欢迎关注ESG PowerLab,获取更多ESG专业资讯、报告、实践案例与学习资源!
#可持续发展 #ESG #知识薯 #水资源保护 #节约用水 #碳中和碳达峰 #职场干货 #水利工程 #企业管理 #绿色低碳转型 #管理咨询 #ESG实操 #工业节水 #工业节能 #环境污染与保护
2025年3月22日,在由全国节约用水办公室、北京市水务局和北京市朝阳区人民z f 联合主办的“节水中国行·北京朝阳”主题宣传活动启动仪式上,2024年度中国节水十大经典案例正式发布。本次案例涵盖城镇节水、工业节水、农业节水、非常规水利用等领域,从制度、治理、市场、机制、技术等角度推广可复制的节水实践案例,促进跨区域、跨行业节水技术交流,强化节水创新成果转化应用。
ESG PowerLab将分上下两篇对年度十大节水案例进行盘点解读,以期为读者提供节水治理和改造方面的借鉴与启发。
1.北京市智慧节水案例
2.河北省合同节水案例
3.山西省焦煤企业节水案例
4.乌海市非常规水利用案例
5. 双鸭山市矿井水减排案例
✅欢迎关注ESG PowerLab,获取更多ESG专业资讯、报告、实践案例与学习资源!
#可持续发展 #ESG #知识薯 #水资源保护 #节约用水 #碳中和碳达峰 #职场干货 #水利工程 #企业管理 #绿色低碳转型 #管理咨询 #ESG实操 #工业节水 #工业节能 #环境污染与保护


