手机版
二维码
购物车
(
0
)
供应
求购
公司
团购
展会
资讯
招商
品牌
人才
知道
专题
图库
视频
下载
商圈
推广
热搜:
采购方式
甲带
滤芯
气动隔膜泵
带式称重给煤机
减速机型号
减速机
链式给煤机
履带
无级变速机
首页
供应
求购
公司
团购
展会
资讯
招商
品牌
人才
知道
专题
图库
视频
下载
商圈
首页
>
资讯
>
招投标信息
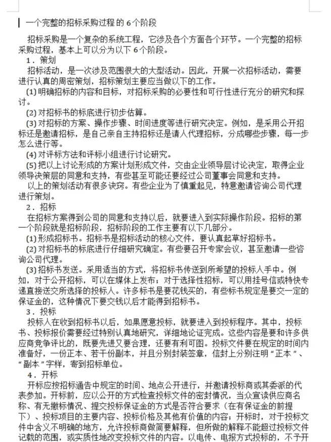
一个完整的招标采购过程的6个阶段
日期:2025-11-01 18:15:53 来源:网络整理 作者:本站编辑
评论:0
一个完整的招标采购过程的6个阶段
从投标到招标,再到过程审计,对招投标工作终于有了一点认识,整理如下:
无论是施工单位、建设单位、招标代理机构、甲方、审计,对于招投标都还是需要有所了解的!
#供应链管理
#采购管理
#采购
打赏
更多
>
同类资讯
• 求大数据把我推荐给需要的人
0
条
相关评论
推荐图文
推荐资讯
点击排行
网站首页
|
关于我们
|
联系方式
|
使用协议
|
版权隐私
|
网站地图
|
排名推广
|
广告服务
|
积分换礼
|
网站留言
|
RSS订阅
|
违规举报
|
皖ICP备20008326号-18
(c)2008-2022 免费发布网 All Rights Reserved