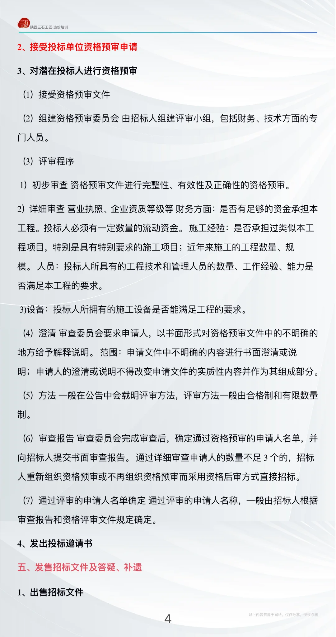
推广 热搜: 采购方式  甲带  滤芯  气动隔膜泵  带式称重给煤机  减速机型号  减速机  链式给煤机  履带  无级变速机 

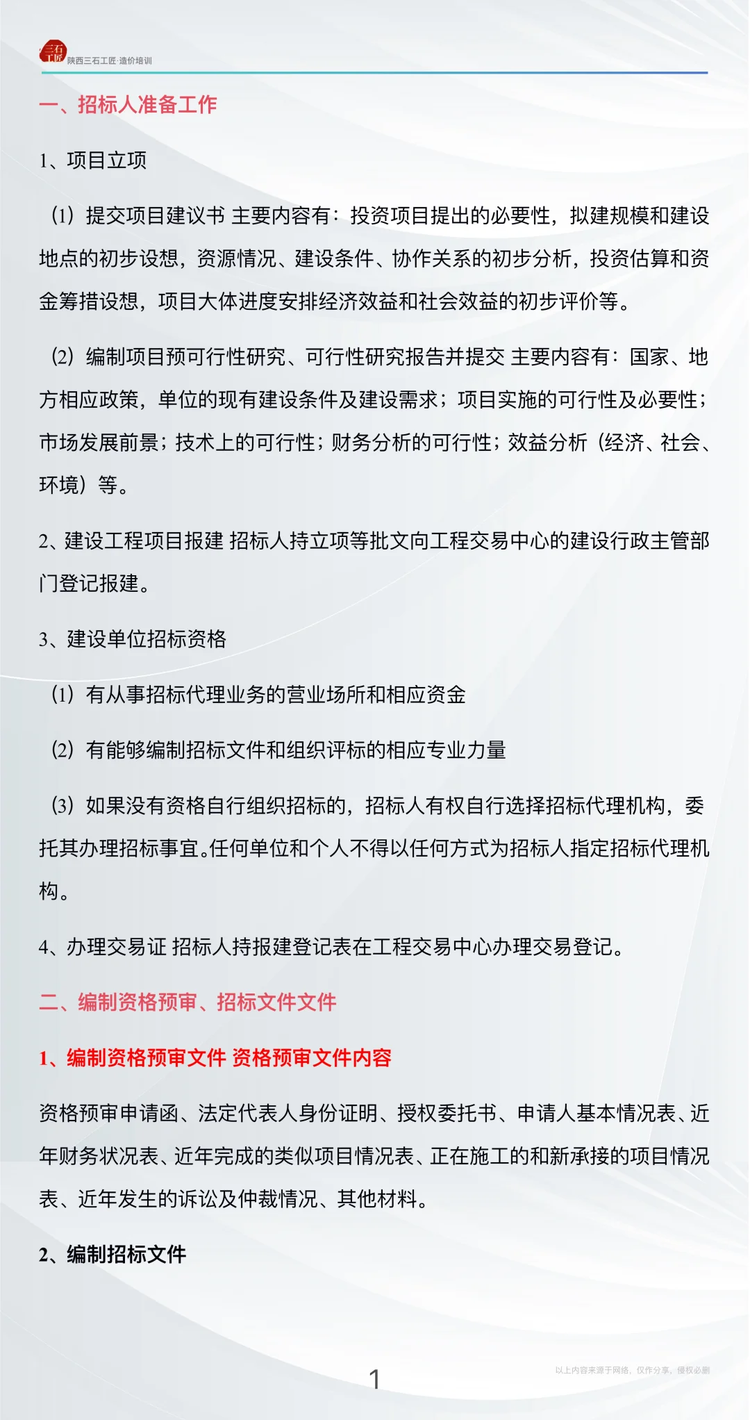
干货|招投标完整流程13步!

   日期:2025-11-01 18:05:28     来源:网络整理    作者:本站编辑    评论:0    
干货|招投标完整流程13步!

干货|招投标完整流程13步!

干货|招投标完整流程13步!

干货|招投标完整流程13步!

干货|招投标完整流程13步!

干货|招投标完整流程13步!

干货|招投标完整流程13步!

干货|招投标完整流程13步!

干货|招投标完整流程13步!

干货|招投标完整流程13步!

#get职场新知识
无论你是在施工单位、建设单位、招标代理机构,对于招投标你很有可能只是经历了招投标完整流程中的一个环节。今天我们就一起分享史上最完整的招标投标流程和步骤。
招标投标是由交易活动的发起方在一定范围内公布标的特征和部分交易条件,按照依法确定的规则和程序,对多个响应方提交的报价及方案进行评审,择优选择交易主体并确定全部交易条件的一种交易方式。按照竞争开放程度分为公开招标和邀请招标两种方式。
快快码起来,好好学?呀
我是青檬柠,持续分享:造价干货|行业政策
#陕西三石工匠 #工程造价 #工程造价小白 #干货分享 #陕西三石工匠造价培训
 
打赏
 
更多>同类资讯
0相关评论

推荐图文
推荐资讯
点击排行
网站首页  |  关于我们  |  联系方式  |  使用协议  |  版权隐私  |  网站地图  |  排名推广  |  广告服务  |  积分换礼  |  网站留言  |  RSS订阅  |  违规举报  |  皖ICP备20008326号-18
Powered By DESTOON