手机版
二维码
购物车
(
0
)
供应
求购
公司
团购
展会
资讯
招商
品牌
人才
知道
专题
图库
视频
下载
商圈
推广
热搜:
采购方式
甲带
滤芯
气动隔膜泵
带式称重给煤机
减速机型号
减速机
链式给煤机
履带
无级变速机
首页
供应
求购
公司
团购
展会
资讯
招商
品牌
人才
知道
专题
图库
视频
下载
商圈
首页
>
资讯
>
招投标信息
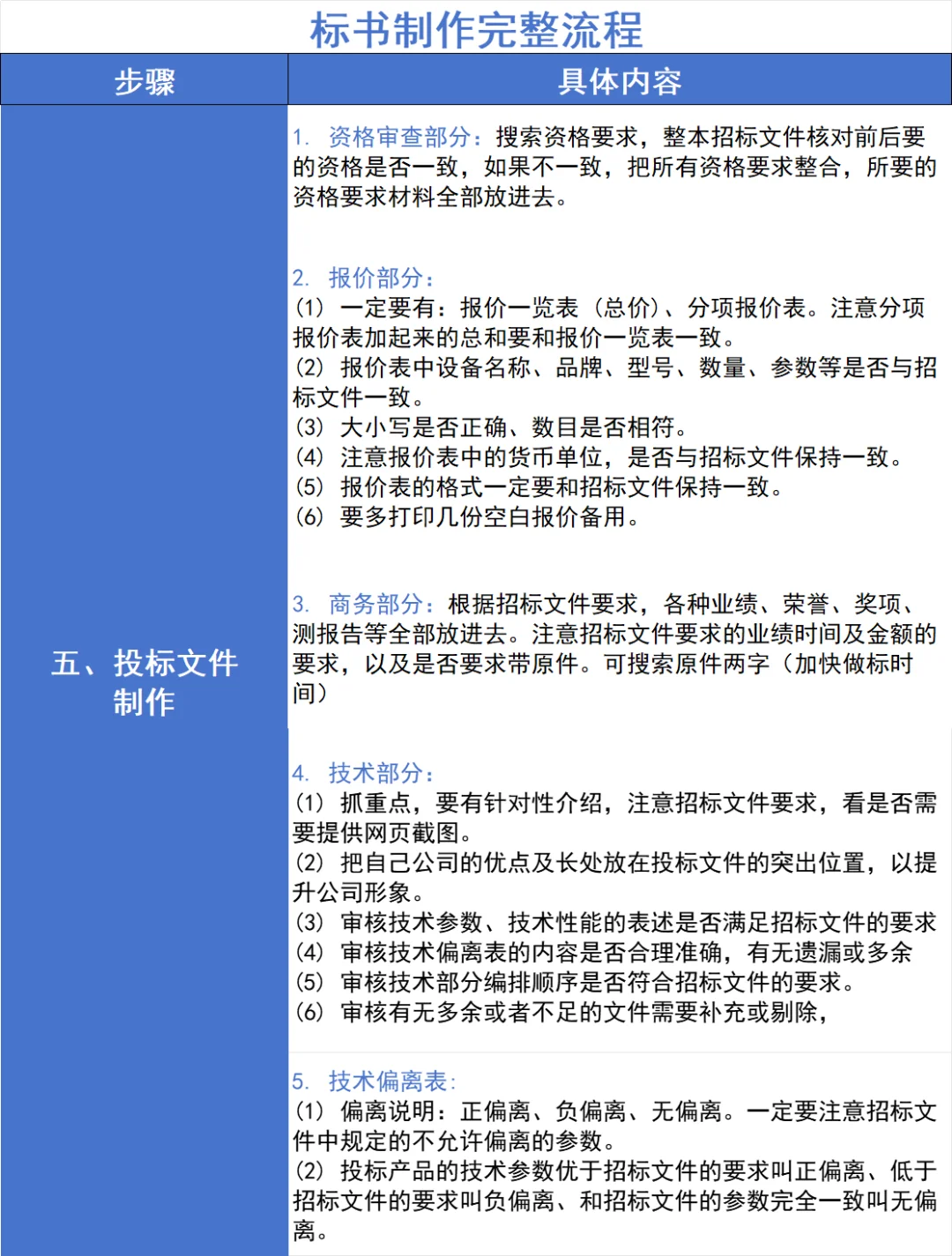
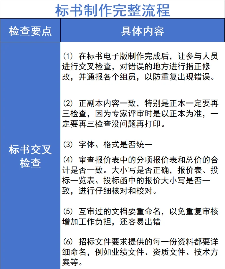
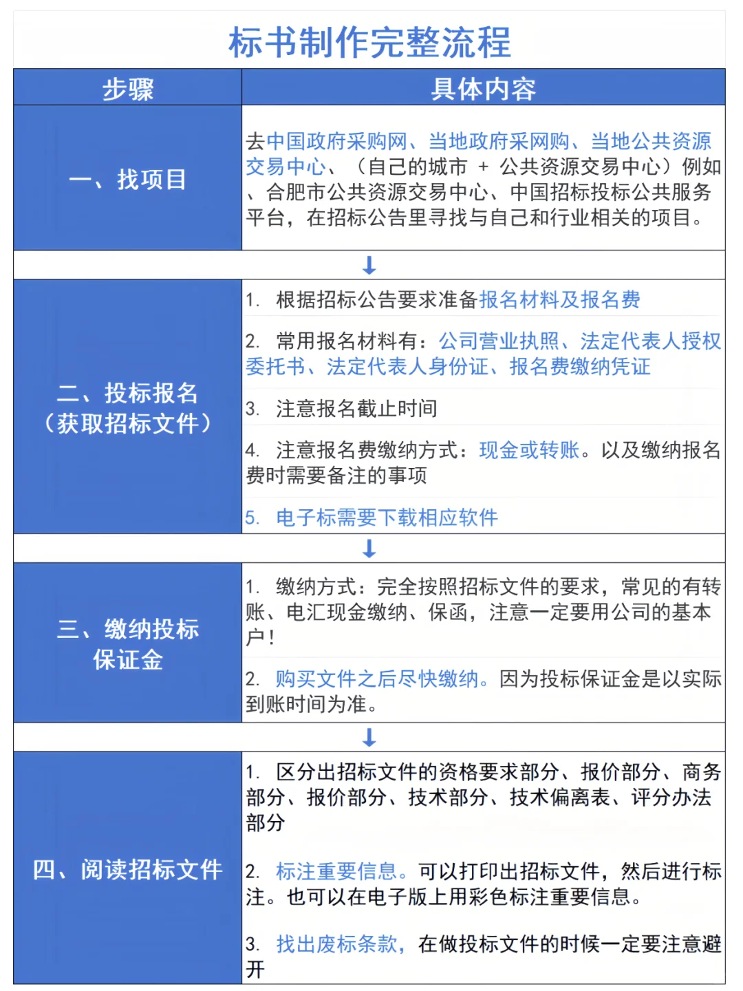
太难了?终于把投标流程梳理清楚了
日期:2025-11-01 17:33:59 来源:网络整理 作者:本站编辑
评论:0
太难了?终于把投标流程梳理清楚了
投标这行真是一步错步步错,多少刚入行的朋友因为不清楚流程,愁的头都大了?
给大家整理了一份详细版的投标&标书制作流程。
从找项目到标书密封,都写的比较清楚。
哪怕是小白,跟着流程走,从头到尾轻松掌握。
仅供参考~
#招投标
#投标
#标书制作
#学习笔记
#干货知识
#干货分享
#投标人的日常
#标书
#智标领航
打赏
更多
>
同类资讯
• 求大数据把我推荐给需要的人
0
条
相关评论
推荐图文
推荐资讯
点击排行
网站首页
|
关于我们
|
联系方式
|
使用协议
|
版权隐私
|
网站地图
|
排名推广
|
广告服务
|
积分换礼
|
网站留言
|
RSS订阅
|
违规举报
|
皖ICP备20008326号-18
(c)2008-2022 免费发布网 All Rights Reserved