手机版
二维码
购物车
(
0
)
供应
求购
公司
团购
展会
资讯
招商
品牌
人才
知道
专题
图库
视频
下载
商圈
推广
热搜:
采购方式
甲带
滤芯
气动隔膜泵
带式称重给煤机
减速机型号
减速机
链式给煤机
履带
无级变速机
首页
供应
求购
公司
团购
展会
资讯
招商
品牌
人才
知道
专题
图库
视频
下载
商圈
首页
>
资讯
>
安防器材
?408冲刺|计算机网络带背Day6
日期:2025-11-01 16:21:05 来源:网络整理 作者:本站编辑
评论:0
?408冲刺|计算机网络带背Day6
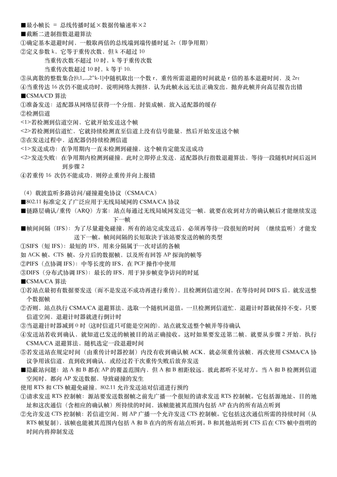
3.5 介质访问控制
1️⃣介质访问控制
2️⃣信道划分介质访问控制
3️⃣随机访问介质控制
4️⃣轮询访问:令牌传递协议
#24考研
#408计算机考研
#考研打卡
#计算机网络
#计算机网络技术
#计算机
#计算机专业
#计算机考研
#我的考研
#考研资料
#考研
#思维导图
#专业课
#知识点总结
#复习资料
打赏
更多
>
同类资讯
• 保险柜真的不是智商税❗️
0
条
相关评论
推荐图文
推荐资讯
点击排行
网站首页
|
关于我们
|
联系方式
|
使用协议
|
版权隐私
|
网站地图
|
排名推广
|
广告服务
|
积分换礼
|
网站留言
|
RSS订阅
|
违规举报
|
皖ICP备20008326号-18
(c)2008-2022 免费发布网 All Rights Reserved