手机版
二维码
购物车
(
0
)
供应
求购
公司
团购
展会
资讯
招商
品牌
人才
知道
专题
图库
视频
下载
商圈
推广
热搜:
采购方式
甲带
滤芯
气动隔膜泵
带式称重给煤机
减速机型号
无级变速机
链式给煤机
履带
减速机
首页
供应
求购
公司
团购
展会
资讯
招商
品牌
人才
知道
专题
图库
视频
下载
商圈
首页
>
资讯
>
安防器材
ACL
日期:2025-11-01 15:51:49 来源:网络整理 作者:本站编辑
评论:0
ACL
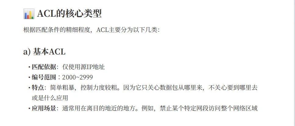
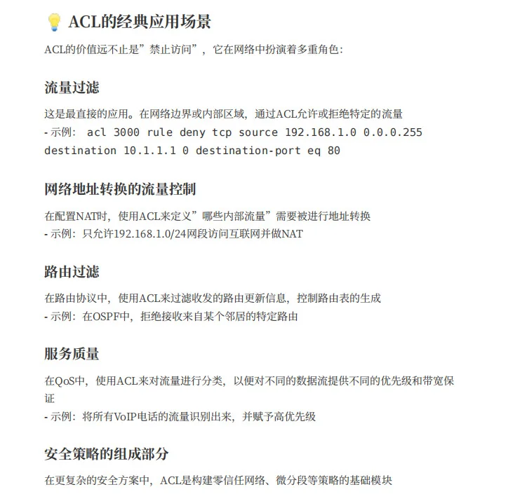
ACL 的全称是 访问控制列表。它本质上是一组规则的集合,网络设备(如路由器、防火墙、交换机)利用这些规则来对通过网络的数据包进行识别和控制。
核心思想: “哪些数据包”在“什么条件下”可以被“允许”或“拒绝”通过。
#网络工程师
#网络知识分享
#网络技术
#网工面试
#网工面试题
#数通工程师
#每天都有值得记录的瞬间
#华为认证
打赏
更多
>
同类资讯
• 保险柜真的不是智商税❗️
0
条
相关评论
推荐图文
推荐资讯
点击排行
网站首页
|
关于我们
|
联系方式
|
使用协议
|
版权隐私
|
网站地图
|
排名推广
|
广告服务
|
积分换礼
|
网站留言
|
RSS订阅
|
违规举报
|
皖ICP备20008326号-18
(c)2008-2022 免费发布网 All Rights Reserved