手机版
二维码
购物车
(
0
)
供应
求购
公司
团购
展会
资讯
招商
品牌
人才
知道
专题
图库
视频
下载
商圈
推广
热搜:
采购方式
甲带
滤芯
气动隔膜泵
带式称重给煤机
减速机型号
减速机
链式给煤机
履带
无级变速机
首页
供应
求购
公司
团购
展会
资讯
招商
品牌
人才
知道
专题
图库
视频
下载
商圈
首页
>
资讯
>
招投标信息
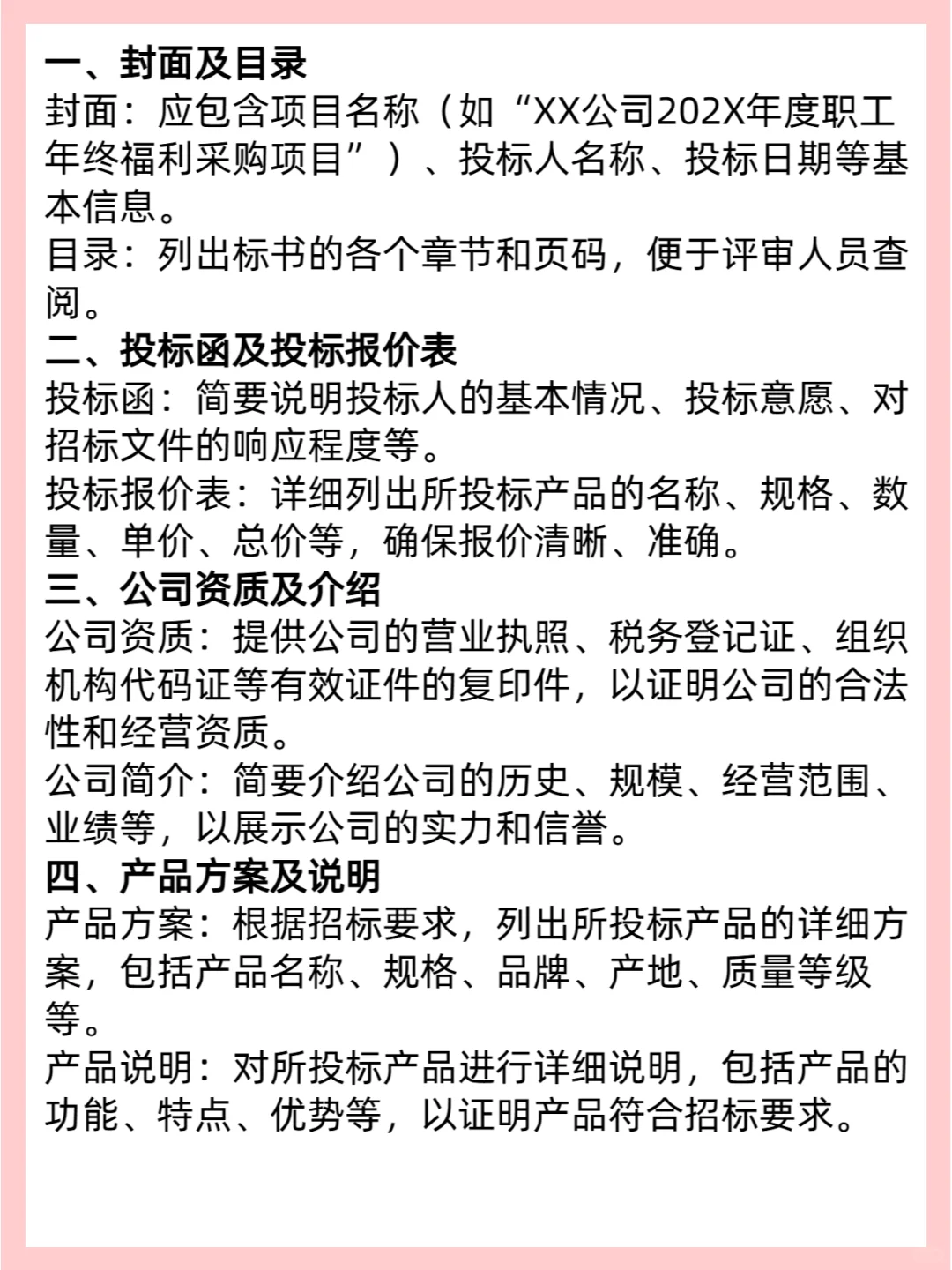
期待的职工年终福利采购标书
日期:2025-11-01 09:42:37 来源:网络整理 作者:本站编辑
评论:0
期待的职工年终福利采购标书
每到年底,一个月能写好多份职工年终福利采购。虽然写标书很痛苦,但写这个可开心了,一方面就意味着要过年放假了,一方面我有ai助手辅助,没一会就完成一份,效率杠杠的,别看我接手这么多标书,加班可是都没有。
#标书
#标书制作
#标书模板
#职场
打赏
更多
>
同类资讯
• 求大数据把我推荐给需要的人
0
条
相关评论
推荐图文
推荐资讯
点击排行
网站首页
|
关于我们
|
联系方式
|
使用协议
|
版权隐私
|
网站地图
|
排名推广
|
广告服务
|
积分换礼
|
网站留言
|
RSS订阅
|
违规举报
|
皖ICP备20008326号-18
(c)2008-2022 免费发布网 All Rights Reserved