手机版
二维码
购物车
(
0
)
供应
求购
公司
团购
展会
资讯
招商
品牌
人才
知道
专题
图库
视频
下载
商圈
推广
热搜:
采购方式
甲带
滤芯
气动隔膜泵
带式称重给煤机
减速机型号
减速机
链式给煤机
履带
无级变速机
首页
供应
求购
公司
团购
展会
资讯
招商
品牌
人才
知道
专题
图库
视频
下载
商圈
首页
>
资讯
>
交通运输
物流复试知识点
日期:2025-11-01 04:37:10 来源:网络整理 作者:本站编辑
评论:0
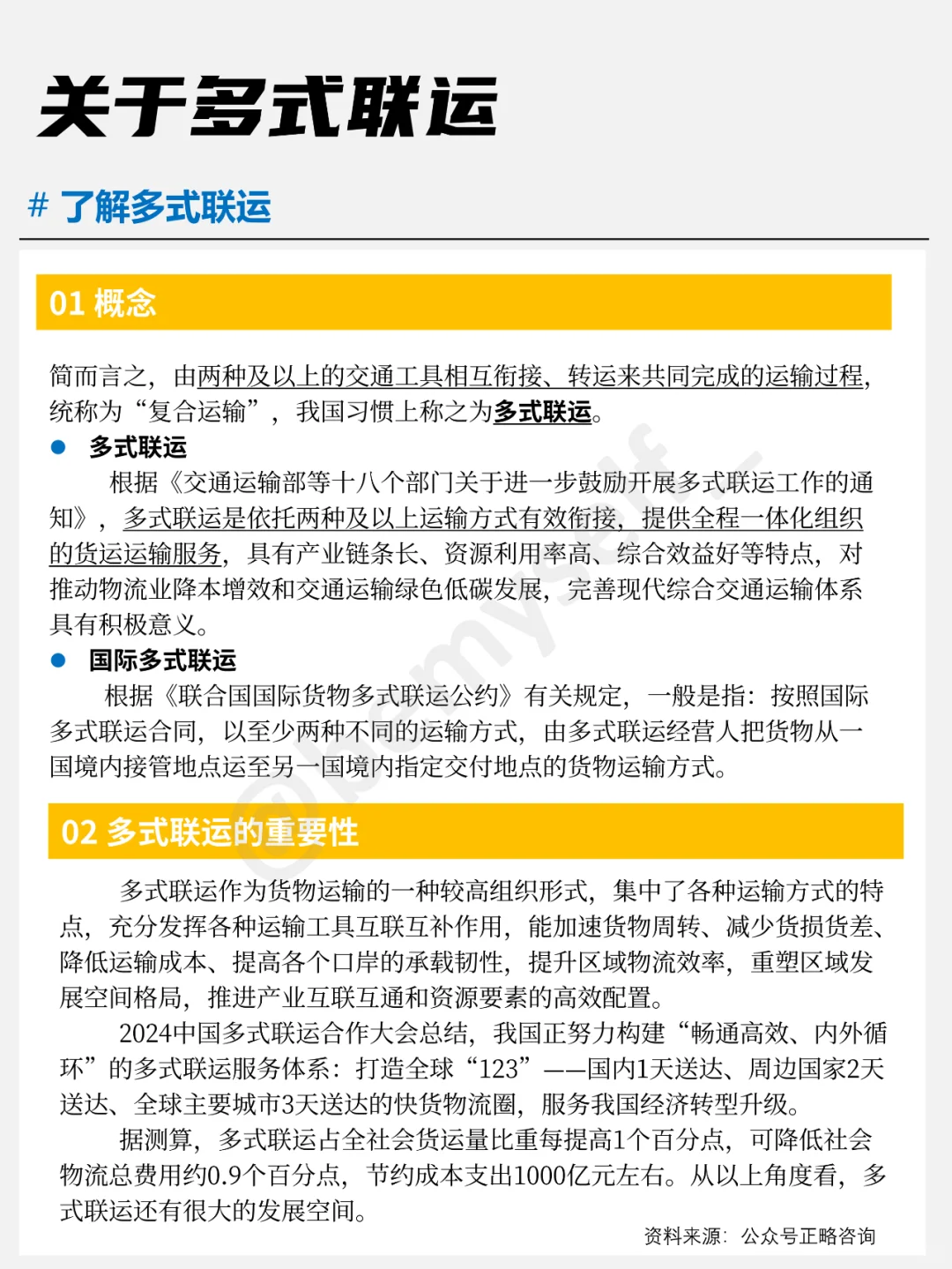
物流复试知识点
物流的降本增效中最为重要的一点是优化运输结构,多式联运的知识点建议了解,其中还涉及运输的5种方式这一基本知识点。如果被问到对降本增效的认识,可以适当拓展下多式联运,当然一切根据自己的经历和擅长的领域来。
#物流工程与管理
#广东工业大学
#考研经验分享
#复试
打赏
更多
>
同类资讯
• 国内首架MD-11全货机 —— B-2170
0
条
相关评论
推荐图文
推荐资讯
点击排行
网站首页
|
关于我们
|
联系方式
|
使用协议
|
版权隐私
|
网站地图
|
排名推广
|
广告服务
|
积分换礼
|
网站留言
|
RSS订阅
|
违规举报
|
皖ICP备20008326号-18
(c)2008-2022 免费发布网 All Rights Reserved