手机版
二维码
购物车
(
0
)
供应
求购
公司
团购
展会
资讯
招商
品牌
人才
知道
专题
图库
视频
下载
商圈
推广
热搜:
采购方式
甲带
滤芯
气动隔膜泵
带式称重给煤机
减速机型号
减速机
链式给煤机
履带
无级变速机
首页
供应
求购
公司
团购
展会
资讯
招商
品牌
人才
知道
专题
图库
视频
下载
商圈
首页
>
资讯
>
交通运输
工商管理(中级)第十一章 第2节
日期:2025-11-01 03:56:00 来源:网络整理 作者:本站编辑
评论:0
工商管理(中级)第十一章 第2节
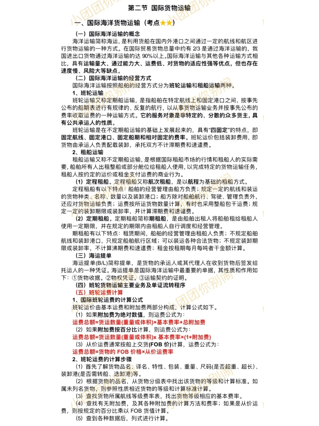
第二节 国际货物运输
一、国际海洋货物运输(考点??)
(一)国际海洋运输的概念
(二)国际海洋运输的经营方式
(三)海运提单
(四)班轮货物运输主要业务及单证流转程序
(五)班轮运费计算
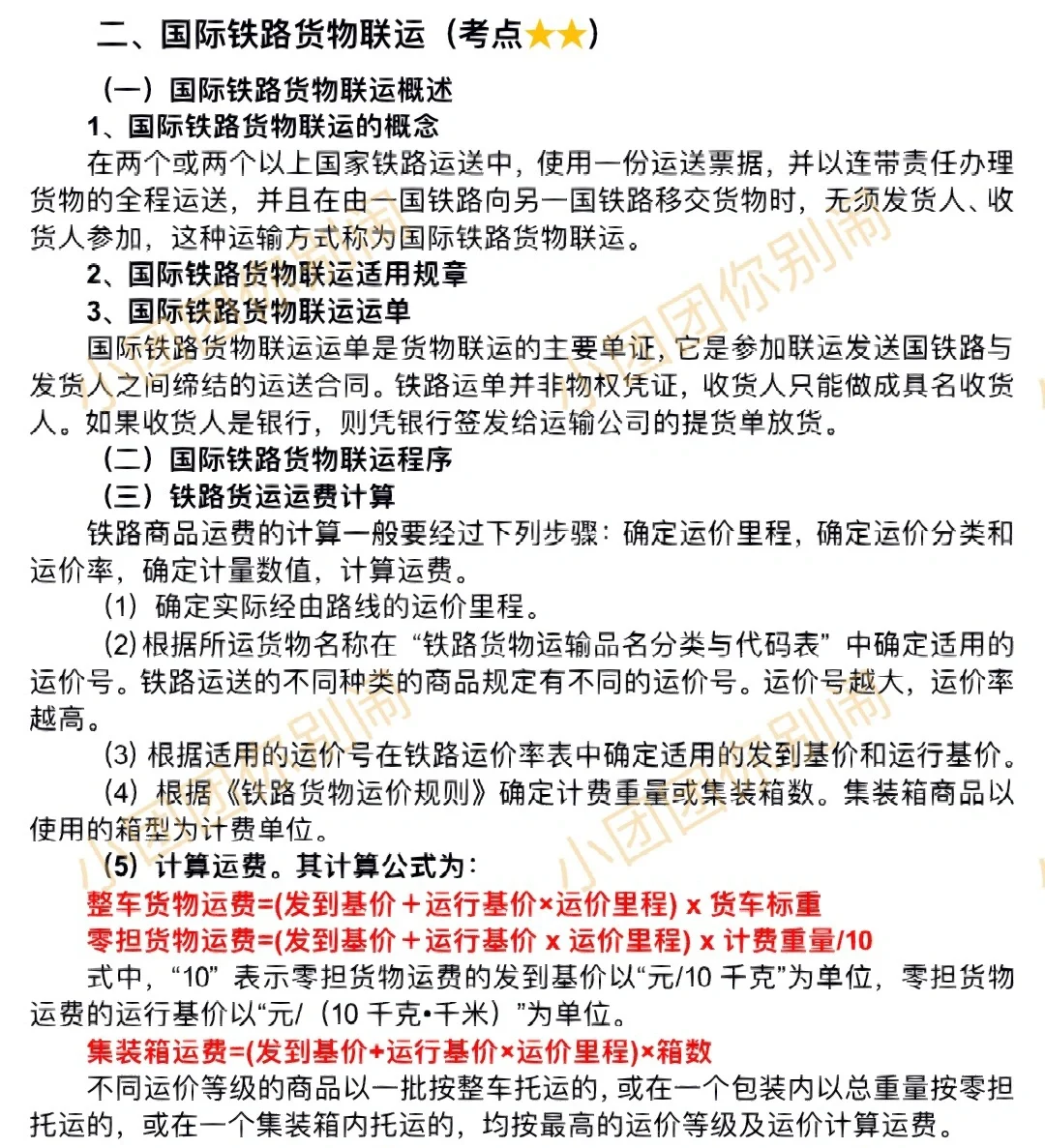
二、国际铁路货物联运(考点??)
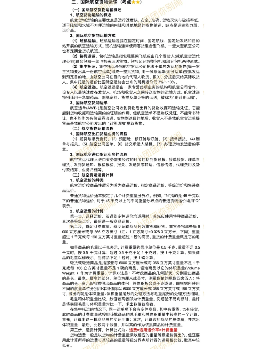
三、国际航空货物运输(考点??)
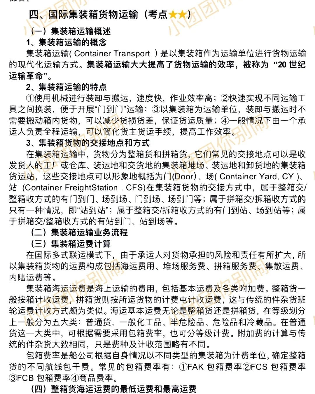
四、国际集裝箱货物运输(考点??)
五、国际货物多式联运 (考点?)
#中级经济师
#中级经济师备考
#中级经济师工商管理
#逢考必过
#考前复习
#中级经济师工商
打赏
更多
>
同类资讯
• 国内首架MD-11全货机 —— B-2170
0
条
相关评论
推荐图文
推荐资讯
点击排行
网站首页
|
关于我们
|
联系方式
|
使用协议
|
版权隐私
|
网站地图
|
排名推广
|
广告服务
|
积分换礼
|
网站留言
|
RSS订阅
|
违规举报
|
皖ICP备20008326号-18
(c)2008-2022 免费发布网 All Rights Reserved