手机版
二维码
购物车
(
0
)
供应
求购
公司
团购
展会
资讯
招商
品牌
人才
知道
专题
图库
视频
下载
商圈
推广
热搜:
采购方式
甲带
滤芯
气动隔膜泵
带式称重给煤机
减速机型号
减速机
链式给煤机
履带
无级变速机
首页
供应
求购
公司
团购
展会
资讯
招商
品牌
人才
知道
专题
图库
视频
下载
商圈
首页
>
资讯
>
交通运输
交通运输方式的特点及建铁路公路港口的条件
日期:2025-11-01 03:42:52 来源:网络整理 作者:本站编辑
评论:0
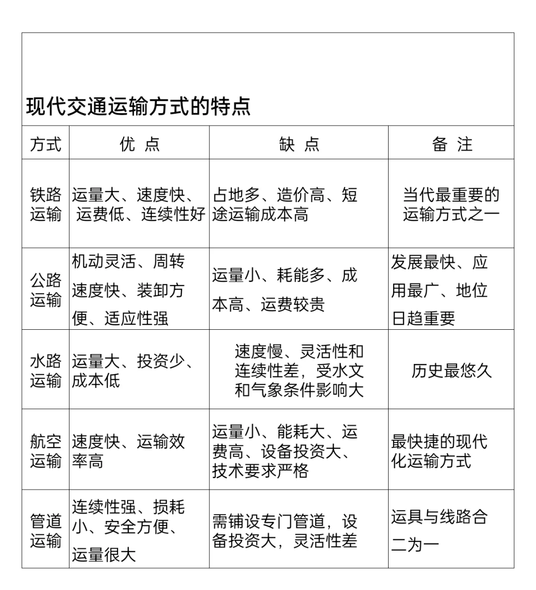
交通运输方式的特点及建铁路公路港口的条件
1.公路铁路选线的条件
①交通量、经过的人口、资源、经济状况
②施工的条件,投资多少
③尽量避开山脉、河流等自然灾害
④占用耕地的多与少,环境保护等
2港口形成的条件
①港阔水深
②陆地地质稳定,地形平坦,坡度适当
③经济腹地广阔,客货流量大,腹地经济性质决定港口性质
④城市依托,交通便利
⑤对外开放地区建成自由贸易港
#高中地理
#交通运输方式特点
#港口形成的条条件
#铁路公路条件
打赏
更多
>
同类资讯
• 国内首架MD-11全货机 —— B-2170
0
条
相关评论
推荐图文
推荐资讯
点击排行
网站首页
|
关于我们
|
联系方式
|
使用协议
|
版权隐私
|
网站地图
|
排名推广
|
广告服务
|
积分换礼
|
网站留言
|
RSS订阅
|
违规举报
|
皖ICP备20008326号-18
(c)2008-2022 免费发布网 All Rights Reserved