推广 热搜: 采购方式  甲带  滤芯  气动隔膜泵  带式称重给煤机  减速机型号  减速机  链式给煤机  履带  无级变速机 

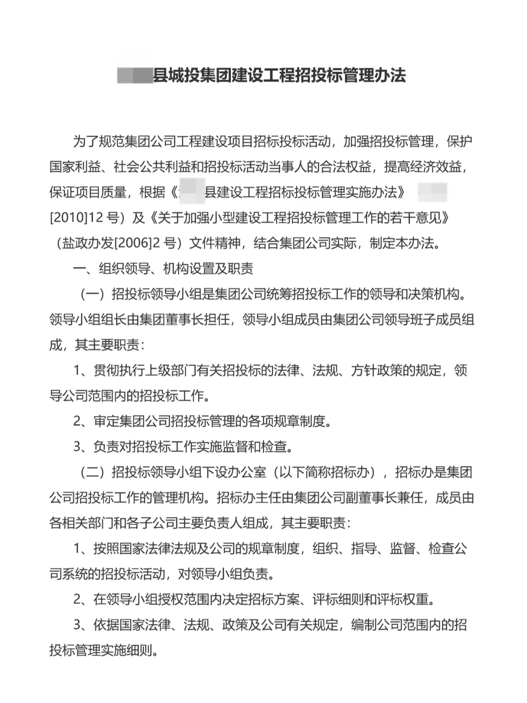
城投集团招投标管理制度\国企招投标管理

   日期:2025-11-01 02:56:31     来源:网络整理    作者:本站编辑    评论:0    
城投集团招投标管理制度\国企招投标管理

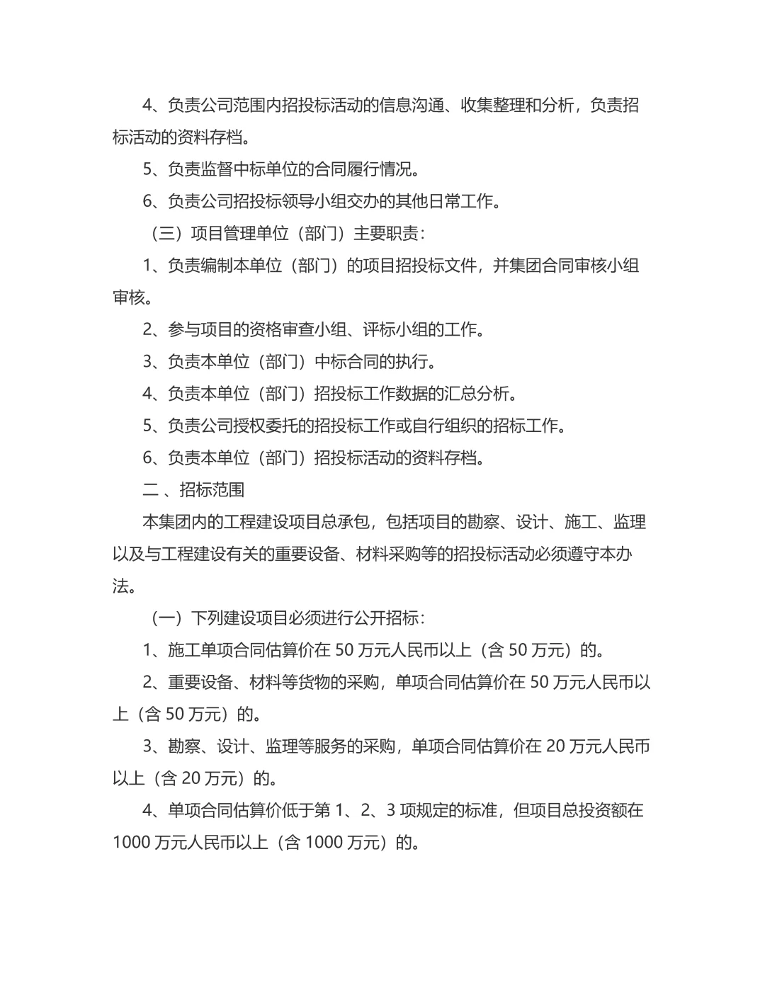
城投集团招投标管理制度\国企招投标管理

城投集团招投标管理制度\国企招投标管理

城投集团招投标管理制度\国企招投标管理

城投集团招投标管理制度\国企招投标管理

城投集团招投标管理制度\国企招投标管理

城投集团招投标管理制度\国企招投标管理

城投集团招投标管理制度\国企招投标管理

城投集团招投标管理制度\国企招投标管理

城投集团招投标管理制度\国企招投标管理

城投集团招投标管理制度\国企招投标管理

城投集团招投标管理制度\国企招投标管理

城投集团招投标管理制度\国企招投标管理

城投集团招投标管理制度\国企招投标管理

城投集团招投标管理制度\国企招投标管理

城投集团招投标管理制度\国企招投标管理

城投集团招投标管理制度\\国企招投标管理,国企建立招投标制度,可以确保在采购、工程建设等项目中,所有参与者都能获得平等的机会,从而保障公平竞争~

本篇包括
招标事项类别 | 招标工作要求 | 招标工作流程
招标工作审批 | 招标事项类别 | 中介服务机构管理

本篇附件包括
附件1:招标需求表
附件2:招投标文件审批表
附件3:子公司上报审批/备案表
附加4:B\\C类项目单位选择情况表


#城投招投标管理 #招投标管理 #城投招标管理 #城投 #城投管理
 
打赏
 
更多>同类资讯
0相关评论

推荐图文
推荐资讯
点击排行
网站首页  |  关于我们  |  联系方式  |  使用协议  |  版权隐私  |  网站地图  |  排名推广  |  广告服务  |  积分换礼  |  网站留言  |  RSS订阅  |  违规举报  |  皖ICP备20008326号-18
Powered By DESTOON