

基于51单片机的火灾报警器设计
本设计以烟雾传感器、温度传感器和单片机作为火灾报警器设计的核心器件,配合其它器件
(1) 可实时显示当前的烟雾/可燃气浓度;
(2) 可实时显示当前的温度值;
(3) 无论是烟雾浓度,还是温度值,都具有超限报警功能;
(4) 可以通过按键调整报警值的大小;
(5) 报警值可以掉电保存;
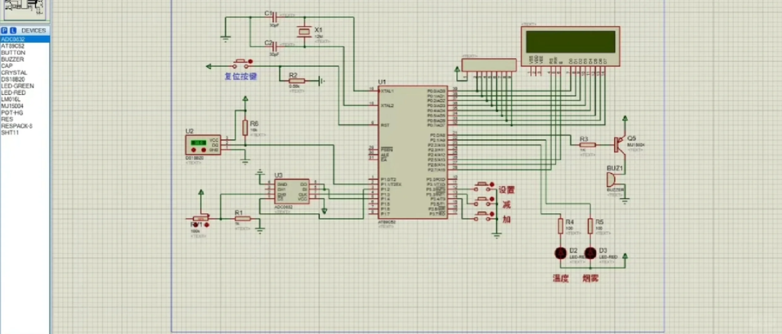
设计中单片机选用STC89C52作为控制器件, 烟雾传感器选用MQ-2型气体传感器实现对烟雾的检测,温度传感器使用DS18B20数字型传感器。上电之后可以在液晶屏上显示当前的烟雾浓度值和温度值,以及这个两个元素对应的报警阈值,一旦检测到的浓度值或温度值其中一个超过报警阈值时,则启动声光报警进行提醒,同时可以通过按键来调整报警阈值的大小。
资料齐全,包括程序,报告,原理图,pcb,仿真,都可以正常运行
#STM32单片机 #科技改变生活 #单片机#单片机智能火灾报警系统
本设计以烟雾传感器、温度传感器和单片机作为火灾报警器设计的核心器件,配合其它器件
(1) 可实时显示当前的烟雾/可燃气浓度;
(2) 可实时显示当前的温度值;
(3) 无论是烟雾浓度,还是温度值,都具有超限报警功能;
(4) 可以通过按键调整报警值的大小;
(5) 报警值可以掉电保存;
设计中单片机选用STC89C52作为控制器件, 烟雾传感器选用MQ-2型气体传感器实现对烟雾的检测,温度传感器使用DS18B20数字型传感器。上电之后可以在液晶屏上显示当前的烟雾浓度值和温度值,以及这个两个元素对应的报警阈值,一旦检测到的浓度值或温度值其中一个超过报警阈值时,则启动声光报警进行提醒,同时可以通过按键来调整报警阈值的大小。
资料齐全,包括程序,报告,原理图,pcb,仿真,都可以正常运行
#STM32单片机 #科技改变生活 #单片机#单片机智能火灾报警系统


