




7.21-7.24开启了我们四天三晚热浪岛之旅~~~~
在上岛前做了好多功课,这篇主要说下装备
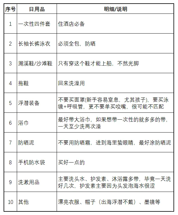
1.一次性四件套
热浪岛度假村环境差异很大,主要取决于价钱差异。[偷笑R]我入住的度假村顶多算是国内三星,环境很一般,胜在性价比,所以床单被罩这些肯定要自己带。房间主要偏潮湿,并且一旦入住,中间也不会有打扫房间,可以多带几套中间换一下。
2.长袖长裤泳衣/水母衣
一定要是长袖长裤,如果想拍美美的照片可以准备一套比基尼,拍完赶紧换长袖长裤,毕竟紫外线太强了。
3.溯溪鞋/沙滩鞋
出去浮潜,只有穿溯溪鞋才能上船,不然只能光脚,穿拖鞋的都得脱在浮潜集合的地方。
4.拖鞋
拖鞋主要是浮潜回来洗澡用,还有在度假村里走路用。
5.浮潜装备
如果行李还有余量,尽量自己带。并且一定要买泳镜+呼吸管!朋友借给我们一套儿童面罩,第一次浮潜孩子就呛到了,浮潜工作人员说不要用这种,容易窒息,后来又给孩子租的带呼吸管的。去之前我也做攻略了,好多建议自己买咬嘴,但是我到了才知道压根不匹配,我问了工作人员说用不了,白花钱。我们用酒精棉片擦了好几次,所以还是自己带装备最靠谱。
6.浴巾
还是建议戴个大浴巾,不要一次性的,一是每天至少洗两次澡,二是湿着身子不让进餐厅,得用浴巾裹一下,房间里有,但是还是自己带吧。一次性的浴巾如果想带就多多的带,越多越好。
7.防晒泥
这个我也做攻略做到了,但是想着家里好多防晒霜,没必要。结果到了,狠狠打脸,涂上之后下海,会哗哗的掉,还蛰眼睛,浮潜啥都看不见。还是乖乖买防晒泥吧,也不贵,说是对珊瑚友好。
8.手机防水袋
一定要买质量好的,毕竟要在水里泡很长时间。买图5那种,不要买什么按扣的、气囊的,工作人员说就这种最好用。
9.洗漱用品
牙刷、牙膏、洗面奶、洗发水、护发素、沐浴露等等,主要是洗发水、护发素要带,海水里泡的头发涩涩的,用护发素好打理。
10.其他
毕竟在岛上主要是浮潜,一天两次,化妆感觉用不上,可以带几件漂亮衣服傍晚拍拍照,帽子、墨镜也都是凹造型的,这个就看个人啦!
以上说的都是必备品,如果有其他个人觉得必须要带的,这个就看个人意愿啦!
#热浪岛旅游配套
在上岛前做了好多功课,这篇主要说下装备
1.一次性四件套
热浪岛度假村环境差异很大,主要取决于价钱差异。[偷笑R]我入住的度假村顶多算是国内三星,环境很一般,胜在性价比,所以床单被罩这些肯定要自己带。房间主要偏潮湿,并且一旦入住,中间也不会有打扫房间,可以多带几套中间换一下。
2.长袖长裤泳衣/水母衣
一定要是长袖长裤,如果想拍美美的照片可以准备一套比基尼,拍完赶紧换长袖长裤,毕竟紫外线太强了。
3.溯溪鞋/沙滩鞋
出去浮潜,只有穿溯溪鞋才能上船,不然只能光脚,穿拖鞋的都得脱在浮潜集合的地方。
4.拖鞋
拖鞋主要是浮潜回来洗澡用,还有在度假村里走路用。
5.浮潜装备
如果行李还有余量,尽量自己带。并且一定要买泳镜+呼吸管!朋友借给我们一套儿童面罩,第一次浮潜孩子就呛到了,浮潜工作人员说不要用这种,容易窒息,后来又给孩子租的带呼吸管的。去之前我也做攻略了,好多建议自己买咬嘴,但是我到了才知道压根不匹配,我问了工作人员说用不了,白花钱。我们用酒精棉片擦了好几次,所以还是自己带装备最靠谱。
6.浴巾
还是建议戴个大浴巾,不要一次性的,一是每天至少洗两次澡,二是湿着身子不让进餐厅,得用浴巾裹一下,房间里有,但是还是自己带吧。一次性的浴巾如果想带就多多的带,越多越好。
7.防晒泥
这个我也做攻略做到了,但是想着家里好多防晒霜,没必要。结果到了,狠狠打脸,涂上之后下海,会哗哗的掉,还蛰眼睛,浮潜啥都看不见。还是乖乖买防晒泥吧,也不贵,说是对珊瑚友好。
8.手机防水袋
一定要买质量好的,毕竟要在水里泡很长时间。买图5那种,不要买什么按扣的、气囊的,工作人员说就这种最好用。
9.洗漱用品
牙刷、牙膏、洗面奶、洗发水、护发素、沐浴露等等,主要是洗发水、护发素要带,海水里泡的头发涩涩的,用护发素好打理。
10.其他
毕竟在岛上主要是浮潜,一天两次,化妆感觉用不上,可以带几件漂亮衣服傍晚拍拍照,帽子、墨镜也都是凹造型的,这个就看个人啦!
以上说的都是必备品,如果有其他个人觉得必须要带的,这个就看个人意愿啦!
#热浪岛旅游配套


