手机版
二维码
购物车
(
0
)
供应
求购
公司
团购
展会
资讯
招商
品牌
人才
知道
专题
图库
视频
下载
商圈
推广
热搜:
采购方式
甲带
滤芯
气动隔膜泵
带式称重给煤机
减速机型号
无级变速机
链式给煤机
履带
减速机
首页
供应
求购
公司
团购
展会
资讯
招商
品牌
人才
知道
专题
图库
视频
下载
商圈
首页
>
资讯
>
节能环保
每日一点小知识——氢能
日期:2025-10-31 18:50:56 来源:网络整理 作者:本站编辑
评论:0
每日一点小知识——氢能
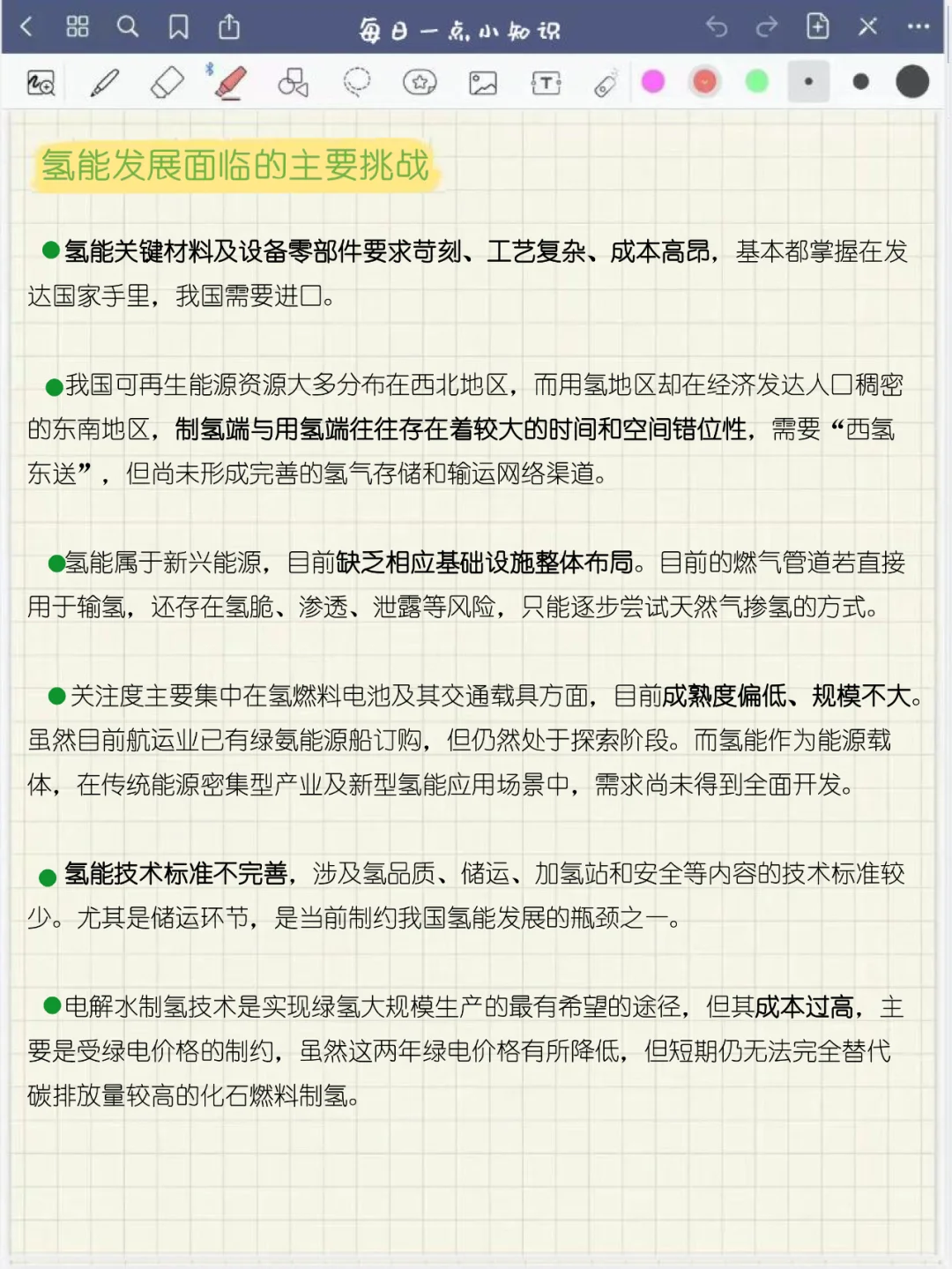
氢能的优势种类氢的产业链制氢、储氢的技术对比氢的应用场景氢能发展面临的主要挑战。
#学习日常
#双碳
#每日一题
#氢能
#新型燃料
#绿色能源
打赏
更多
>
同类资讯
• 2025北京军转新变化!这3个重点一
0
条
相关评论
推荐图文
推荐资讯
点击排行
网站首页
|
关于我们
|
联系方式
|
使用协议
|
版权隐私
|
网站地图
|
排名推广
|
广告服务
|
积分换礼
|
网站留言
|
RSS订阅
|
违规举报
|
皖ICP备20008326号-18
(c)2008-2022 免费发布网 All Rights Reserved