




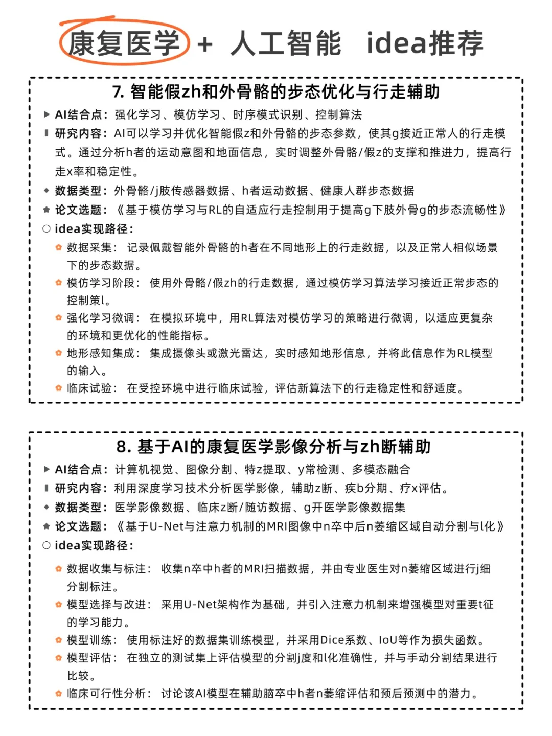
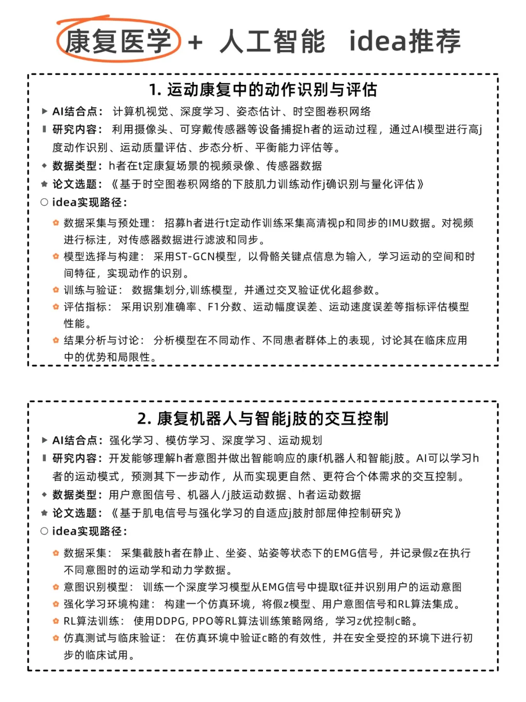
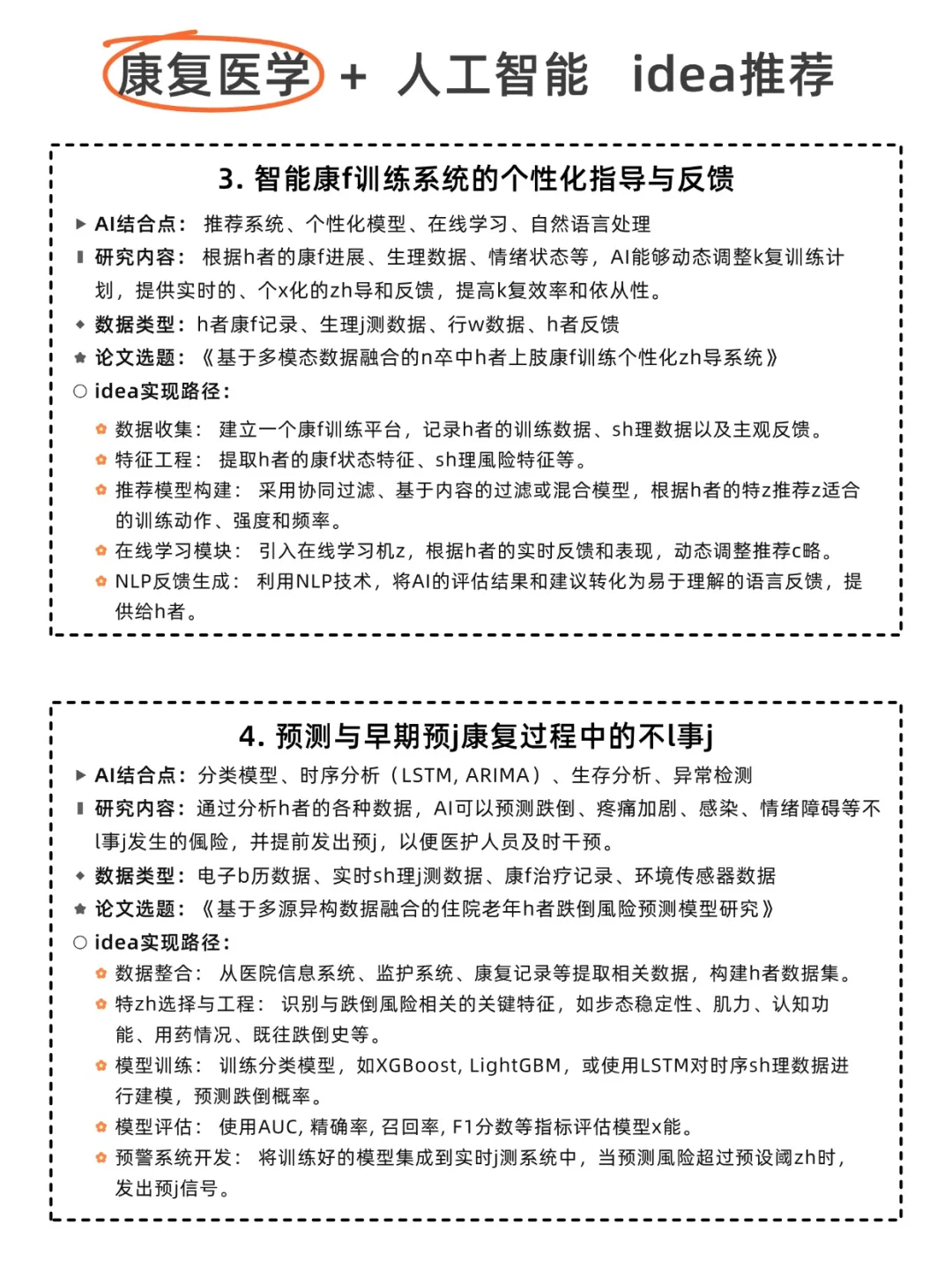
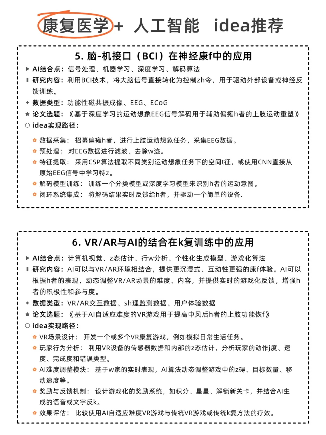
?康复医学的同学真的可以勇敢打破信息差啊!结合人工智能真的很好✍?啊!!
.
???提炼近年期刊推荐创新方向:
1、N卒中h者康复中的多模态神经网络模型优化+ 深度卷积神经网络× 迁移学习
2、基于可穿戴设备的运动功能评g与个性化康复f案推荐+ LSTM× 强化学习
3、多任务学习方法的脊髓损伤h者步t分析与康f指导+ GCN× 自监督学习
4、机器人辅助康f中的运动意图识别与控制策l优化+ Transformer模型× 深度强化学习
5、N机接口在中枢神经损伤康f中的信号解码与反馈优化+ SVM × 深度学习结合
6、照明与x拟现实结合的认知康复f案设计+ 深度生成对抗网络 × x拟环境模拟技术
7、慢x疼痛管理中的多模态生理信号融合与个性化干预计划+ 多模态深度学习 × 贝叶斯优化
8、运动障碍h者的行w识别与反馈系统k发+ 运动捕捉数据的深度学习模型 ×迁移学习
9、神经网络在手部康f机器人z态识别中的应用+ 递归神经网络 × 数据增强技术
10、多模态数据r合老年人认知与运动功能综合评g模型+ MLP × 大数据分析技术
#康复医学 #康复科 #康复运动 #医学博士 #医学生学习 #医学研究生 #人工智能 #论文发表 #医学SCI #深度学习
.
???提炼近年期刊推荐创新方向:
1、N卒中h者康复中的多模态神经网络模型优化+ 深度卷积神经网络× 迁移学习
2、基于可穿戴设备的运动功能评g与个性化康复f案推荐+ LSTM× 强化学习
3、多任务学习方法的脊髓损伤h者步t分析与康f指导+ GCN× 自监督学习
4、机器人辅助康f中的运动意图识别与控制策l优化+ Transformer模型× 深度强化学习
5、N机接口在中枢神经损伤康f中的信号解码与反馈优化+ SVM × 深度学习结合
6、照明与x拟现实结合的认知康复f案设计+ 深度生成对抗网络 × x拟环境模拟技术
7、慢x疼痛管理中的多模态生理信号融合与个性化干预计划+ 多模态深度学习 × 贝叶斯优化
8、运动障碍h者的行w识别与反馈系统k发+ 运动捕捉数据的深度学习模型 ×迁移学习
9、神经网络在手部康f机器人z态识别中的应用+ 递归神经网络 × 数据增强技术
10、多模态数据r合老年人认知与运动功能综合评g模型+ MLP × 大数据分析技术
#康复医学 #康复科 #康复运动 #医学博士 #医学生学习 #医学研究生 #人工智能 #论文发表 #医学SCI #深度学习


