手机版
二维码
购物车
(
0
)
供应
求购
公司
团购
展会
资讯
招商
品牌
人才
知道
专题
图库
视频
下载
商圈
推广
热搜:
采购方式
甲带
滤芯
气动隔膜泵
带式称重给煤机
减速机型号
无级变速机
链式给煤机
履带
减速机
首页
供应
求购
公司
团购
展会
资讯
招商
品牌
人才
知道
专题
图库
视频
下载
商圈
首页
>
资讯
>
仪器仪表
检验科仪器档案怎么建立与维护?
日期:2025-10-31 18:29:30 来源:网络整理 作者:本站编辑
评论:0
检验科仪器档案怎么建立与维护?
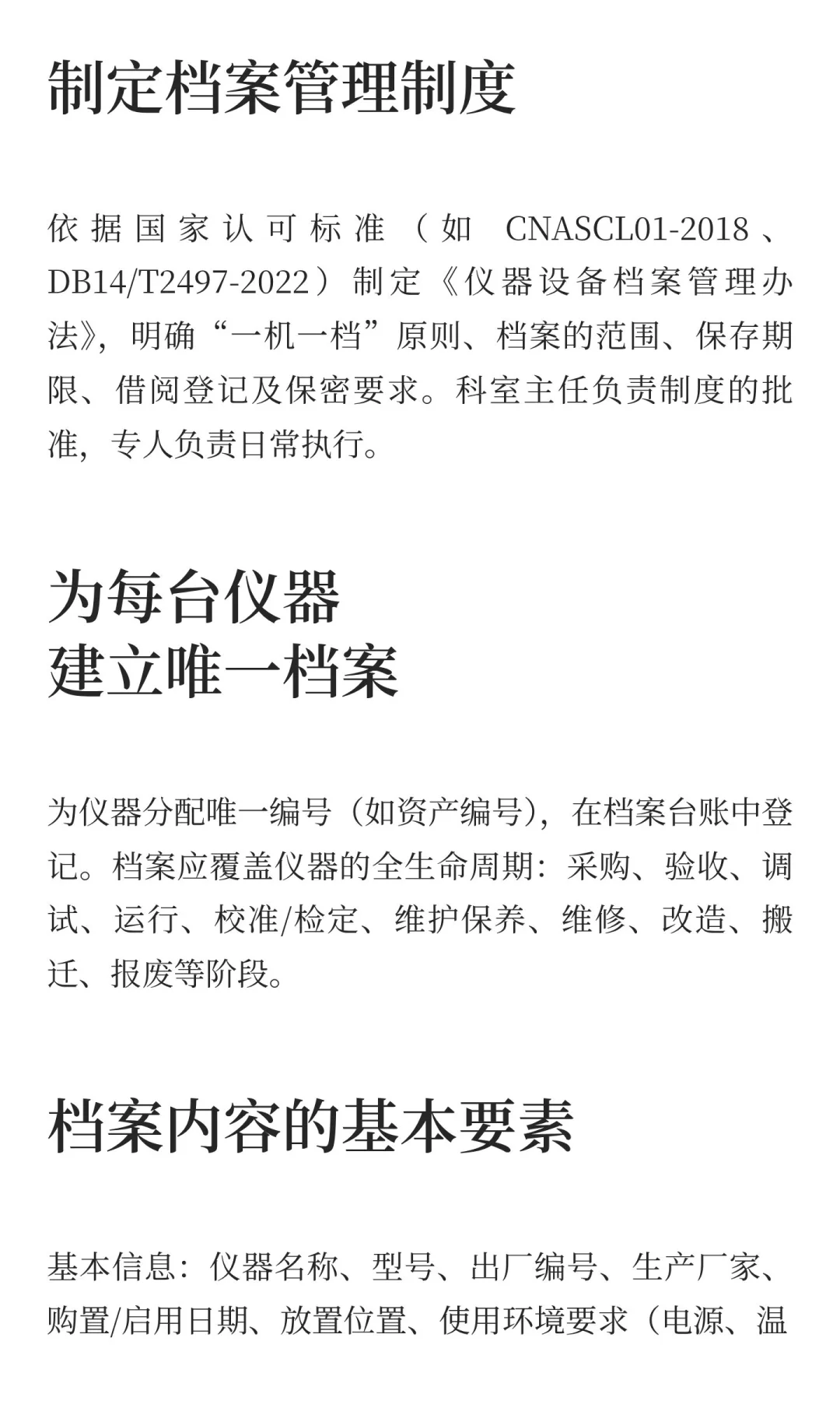
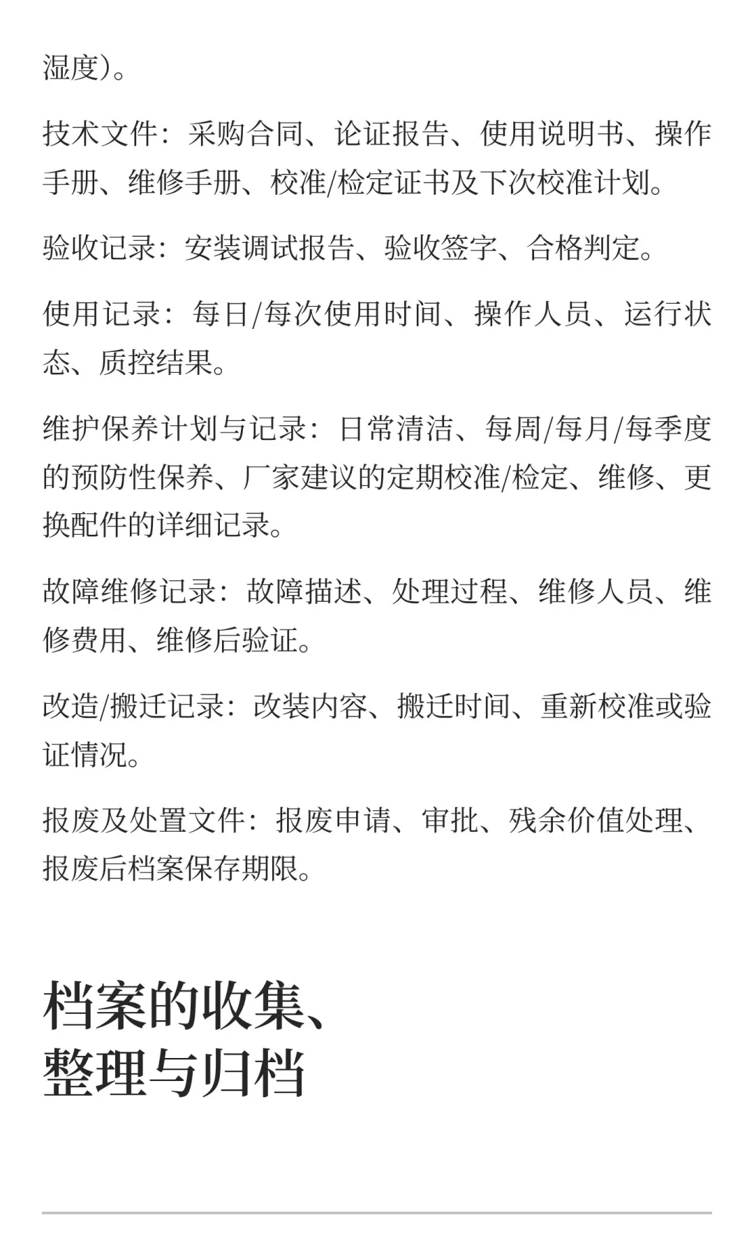
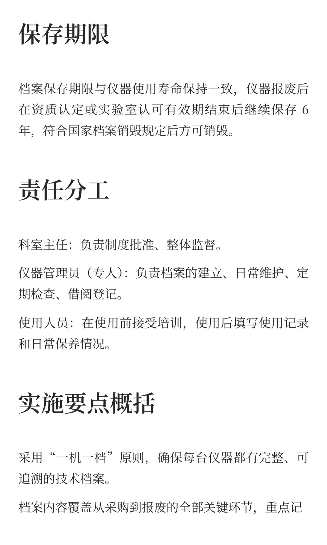
制定《仪器设备档案管理办法》,明确“一机一档”原则,覆盖采购、验收、调试、运行、校准、维护等全生命周期。档案内容包括基本信息、技术文件、使用记录、维护保养记录等,确保动态更新与定期审查,保存期限与设备寿命同步,报废后保留6年。
#医学检验
#检验科
#仪器档案
打赏
更多
>
同类资讯
• 效果器电源就别乱买了,0底噪接
0
条
相关评论
推荐图文
推荐资讯
点击排行
网站首页
|
关于我们
|
联系方式
|
使用协议
|
版权隐私
|
网站地图
|
排名推广
|
广告服务
|
积分换礼
|
网站留言
|
RSS订阅
|
违规举报
|
皖ICP备20008326号-18
(c)2008-2022 免费发布网 All Rights Reserved