
 
 
 
软考网络规划设计师速记100条知识点:
1、CPU的组成
2、常考部件及其功能说明
3、流水线技术
4、多级存储的速度/容量/目的
5、进程管理—死锁问题
6、主存容量计算
7、PERT图相关时间计算
8、容量计算公式的应用
9、调制技术
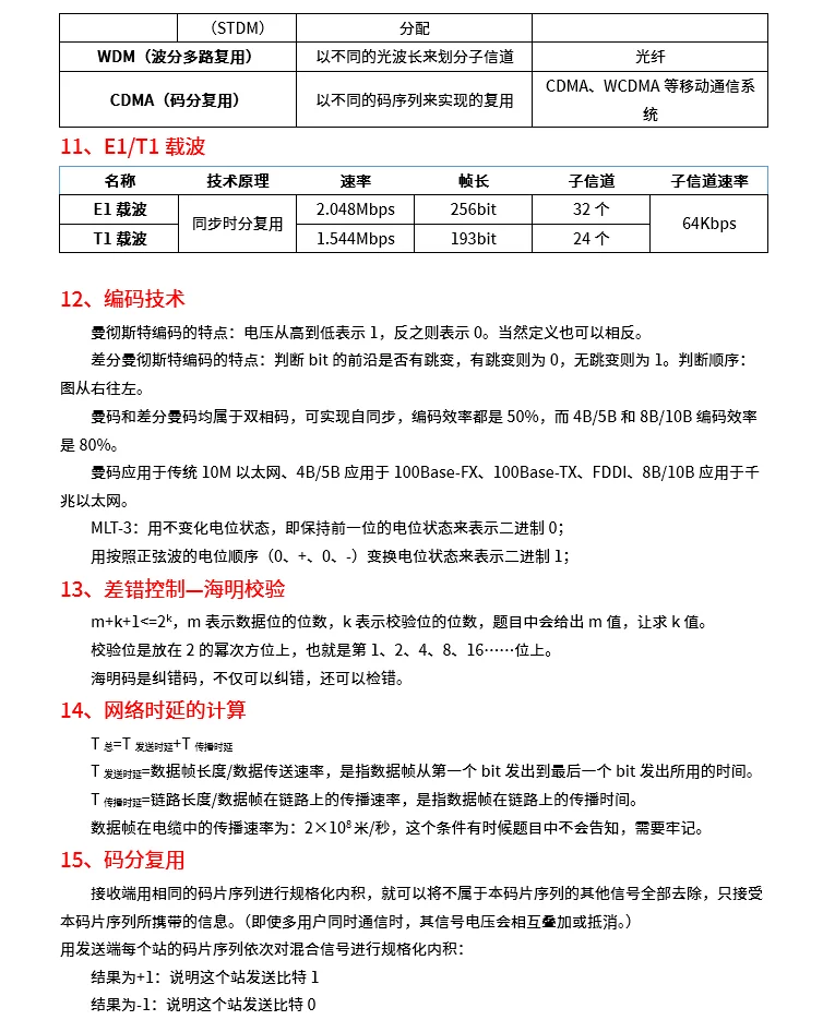
10、复用技术
11、E1/T1载波
12、编码技术
13、差错控制—海明校验
14、网络时延的计算
15、码分复用
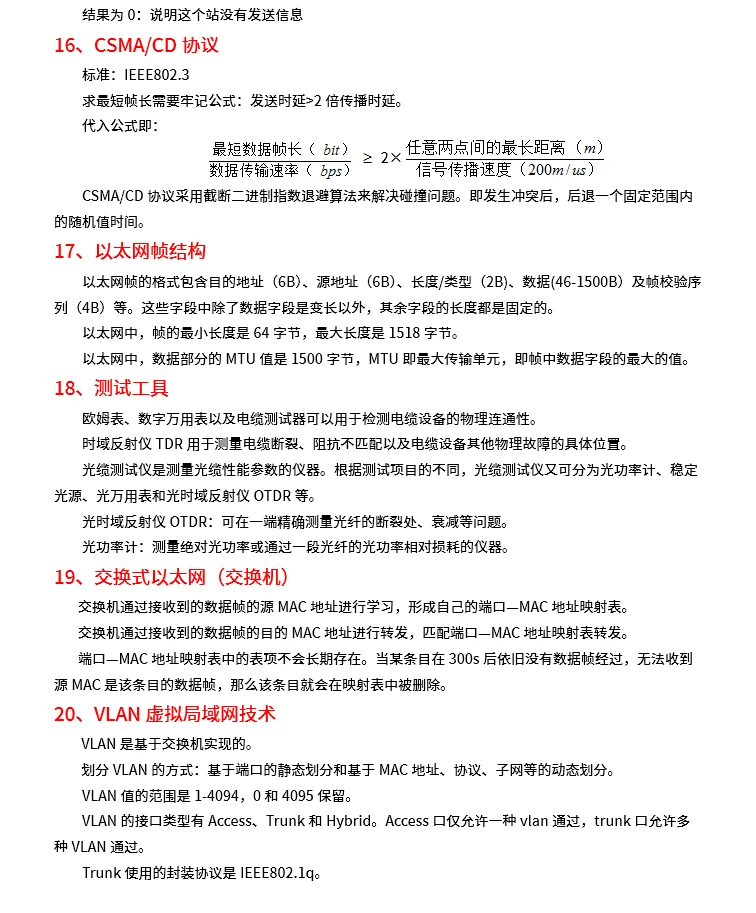
16、CSMA/CD协议
17、以太网帧结构
18、测试工具
19、交换式以太网(交换机)
20、VLAN虚拟局域网技术
.......
#软考高级 #高级软考 #软考高级网规 #软考高级网络规划设计师 #软考网络规划师 #软考网络规划设计师 #网络规划设计师 #网络规划设计师备考资料 #软考网规 #高级网络规划设计师
1、CPU的组成
2、常考部件及其功能说明
3、流水线技术
4、多级存储的速度/容量/目的
5、进程管理—死锁问题
6、主存容量计算
7、PERT图相关时间计算
8、容量计算公式的应用
9、调制技术
10、复用技术
11、E1/T1载波
12、编码技术
13、差错控制—海明校验
14、网络时延的计算
15、码分复用
16、CSMA/CD协议
17、以太网帧结构
18、测试工具
19、交换式以太网(交换机)
20、VLAN虚拟局域网技术
.......
#软考高级 #高级软考 #软考高级网规 #软考高级网络规划设计师 #软考网络规划师 #软考网络规划设计师 #网络规划设计师 #网络规划设计师备考资料 #软考网规 #高级网络规划设计师



 
  
