










2025下半年软考初级网络管理员考试安排在11月8日上午,距离考试还有22天,考前几页纸冲刺必备,预祝各位顺利上岸!!!
1、CPU常考部件及其功能说明
2、常见的指令寻址方式及其特点
3、主存的组成
4、多路复用技术
5、信道容量计算
6、E1/T1速率标准
7、以太网发展阶段及传输介质的选择
8、VLAN端口类型及应用场景
9、分类的IP地址
10、特殊地址
11、子网划分
12、IPv6地址表示及类型
13、TCP的流量控制和拥塞控制
14、常见的熟知端口
15、常见接入网技术
16、Windows常见网络配置命令
17、常见的加密算法和报文摘要算法
18、Linux文件目录和基本操作命令
19、HTML基本标签
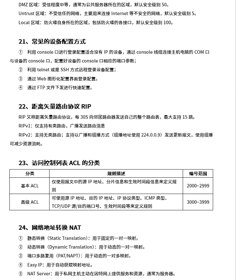
20、防火墙的区域划分
21、常见的设备配置方式
22、距离矢量路由协议RIP
23、访问控制列表ACL的分类
24、网络地址转换NAT
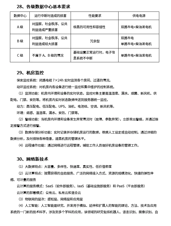
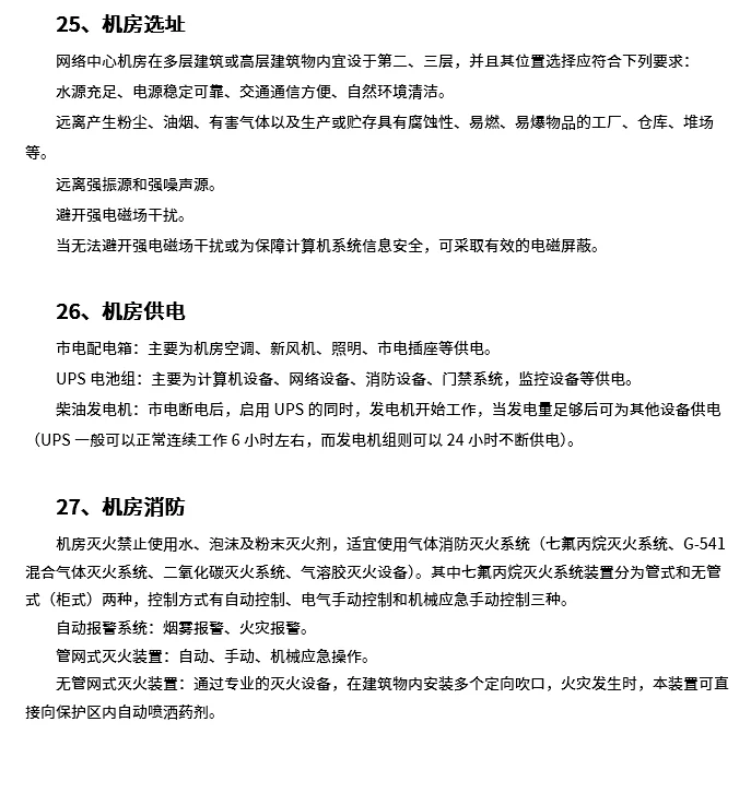
25、机房选址
26、机房供电
......
#软考初级 #初级软考 #软考初级网络管理员 #软考网络管理员 #网络管理员 #软考初级资料 #软考初级备考 #计算机软考初级
1、CPU常考部件及其功能说明
2、常见的指令寻址方式及其特点
3、主存的组成
4、多路复用技术
5、信道容量计算
6、E1/T1速率标准
7、以太网发展阶段及传输介质的选择
8、VLAN端口类型及应用场景
9、分类的IP地址
10、特殊地址
11、子网划分
12、IPv6地址表示及类型
13、TCP的流量控制和拥塞控制
14、常见的熟知端口
15、常见接入网技术
16、Windows常见网络配置命令
17、常见的加密算法和报文摘要算法
18、Linux文件目录和基本操作命令
19、HTML基本标签
20、防火墙的区域划分
21、常见的设备配置方式
22、距离矢量路由协议RIP
23、访问控制列表ACL的分类
24、网络地址转换NAT
25、机房选址
26、机房供电
......
#软考初级 #初级软考 #软考初级网络管理员 #软考网络管理员 #网络管理员 #软考初级资料 #软考初级备考 #计算机软考初级


