手机版
二维码
购物车
(
0
)
供应
求购
公司
团购
展会
资讯
招商
品牌
人才
知道
专题
图库
视频
下载
商圈
推广
热搜:
采购方式
甲带
滤芯
气动隔膜泵
带式称重给煤机
减速机型号
无级变速机
链式给煤机
履带
减速机
首页
供应
求购
公司
团购
展会
资讯
招商
品牌
人才
知道
专题
图库
视频
下载
商圈
首页
>
资讯
>
安防器材
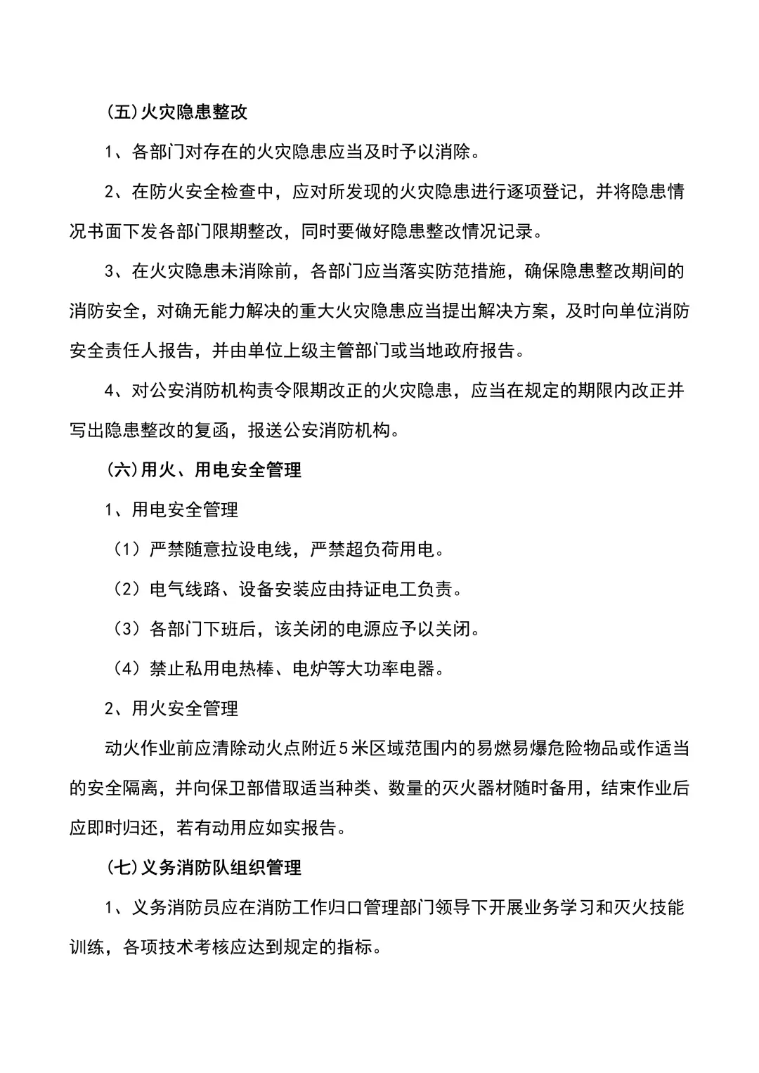
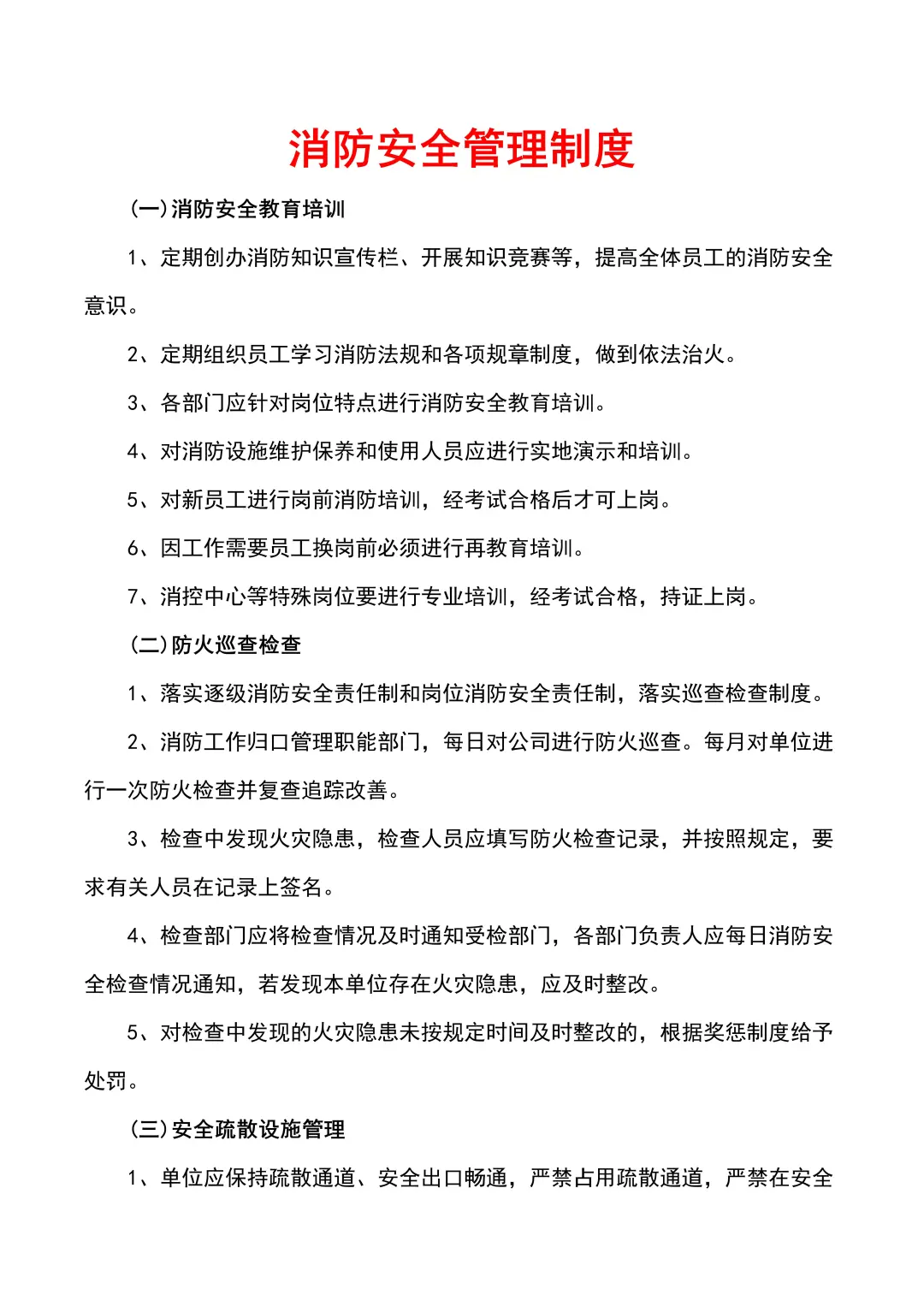
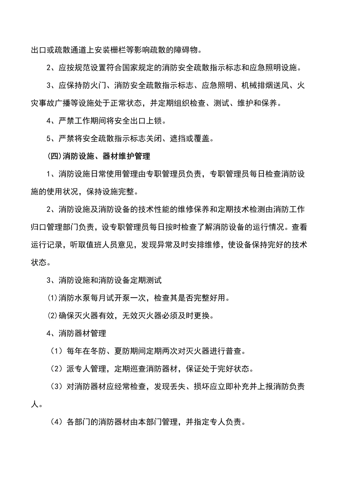
消防安全管理制度(4页全)
日期:2025-10-31 15:26:49 来源:网络整理 作者:本站编辑
评论:0
消防安全管理制度(4页全)
?消防安全教育培训
?防火巡查检查
?安全疏散设施管理
?消防设施、器材维护管理
?火灾隐患整改
#人事
#消防
#人力资源
#hr
#消防安全
#HR
#行政人事
#人力资源管理师
#人事资料
#hr干货
打赏
更多
>
同类资讯
• 保险柜真的不是智商税❗️
0
条
相关评论
推荐图文
推荐资讯
点击排行
网站首页
|
关于我们
|
联系方式
|
使用协议
|
版权隐私
|
网站地图
|
排名推广
|
广告服务
|
积分换礼
|
网站留言
|
RSS订阅
|
违规举报
|
皖ICP备20008326号-18
(c)2008-2022 免费发布网 All Rights Reserved