推广 热搜: 采购方式  甲带  滤芯  气动隔膜泵  带式称重给煤机  减速机型号  减速机  链式给煤机  履带  无级变速机 

化妆品重金属检测使用的现代分析检测仪器

   日期:2025-10-31 14:32:15     来源:网络整理    作者:本站编辑    评论:0    
化妆品重金属检测使用的现代分析检测仪器

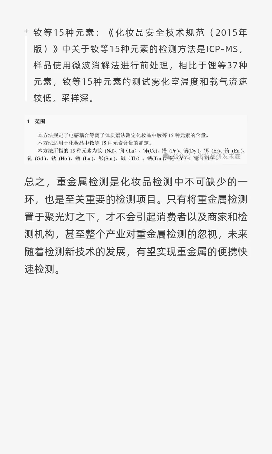
化妆品重金属检测使用的现代分析检测仪器

化妆品重金属检测使用的现代分析检测仪器

化妆品重金属检测使用的现代分析检测仪器

化妆品重金属检测使用的现代分析检测仪器

化妆品重金属检测使用的现代分析检测仪器

化妆品重金属检测使用的现代分析检测仪器

化妆品重金属检测使用的现代分析检测仪器

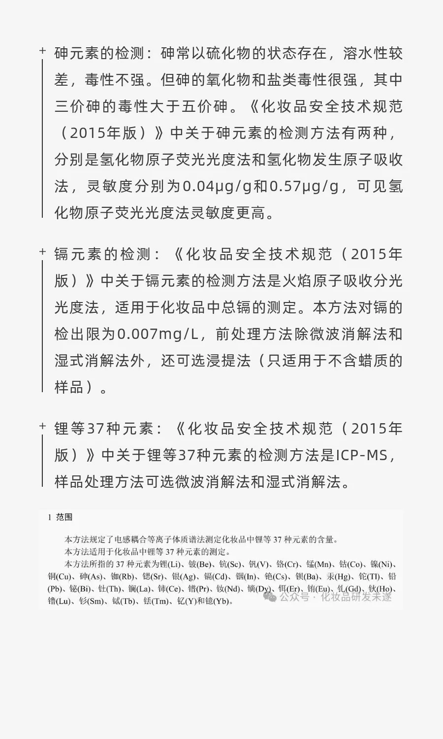
化妆品重金属检测使用的现代分析检测仪器

化妆品重金属检测使用的现代分析检测仪器

化妆品重金属检测使用的现代分析检测仪器

化妆品重金属检测使用的现代分析检测仪器

化妆品重金属检测使用的现代分析检测仪器

化妆品重金属检测使用的现代分析检测仪器

化妆品重金属检测使用的现代分析检测仪器

化妆品重金属检测使用的现代分析检测仪器

化妆品重金属检测使用的现代分析检测仪器

化妆品重金属检测使用的现代分析检测仪器

#化妆品 #重金属 #化妆品研发 古人爱美是饮鸩止渴?现代人爱美不可不重金属检测#检测 #化妆品检测 #叫我知识分享家 #实验室仪器
 
打赏
 
更多>同类资讯
0相关评论

推荐图文
推荐资讯
点击排行
网站首页  |  关于我们  |  联系方式  |  使用协议  |  版权隐私  |  网站地图  |  排名推广  |  广告服务  |  积分换礼  |  网站留言  |  RSS订阅  |  违规举报  |  皖ICP备20008326号-18
Powered By DESTOON