


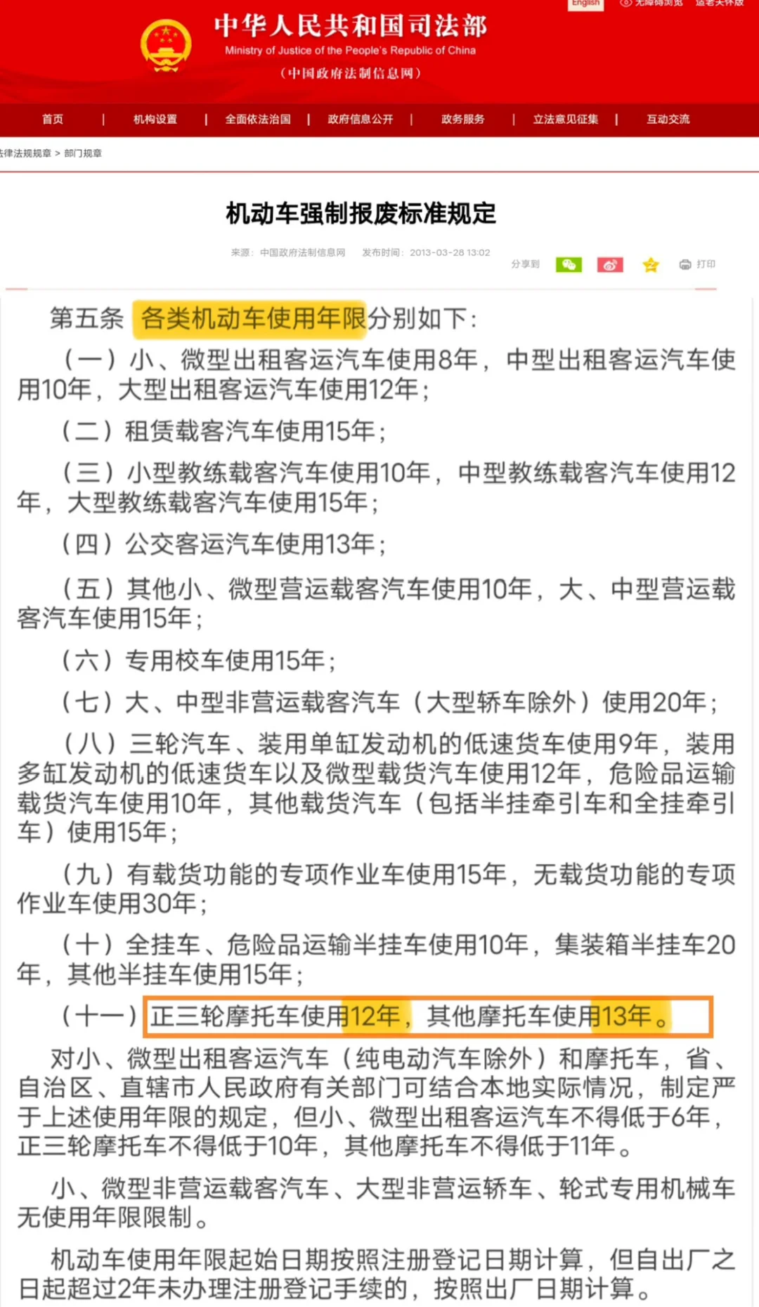
?根据交通运输部与公安部联合发布的《机动车管理条例实施细则修订草案》(征求意见稿),拟取消摩托车13年强制报废规定,转向按车况延迟报废的管理模式,并相应调整摩托车驾驶证管理制度。
?根据调查显示,在使用12年以上的摩托车中,有78.3%的车辆仍保持良好技术状态,完全能够满足安全行驶要求。强制报废政策导致每年约有1200万辆技术状况良好的摩托车被迫淘汰,造成严重资源浪费。
?另一方面,随着摩托车技术的进步,2025年国内生产的摩托车平均设计使用寿命已达17.5年,比2010年提高了5.3年。尤其是电控燃油喷射系统、ABS制动系统等先进技术的普及,使摩托车的可靠性和安全性显著提升。在这一背景下,以固定年限为标准的报废政策已不符合技术发展实际。
?️政策草案计划于2025年9月发布最终版,于2026年1月1日正式开始实施。
?报废政策的调整将对超过1.8亿摩托车用户产生直接影响,也将重塑我国摩托车市场格局。摩托车强制报废年限政策终将成为历史。
?摩友们,准备好迎接摩托车的春天了吗??
#摩托车 #机车跑山 #摩托车新规 #摩托车报废
?根据调查显示,在使用12年以上的摩托车中,有78.3%的车辆仍保持良好技术状态,完全能够满足安全行驶要求。强制报废政策导致每年约有1200万辆技术状况良好的摩托车被迫淘汰,造成严重资源浪费。
?另一方面,随着摩托车技术的进步,2025年国内生产的摩托车平均设计使用寿命已达17.5年,比2010年提高了5.3年。尤其是电控燃油喷射系统、ABS制动系统等先进技术的普及,使摩托车的可靠性和安全性显著提升。在这一背景下,以固定年限为标准的报废政策已不符合技术发展实际。
?️政策草案计划于2025年9月发布最终版,于2026年1月1日正式开始实施。
?报废政策的调整将对超过1.8亿摩托车用户产生直接影响,也将重塑我国摩托车市场格局。摩托车强制报废年限政策终将成为历史。
?摩友们,准备好迎接摩托车的春天了吗??
#摩托车 #机车跑山 #摩托车新规 #摩托车报废


