

给大家推荐两个成熟方案。
1、低成本的4-20mA输出方案,原理很简单。看懂芯片手册就行。
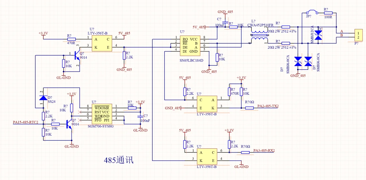
2、有很多朋友问我485通讯问题,我这边把我们公司用了10年的成熟方案给大家分析一下,成本高一点,光耦隔离的方案可以确保两端设备安全性。#电路 #电气工程及其自动化 #STM32单片机 #电子信息 #嵌入式
1、低成本的4-20mA输出方案,原理很简单。看懂芯片手册就行。
2、有很多朋友问我485通讯问题,我这边把我们公司用了10年的成熟方案给大家分析一下,成本高一点,光耦隔离的方案可以确保两端设备安全性。#电路 #电气工程及其自动化 #STM32单片机 #电子信息 #嵌入式


