




2020-2025年
美的材料工艺工程师真题集
100道判断题14道案例分析题26道简答题33道多选题62道单选题93道填空题9道写作题
考业老师整理 不同题型归类 考前重点 查漏补缺
美的材料工艺工程师
100道判断题
1. 美的材料工艺工程师:铝合金压铸件的冷隔缺陷可以通过提高压铸模具温度来有效避免。( )
2. 美的材料工艺工程师:金相显微镜下观察到的奥氏体晶粒度越细,则材料的强度越高。( )
3. 美的材料工艺工程师:RoHS指令限制的有害物质包括铅、汞、镉、六价铬、多溴联苯和多溴二苯醚。( )
4. 美的材料工艺工程师:盐雾试验是评估金属材料耐腐蚀性能的常用方法之一。( )
5. 美的材料工艺工程师:塑料改性是通过改变塑料的化学结构来提高其性能的方法。( )
6. 美的材料工艺工程师:焊接工艺中的预热可以降低焊接接头的残余应力。( )
7. 美的材料工艺工程师:钢材的淬火处理可以提高其硬度和强度,但会降低塑性和韧性。( )
8. 美的材料工艺工程师:螺纹连接的防松方法包括使用锁紧螺母、弹簧垫圈和化学防松胶。( )
9. 美的材料工艺工程师:表面处理中的阳极氧化主要应用于铝合金材料。( )
10. 美的材料工艺工程师:热处理工艺中的回火是指将淬火后的钢材重新加热到较低温度并保温,以提高其韧性。( )
11. 美的材料工艺工程师:锡焊是一种常用的焊接方法,适用于连接铜、锡等低熔点金属。( )
12. 美的材料工艺工程师:粉末冶金工艺可以制造形状复杂的零件,且材料利用率高。( )
13. 美的材料工艺工程师:超声波检测可以用于检测金属材料内部的裂纹和气孔等缺陷。( )
14. 美的材料工艺工程师:塑料的老化主要是由光、热和氧的作用引起的。( )
15. 美的材料工艺工程师:热塑性塑料可以通过加热软化和冷却硬化来反复加工成型。( )
16. 美的材料工艺工程师:钢材的含碳量越高,其可焊性越好。( )
17. 美的材料工艺工程师:化学镀镍是一种不需要外加电流的表面处理方法。( )
18. 美的材料工艺工程师:压铸工艺适用于大批量生产,但模具成本较高。( )
19. 美的材料工艺工程师:橡胶材料的硫化可以提高其强度、弹性和耐磨性。( )
20. 美的材料工艺工程师:洛氏硬度是测量材料硬度的一种方法,其压头种类和试验力是固定的。( )
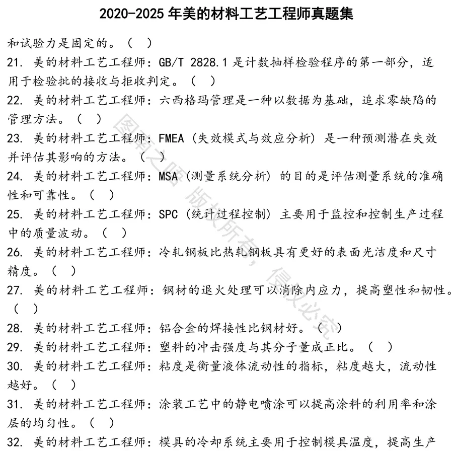
21. 美的材料工艺工程师:GB/T 2828.1是计数抽样检验程序的第一部分,适用于检验批的接收与拒收判定。( )
22. 美的材料工艺工程师:六西格玛管理是一种以数据为基础,追求零缺陷的管理方法。( )
23. 美的材料工艺工程师:FMEA (失效模式与效应分析) 是一种预测潜在失效并评估其影响的方法。( )
24. 美的材料工艺工程师:MSA (测量系统分析) 的目的是评估测量系统的准确性和可靠性。( )
25. 美的材料工艺工程师:SPC (统计过程控制) 主要用于监控和控制生产过程中的质量波动。( )
26. 美的材料工艺工程师:冷轧钢板比热轧钢板具有更好的表面光洁度和尺寸精度。( )
27. 美的材料工艺工程师:钢材的退火处理可以消除内应力,提高塑性和韧性。( )
28. 美的材料工艺工程师:铝合金的焊接性比钢材好。( )
29. 美的材料工艺工程师:塑料的冲击强度与其分子量成正比。( )
30. 美的材料工艺工程师:粘度是衡量液体流动性的指标,粘度越大,流动性越好。( )
31. 美的材料工艺工程师:涂装工艺中的静电喷涂可以提高涂料的利用率和涂层的均匀性。( )
32. 美的材料工艺工程师:模具的冷却系统主要用于控制模具温度,提高生产效率和产品质量。( )
33. 美的材料工艺工程师:橡胶的耐油性主要取决于其分子结构。( )
34. 美的材料工艺工程师:激光切割是一种非接触式切割方法,适用于切割各种材料。( )
美的材料工艺工程师真题集
100道判断题14道案例分析题26道简答题33道多选题62道单选题93道填空题9道写作题
考业老师整理 不同题型归类 考前重点 查漏补缺
美的材料工艺工程师
100道判断题
1. 美的材料工艺工程师:铝合金压铸件的冷隔缺陷可以通过提高压铸模具温度来有效避免。( )
2. 美的材料工艺工程师:金相显微镜下观察到的奥氏体晶粒度越细,则材料的强度越高。( )
3. 美的材料工艺工程师:RoHS指令限制的有害物质包括铅、汞、镉、六价铬、多溴联苯和多溴二苯醚。( )
4. 美的材料工艺工程师:盐雾试验是评估金属材料耐腐蚀性能的常用方法之一。( )
5. 美的材料工艺工程师:塑料改性是通过改变塑料的化学结构来提高其性能的方法。( )
6. 美的材料工艺工程师:焊接工艺中的预热可以降低焊接接头的残余应力。( )
7. 美的材料工艺工程师:钢材的淬火处理可以提高其硬度和强度,但会降低塑性和韧性。( )
8. 美的材料工艺工程师:螺纹连接的防松方法包括使用锁紧螺母、弹簧垫圈和化学防松胶。( )
9. 美的材料工艺工程师:表面处理中的阳极氧化主要应用于铝合金材料。( )
10. 美的材料工艺工程师:热处理工艺中的回火是指将淬火后的钢材重新加热到较低温度并保温,以提高其韧性。( )
11. 美的材料工艺工程师:锡焊是一种常用的焊接方法,适用于连接铜、锡等低熔点金属。( )
12. 美的材料工艺工程师:粉末冶金工艺可以制造形状复杂的零件,且材料利用率高。( )
13. 美的材料工艺工程师:超声波检测可以用于检测金属材料内部的裂纹和气孔等缺陷。( )
14. 美的材料工艺工程师:塑料的老化主要是由光、热和氧的作用引起的。( )
15. 美的材料工艺工程师:热塑性塑料可以通过加热软化和冷却硬化来反复加工成型。( )
16. 美的材料工艺工程师:钢材的含碳量越高,其可焊性越好。( )
17. 美的材料工艺工程师:化学镀镍是一种不需要外加电流的表面处理方法。( )
18. 美的材料工艺工程师:压铸工艺适用于大批量生产,但模具成本较高。( )
19. 美的材料工艺工程师:橡胶材料的硫化可以提高其强度、弹性和耐磨性。( )
20. 美的材料工艺工程师:洛氏硬度是测量材料硬度的一种方法,其压头种类和试验力是固定的。( )
21. 美的材料工艺工程师:GB/T 2828.1是计数抽样检验程序的第一部分,适用于检验批的接收与拒收判定。( )
22. 美的材料工艺工程师:六西格玛管理是一种以数据为基础,追求零缺陷的管理方法。( )
23. 美的材料工艺工程师:FMEA (失效模式与效应分析) 是一种预测潜在失效并评估其影响的方法。( )
24. 美的材料工艺工程师:MSA (测量系统分析) 的目的是评估测量系统的准确性和可靠性。( )
25. 美的材料工艺工程师:SPC (统计过程控制) 主要用于监控和控制生产过程中的质量波动。( )
26. 美的材料工艺工程师:冷轧钢板比热轧钢板具有更好的表面光洁度和尺寸精度。( )
27. 美的材料工艺工程师:钢材的退火处理可以消除内应力,提高塑性和韧性。( )
28. 美的材料工艺工程师:铝合金的焊接性比钢材好。( )
29. 美的材料工艺工程师:塑料的冲击强度与其分子量成正比。( )
30. 美的材料工艺工程师:粘度是衡量液体流动性的指标,粘度越大,流动性越好。( )
31. 美的材料工艺工程师:涂装工艺中的静电喷涂可以提高涂料的利用率和涂层的均匀性。( )
32. 美的材料工艺工程师:模具的冷却系统主要用于控制模具温度,提高生产效率和产品质量。( )
33. 美的材料工艺工程师:橡胶的耐油性主要取决于其分子结构。( )
34. 美的材料工艺工程师:激光切割是一种非接触式切割方法,适用于切割各种材料。( )


