








今天给大家分享一份超实用的生产车间管理制度,让你轻松打造高效生产团队!?
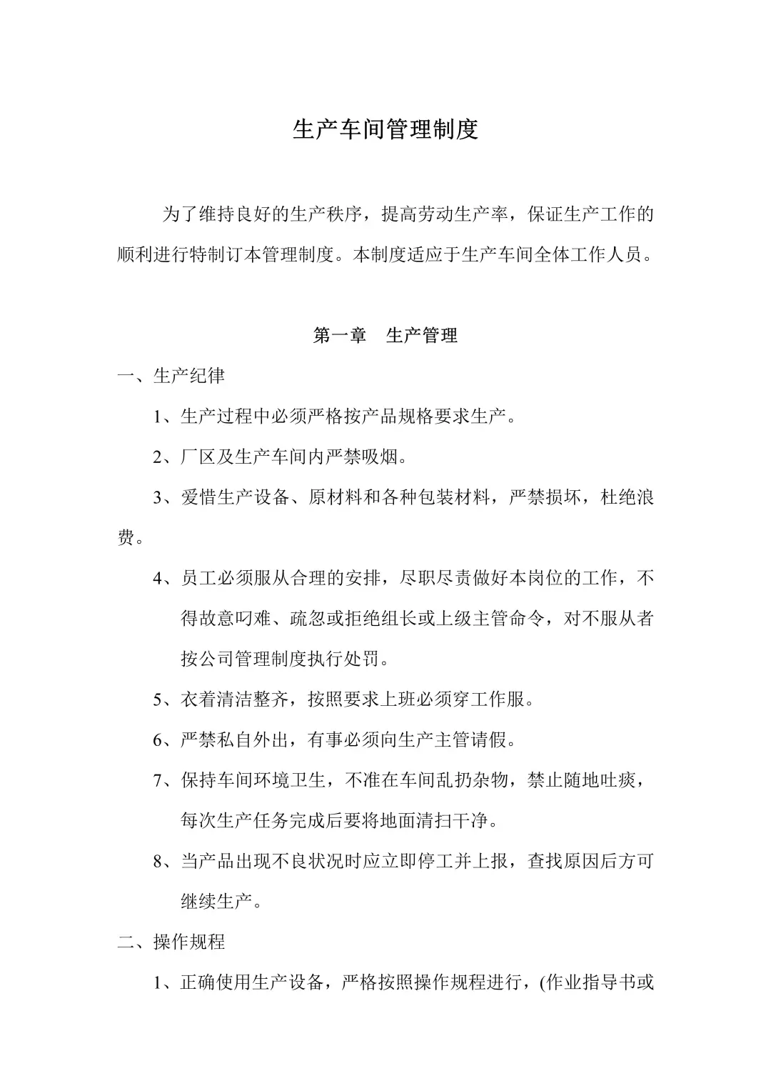
生产车间是企业的核心区域,良好的管理制度是保证生产顺利进行的关键。这份管理制度涵盖了生产纪律、操作规程、产品质量、安全生产、设备管理与维修、生产秩序管理等多个方面,让你的生产车间井然有序。?
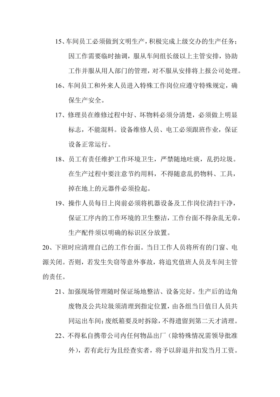
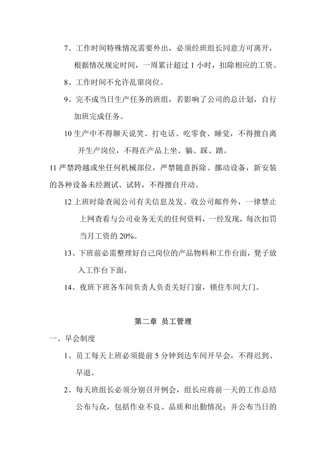
比如,生产纪律部分明确规定了员工的行为规范,从严格按产品规格生产到严禁吸烟、爱护设备、服从安排,每一个细节都确保生产环境的安全和高效。?
操作规程部分详细介绍了设备的正确使用方法,强调严格按照操作规程进行生产,杜绝违规操作,确保产品质量和设备安全。?
产品质量部分更是强调了“质量第一、用户至上”的理念,通过“三检”制度和严格的不合格品处理流程,确保每一件产品都符合标准。?
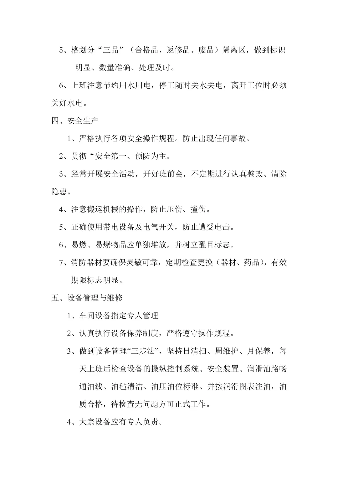
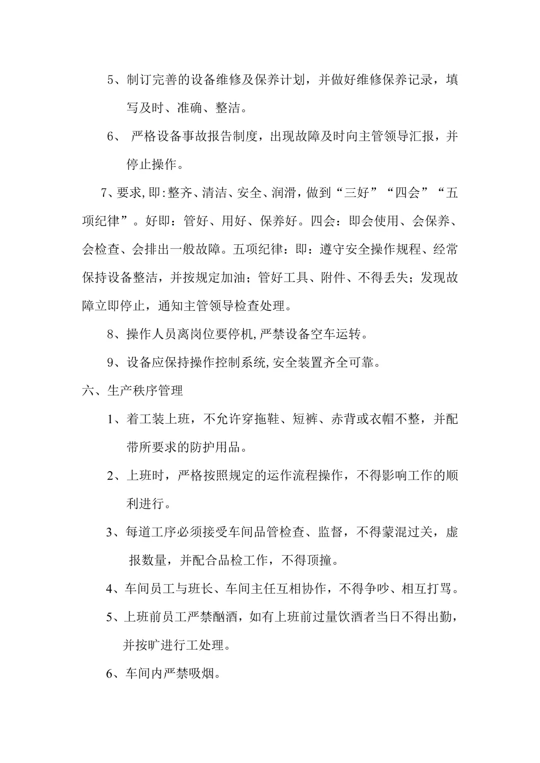
安全生产部分更是细致入微,从安全操作规程到消防器材的管理,每一个环节都确保生产过程的安全无虞。?
赶紧收藏起来吧,让你的生产车间管理更加规范,生产效率更高!?
#生产车间管理 #生产效率 #实用工具 #管理提升 #建议收藏
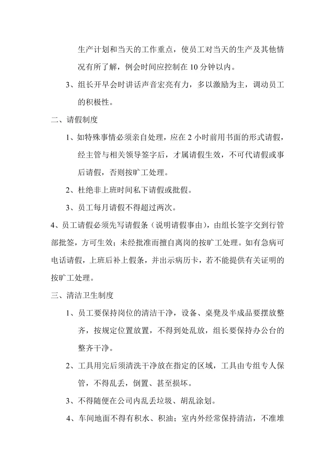
生产车间是企业的核心区域,良好的管理制度是保证生产顺利进行的关键。这份管理制度涵盖了生产纪律、操作规程、产品质量、安全生产、设备管理与维修、生产秩序管理等多个方面,让你的生产车间井然有序。?
比如,生产纪律部分明确规定了员工的行为规范,从严格按产品规格生产到严禁吸烟、爱护设备、服从安排,每一个细节都确保生产环境的安全和高效。?
操作规程部分详细介绍了设备的正确使用方法,强调严格按照操作规程进行生产,杜绝违规操作,确保产品质量和设备安全。?
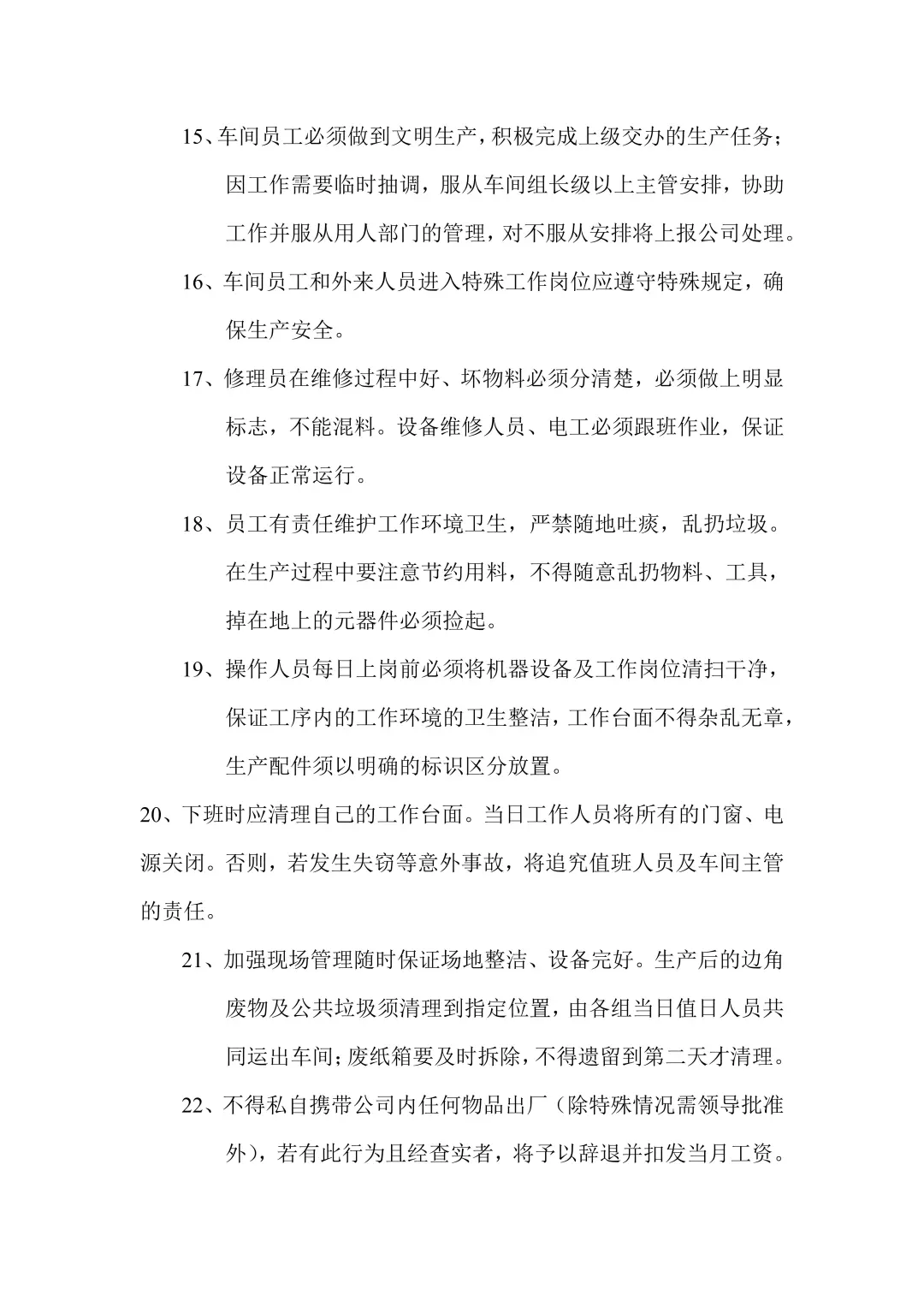
产品质量部分更是强调了“质量第一、用户至上”的理念,通过“三检”制度和严格的不合格品处理流程,确保每一件产品都符合标准。?
安全生产部分更是细致入微,从安全操作规程到消防器材的管理,每一个环节都确保生产过程的安全无虞。?
赶紧收藏起来吧,让你的生产车间管理更加规范,生产效率更高!?
#生产车间管理 #生产效率 #实用工具 #管理提升 #建议收藏


