






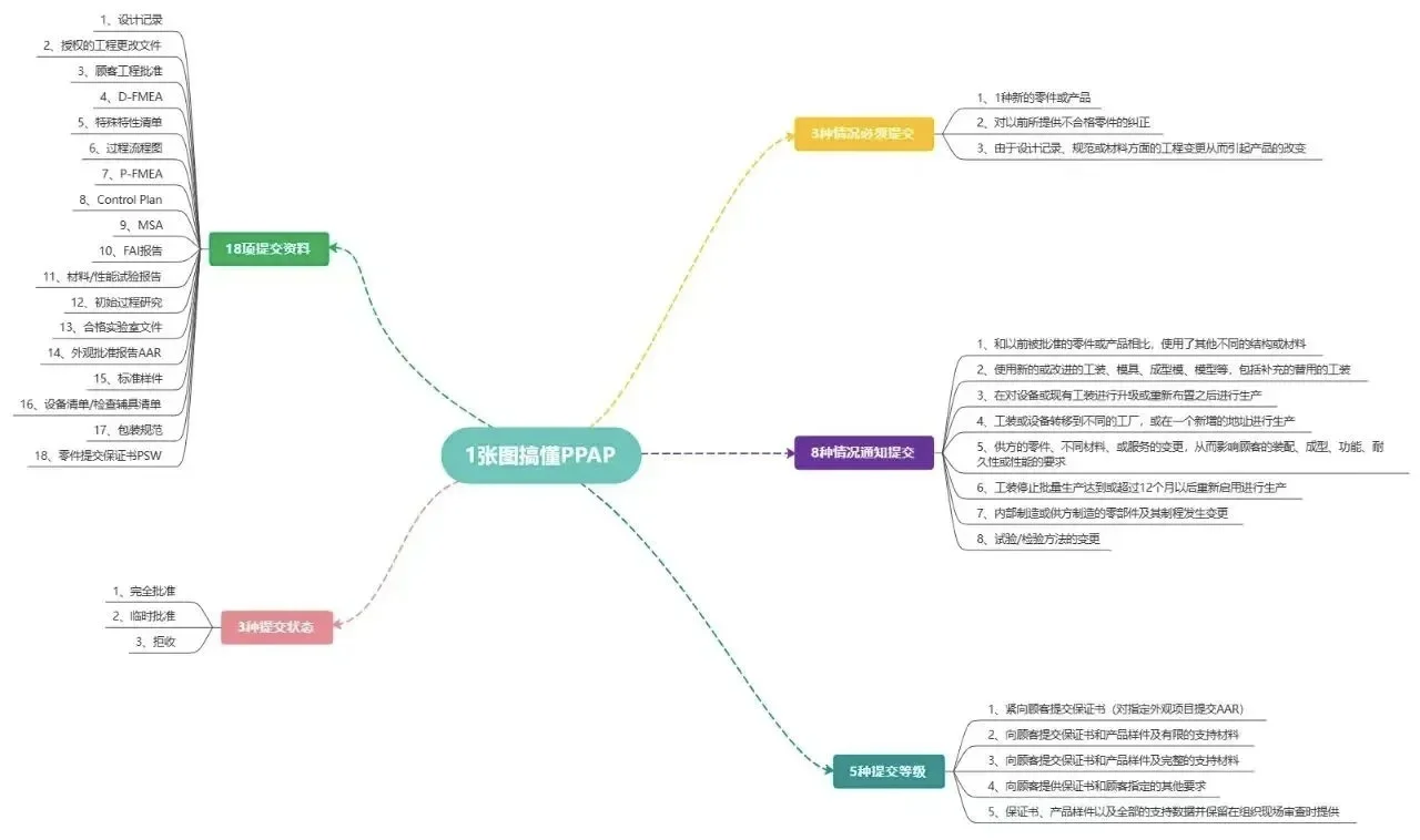
“五大工具”或常被提及的“五大核心工具”,在不同的语境下也被称为“质量管理五大工具”、“QS五大工具”以及“TS五大工具”。这一称谓的起源可以追溯到QS9000标准,该标准最初由美国三大汽车公司——通用、福特和克莱斯勒,基于ISO9000标准并结合汽车行业的独特需求共同制定的一套全面的质量体系文件。随后,这一标准逐步演变为ISO/TS16494,并最终发展成为当前的IATF16949质量管理体系标准中的工具及手册。值得注意的是,在QS-9000标准时期,实际上就已经存在“六大核心工具”的说法。这六大工具除了大家耳熟能详的APQP(先期产品质量策划)、FMEA(失效模式与效应分析)、MSA(测量系统分析)、SPC(统计过程控制)、PPAP(生产件批准程序)之外,还包括QSA(质量系统评估)。而自今年3月份起,随着APQP手册的拆分,先期产品质量策划(APQP)与控制计划(CP)被明确区分为两个独立的工具,从而正式确立了APQP、FMEA、MSA、SPC、PPAP、CP这六大工具的体系。-APQP:Advanced Product Quality Planning and Control Plan 先期产品质量策划(或者产品质量先期策划和控制计划);-PPAP:Production Part Approval Process 生产件批准程序;-FMEA:Failure Mode and Effects Analysis 潜在失效模式与效应分析;-SPC:Statistical ProcessControl 统计过程控制;-MSA:Measurement System Analysis 测量系统分析;-QSA:QualitySystem Assessment 质量体系评审;以上工具或手册不仅是汽车行业及其产品的相关要求,涉及到的FMEA, MSA, SPC,控制计划等在其他通用行业及六西格玛管理中也使用的非常多。因此,六大工具算是比较高大上的工具了,也是衡量很多企业衡量相关人员的知识及技能水平的重要指标之一了。现在就为大家简要介绍下最新六大工具的定义、作用、以及相互关联性。每个工具的主要内容可以参考各自的思维导图。#质量管理 #生产计划和管理 #工程管理


