手机版
二维码
购物车
(
0
)
供应
求购
公司
团购
展会
资讯
招商
品牌
人才
知道
专题
图库
视频
下载
商圈
推广
热搜:
采购方式
甲带
滤芯
气动隔膜泵
带式称重给煤机
减速机型号
无级变速机
链式给煤机
履带
减速机
首页
供应
求购
公司
团购
展会
资讯
招商
品牌
人才
知道
专题
图库
视频
下载
商圈
首页
>
资讯
>
汽摩配件
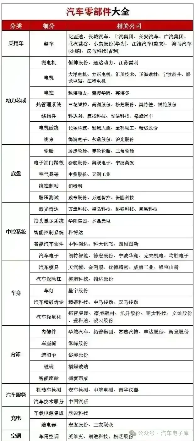
汽车的零部件大全和新能源汽车产业链
日期:2025-10-31 08:39:31 来源:网络整理 作者:本站编辑
评论:0
汽车的零部件大全和新能源汽车产业链
为了我们投资者更便捷地了解这些公司,我整理了一份关于汽车的零部件大全和新能源汽车产业链,如下
#新能源汽车零部件
#汽车产业链
打赏
更多
>
同类资讯
• 2026厦门工程机械及轮式挖掘机展
0
条
相关评论
推荐图文
推荐资讯
点击排行
0
1
2026厦门工程机械及轮式挖掘机展国际重型卡车配件博览会
网站首页
|
关于我们
|
联系方式
|
使用协议
|
版权隐私
|
网站地图
|
排名推广
|
广告服务
|
积分换礼
|
网站留言
|
RSS订阅
|
违规举报
|
皖ICP备20008326号-18
(c)2008-2022 免费发布网 All Rights Reserved