推广 热搜: 采购方式  甲带  滤芯  气动隔膜泵  带式称重给煤机  减速机型号  无级变速机  链式给煤机  履带  减速机 

访问控制技术原理与应用 | 第 113 天

   日期:2025-10-31 07:02:32     来源:网络整理    作者:本站编辑    评论:0    
访问控制技术原理与应用 | 第 113 天

访问控制技术原理与应用 | 第 113 天

访问控制技术原理与应用 | 第 113 天

访问控制技术原理与应用 | 第 113 天

访问控制技术原理与应用 | 第 113 天

访问控制技术原理与应用 | 第 113 天

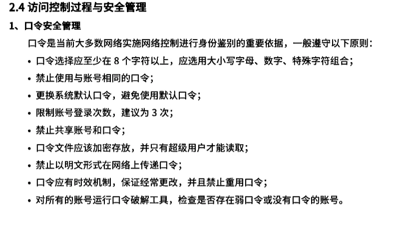
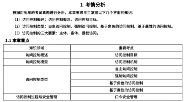
本次和大家分享“访问控制技术原理与应用”的一些知识点。本章“访问控制类型”和“访问控制技术应用”两节需重点看一下。其他根据自己的情况理解就行。

临近考试,能看多少看多少吧,最近可以抽时间去机考模拟系统中练一下,提前熟悉一下考试系统是很有必要的。总之学习是一个过程,即使最终没有如愿通过,但是过程中学到知识且能在实际中运用到也是一种价值。

自从分享信息安全的知识,差不多分享一篇少3-5个好友。哈哈,因为本次不参加考试,只是以学习的态度来看这些知识。所以分享的内容难免肤浅,希望大家体谅。
[皱眉R]
#信息安全 #信息安全工程师 #25年软考备考 #计算机软考 #网络安全 #访问控制
 
打赏
 
更多>同类资讯
0相关评论

推荐图文
推荐资讯
点击排行
网站首页  |  关于我们  |  联系方式  |  使用协议  |  版权隐私  |  网站地图  |  排名推广  |  广告服务  |  积分换礼  |  网站留言  |  RSS订阅  |  违规举报  |  皖ICP备20008326号-18
Powered By DESTOON