推广 热搜: 采购方式  甲带  滤芯  气动隔膜泵  带式称重给煤机  减速机型号  无级变速机  链式给煤机  履带  减速机 

一天吃透一条产业链:NO.14 氢能产业链

   日期:2025-10-31 02:38:31     来源:网络整理    作者:本站编辑    评论:0    
一天吃透一条产业链:NO.14 氢能产业链

一天吃透一条产业链:NO.14 氢能产业链

一天吃透一条产业链:NO.14 氢能产业链

一天吃透一条产业链:NO.14 氢能产业链

一天吃透一条产业链:NO.14 氢能产业链

一天吃透一条产业链:NO.14 氢能产业链

一天吃透一条产业链:NO.14 氢能产业链

一天吃透一条产业链:NO.14 氢能产业链

一天吃透一条产业链:NO.14 氢能产业链

一天吃透一条产业链:NO.14 氢能产业链

一天吃透一条产业链:NO.14 氢能产业链

一天吃透一条产业链:NO.14 氢能产业链

一天吃透一条产业链:NO.14 氢能产业链

氢能,氢和氧进行化学反应释放出的化学能,是一种二次清洁能源,被誉为“21世纪终极能源”。

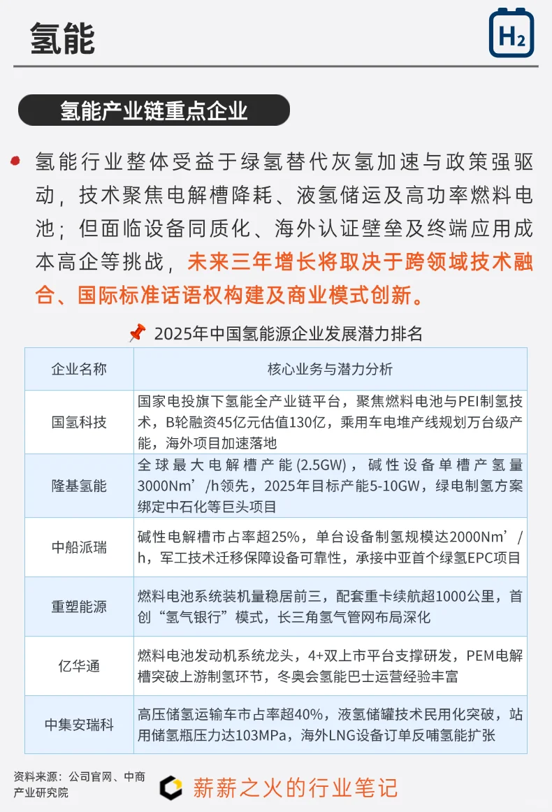
氢能行业整体受益于绿氢替代灰氢加速与政策强驱动,技术聚焦电解槽降耗、液氢储运及高功率燃料电池;但面临设备同质化、海外认证壁垒及终端应用成本高企等挑战,未来三年增长将取决于跨领域技术融合、国际标准话语权构建及商业模式创新。

今天就来吃透氢能产业链!

#新能源 #氢能 #清洁 #电池 #商业 #商业思维 #产业链 #行业分析 #财经 #个人成长
 
打赏
 
更多>同类资讯
0相关评论

推荐图文
推荐资讯
点击排行
网站首页  |  关于我们  |  联系方式  |  使用协议  |  版权隐私  |  网站地图  |  排名推广  |  广告服务  |  积分换礼  |  网站留言  |  RSS订阅  |  违规举报  |  皖ICP备20008326号-18
Powered By DESTOON