手机版
二维码
购物车
(
0
)
供应
求购
公司
团购
展会
资讯
招商
品牌
人才
知道
专题
图库
视频
下载
商圈
推广
热搜:
采购方式
滤芯
甲带
气动隔膜泵
减速机
减速机型号
带式称重给煤机
履带
无级变速机
链式给煤机
首页
供应
求购
公司
团购
展会
资讯
招商
品牌
人才
知道
专题
图库
视频
下载
商圈
首页
>
资讯
>
安防器材
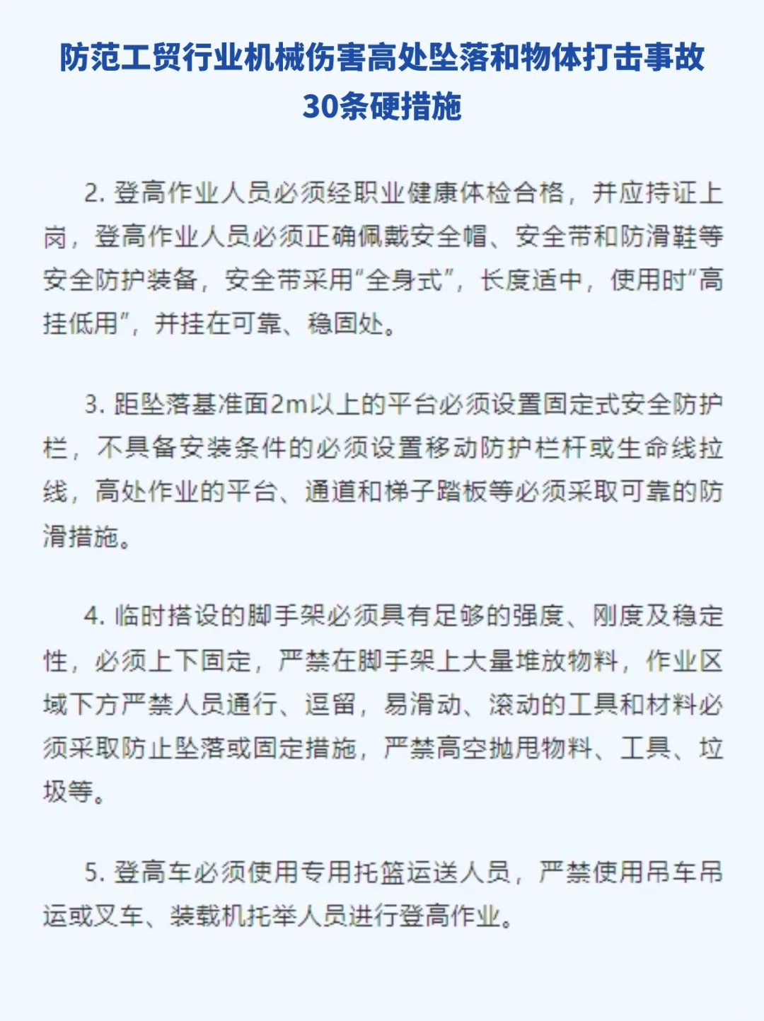
?防范三类多发事故 30条硬措施!
日期:2025-10-31 00:43:27 来源:网络整理 作者:本站编辑
评论:0
?防范三类多发事故 30条硬措施!
今天给大家分享工贸行业防范机械伤害、高处坠落和物体打击事故的三十条硬措施?!
这三十条措施可是满满的干货?,能为我们的工作安全保驾护航?。
无论是在车间操作机械,还是进行高处作业,又或是在施工现场,都要牢记这些要点?。
#安全措施
#事故防范
#安全管理工具
#安全管理
#安全生产
#安全员
#企业安全
#生产安全
#双重预防
#风险管控
打赏
更多
>
同类资讯
• 新型多光谱AI智能融合技术在煤矿
0
条
相关评论
推荐图文
推荐资讯
点击排行
0
1
五张图让你识别集中火灾报警控制器
0
2
5张图带你轻松识别火灾报警控制器
0
3
每天一个消防设备
0
4
消防安全知识分享:火灾报警控制器详解
0
5
【一分钟速成】学姐教你消防报警主机操作
0
6
识别消防控制室设备
0
7
鉴定点四:火灾报警控制器手动自动状态切换
0
8
来喽!两张图认识消防报警控制器!
0
9
考证养家系列
网站首页
|
关于我们
|
联系方式
|
使用协议
|
版权隐私
|
网站地图
|
排名推广
|
广告服务
|
积分换礼
|
网站留言
|
RSS订阅
|
违规举报
|
皖ICP备20008326号-18
(c)2008-2022 免费发布网 All Rights Reserved