
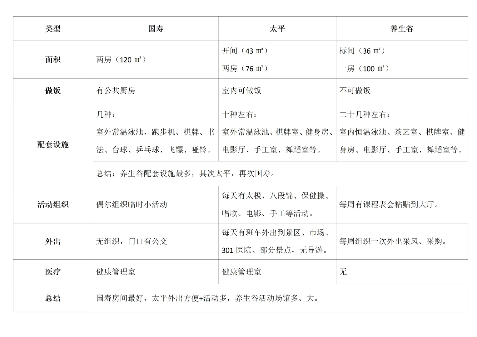
?房间:
1⃣️国寿:120平的两居室大套房,新中式风格,看起来非常舒适
2⃣️太平:房型比较多,开间一居室,两居室,三居室,别墅等,选择性多。而且房间可以做饭。阳台非常大!
3⃣️养生谷:只有标间和一居室,不过一居室也只有一张床。
?配套设施:
养生谷的活动场馆最多,有二十多个,而且都是独立的房间。其他两家有的,养生谷也都有。养生谷游泳池是室内恒温泳池,太平和国寿是室外常温泳池。
?活动组织:
?太平和养生谷每天都有活动课程,比如瑜伽,太极等,自愿按时参加就可以了,国寿是偶尔不定期组织一些亲子活动。
?养生谷有组织每周一次外出游玩,太平没有统一组织,不过他有免费班车可以去到景区,市场,301?等!
?总结:
?亲子出游或者注重房间舒适,整体环境安静,选择国寿!
?年龄比较大,又喜欢经常出去玩,选择太平!
?喜欢热闹,活动多样,选择养生谷!
#三亚康养 #旅居生活 #海南康养 #旅居康养 #三亚养生谷 #国寿嘉园 #太平人家
1⃣️国寿:120平的两居室大套房,新中式风格,看起来非常舒适
2⃣️太平:房型比较多,开间一居室,两居室,三居室,别墅等,选择性多。而且房间可以做饭。阳台非常大!
3⃣️养生谷:只有标间和一居室,不过一居室也只有一张床。
?配套设施:
养生谷的活动场馆最多,有二十多个,而且都是独立的房间。其他两家有的,养生谷也都有。养生谷游泳池是室内恒温泳池,太平和国寿是室外常温泳池。
?活动组织:
?太平和养生谷每天都有活动课程,比如瑜伽,太极等,自愿按时参加就可以了,国寿是偶尔不定期组织一些亲子活动。
?养生谷有组织每周一次外出游玩,太平没有统一组织,不过他有免费班车可以去到景区,市场,301?等!
?总结:
?亲子出游或者注重房间舒适,整体环境安静,选择国寿!
?年龄比较大,又喜欢经常出去玩,选择太平!
?喜欢热闹,活动多样,选择养生谷!
#三亚康养 #旅居生活 #海南康养 #旅居康养 #三亚养生谷 #国寿嘉园 #太平人家


