
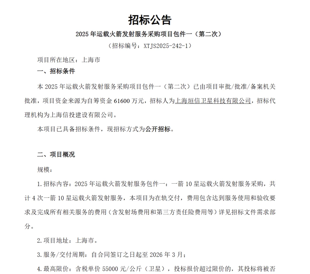
7月21日,上海垣信卫星科技有限公司公布了2025年运载火箭发射服务采购项目的招标公告,总预算高达13.36亿元人民币,拟在一年内完成7次发射任务,其中包括4次“一箭10星”和3次“一箭18星”,计划累计送入轨道94颗卫星。然而,8月11日,垣信卫星发布包一招标失败公告,原因是截至投标截止时间,递交文件的供应商不足三家,不符合法定开标条件。当天,公司迅速启动第二轮公开招标,内容与第一次保持一致,显示出在发射窗口日益紧张的背景下,其抢占发射资源的决心。
根据公告,包一项目资金来源为自筹资金6.16亿元,采购内容为4次“一箭10星”发射服务,要求在轨交付,并包含发射场、第三方责任险等所有相关费用。最高限价维持在每公斤5.5万元(含税),技术指标、交付周期均未改变。值得注意的是,这已不是垣信卫星第一次遭遇招标流标。今年2月,公司曾两度发布千帆卫星发射服务招标,计划采购9次“一箭18星”发射,但同样因投标人不足三家而未能开标。
尽管接连三度流标,垣信卫星的反应速度异常迅捷——每次都在最短时间内重启流程,确保发射计划不被拖延。业内人士分析,这与低轨星座建设的时间敏感性直接相关。发射节奏一旦错过,就可能影响整个星座的组网进度与市场竞争力,尤其在当前中国低轨星座建设进入“双轨竞速”的格局下更是如此。
今年以来,中国星网(GW星座)正以高密度节奏推进组网,仅八个月已完成8次发射,部署67颗卫星,最高实现“三天两发”。在此背景下,垣信卫星同样保持着高频率发射,其“千帆星座”已经完成五批次组网任务,在轨卫星数量达到90颗。
作为中国首个进入正式组网阶段的巨型低轨商业卫星星座,千帆星座规划分三期实施:一期部署648颗卫星,先行实现区域网络覆盖;二期将增至1296颗,完成全球网络布局;三期则扩展至超过1.5万颗,提供卫星互联网、物联网、遥感监测等多元融合服务。这一目标不仅在规模上接近国际巨头Starlink,更在部分细分应用场景上力求差异化竞争。
#垣信卫星 #千帆星座 #低轨卫星 #商业航天 #卫星互联网 #星座组网 #运载火箭发射 #轨道资源竞争 #中国商业航天 #中国星网
根据公告,包一项目资金来源为自筹资金6.16亿元,采购内容为4次“一箭10星”发射服务,要求在轨交付,并包含发射场、第三方责任险等所有相关费用。最高限价维持在每公斤5.5万元(含税),技术指标、交付周期均未改变。值得注意的是,这已不是垣信卫星第一次遭遇招标流标。今年2月,公司曾两度发布千帆卫星发射服务招标,计划采购9次“一箭18星”发射,但同样因投标人不足三家而未能开标。
尽管接连三度流标,垣信卫星的反应速度异常迅捷——每次都在最短时间内重启流程,确保发射计划不被拖延。业内人士分析,这与低轨星座建设的时间敏感性直接相关。发射节奏一旦错过,就可能影响整个星座的组网进度与市场竞争力,尤其在当前中国低轨星座建设进入“双轨竞速”的格局下更是如此。
今年以来,中国星网(GW星座)正以高密度节奏推进组网,仅八个月已完成8次发射,部署67颗卫星,最高实现“三天两发”。在此背景下,垣信卫星同样保持着高频率发射,其“千帆星座”已经完成五批次组网任务,在轨卫星数量达到90颗。
作为中国首个进入正式组网阶段的巨型低轨商业卫星星座,千帆星座规划分三期实施:一期部署648颗卫星,先行实现区域网络覆盖;二期将增至1296颗,完成全球网络布局;三期则扩展至超过1.5万颗,提供卫星互联网、物联网、遥感监测等多元融合服务。这一目标不仅在规模上接近国际巨头Starlink,更在部分细分应用场景上力求差异化竞争。
#垣信卫星 #千帆星座 #低轨卫星 #商业航天 #卫星互联网 #星座组网 #运载火箭发射 #轨道资源竞争 #中国商业航天 #中国星网


