


作为药师,日常最常被胃癌患者家属问的就是 “有没有能治胃癌的靶向药?”
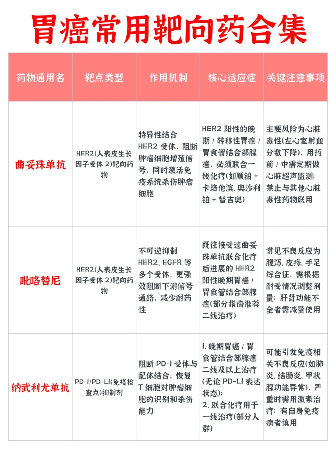
✨今天整理了超实用的靶向药干货,从常见的 HER2、PD-1,到最近病友圈聊得多的 MET、FGFR 靶点都有,但先敲黑板:所有靶向药都要先做基因检测(NGS/IHC 这些),确认靶点阳性才能用! 医生还会结合分期、身体情况定方案,千万别自己乱打听用药
·
?后面会拆具体靶点的药物清单、适用情况和注意事项,家属们可以先收藏,咱们一起理性面对,少走弯路~
·
⚠️重要提醒
✅靶点检测是前提
所有靶向药均需先通过基因检测(如 NGS 二代测序、IHC 免疫组化、FISH 荧光原位杂交)确认对应靶点阳性,盲目使用会导致无效治疗并增加不良反应风险
·
✅严格遵医嘱用药
靶向药为处方药,剂量、疗程、联合方案(如是否联合化疗、免疫治疗)需医生根据患者年龄、肝肾功能、合并症等综合评估,不可自行调整或停药
·
✅重视不良反应管理
靶向药可能引发特定毒副作用(如心脏毒性、免疫毒性、胃肠道反应),用药期间需定期复查(如血常规、肝肾功能、心脏超声),出现不适及时就医
·
✅晚期胃癌以综合治疗为主
靶向治疗多与化疗、免疫治疗联合使用,以提高疗效;早期胃癌优先手术治疗,一般无需靶向治疗
·
#药物科普 #医药 #胃癌靶向药 #胃癌 #胃癌判断 #胃癌治疗
✨今天整理了超实用的靶向药干货,从常见的 HER2、PD-1,到最近病友圈聊得多的 MET、FGFR 靶点都有,但先敲黑板:所有靶向药都要先做基因检测(NGS/IHC 这些),确认靶点阳性才能用! 医生还会结合分期、身体情况定方案,千万别自己乱打听用药
·
?后面会拆具体靶点的药物清单、适用情况和注意事项,家属们可以先收藏,咱们一起理性面对,少走弯路~
·
⚠️重要提醒
✅靶点检测是前提
所有靶向药均需先通过基因检测(如 NGS 二代测序、IHC 免疫组化、FISH 荧光原位杂交)确认对应靶点阳性,盲目使用会导致无效治疗并增加不良反应风险
·
✅严格遵医嘱用药
靶向药为处方药,剂量、疗程、联合方案(如是否联合化疗、免疫治疗)需医生根据患者年龄、肝肾功能、合并症等综合评估,不可自行调整或停药
·
✅重视不良反应管理
靶向药可能引发特定毒副作用(如心脏毒性、免疫毒性、胃肠道反应),用药期间需定期复查(如血常规、肝肾功能、心脏超声),出现不适及时就医
·
✅晚期胃癌以综合治疗为主
靶向治疗多与化疗、免疫治疗联合使用,以提高疗效;早期胃癌优先手术治疗,一般无需靶向治疗
·
#药物科普 #医药 #胃癌靶向药 #胃癌 #胃癌判断 #胃癌治疗


