推广 热搜: 采购方式  甲带  滤芯  气动隔膜泵  带式称重给煤机  减速机型号  减速机  链式给煤机  履带  无级变速机 

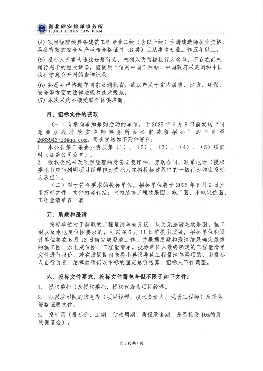
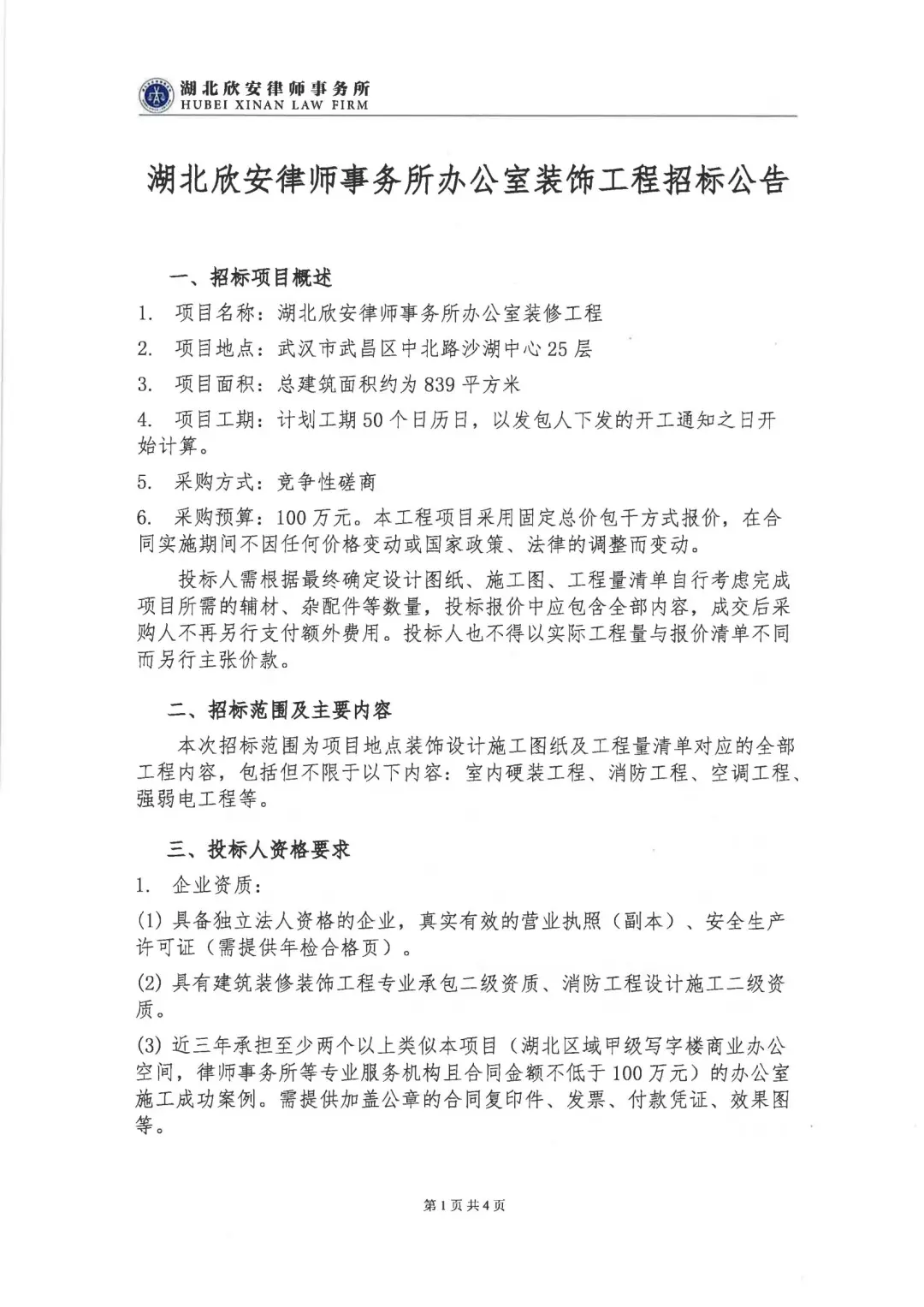
湖北欣安律师事务所办公室装饰工程招标公告

   日期:2025-10-30 18:47:54     来源:网络整理    作者:本站编辑    评论:0    
湖北欣安律师事务所办公室装饰工程招标公告

湖北欣安律师事务所办公室装饰工程招标公告

湖北欣安律师事务所办公室装饰工程招标公告

湖北欣安律师事务所办公室装饰工程招标公告

湖北欣安律师事务所办公室装饰工程招标公告

湖北欣安律师事务所办公室装饰工程招标公告

#办公室装修 湖北欣安律师事务所因业务发展需要,计划于2025年9月,值欣安律所成立三十周年之际搬迁至中北路沙湖中心25层自购办公区。现面向社会公开招标办公室室内装修施工单位,诚邀意向单位参与投标。#投标 #律师事务所 #建筑施工 #室内装修
 
打赏
 
更多>同类资讯
0相关评论

推荐图文
推荐资讯
点击排行
网站首页  |  关于我们  |  联系方式  |  使用协议  |  版权隐私  |  网站地图  |  排名推广  |  广告服务  |  积分换礼  |  网站留言  |  RSS订阅  |  违规举报  |  皖ICP备20008326号-18
Powered By DESTOON