




2020-2025年
建筑设计管理真题集
105道判断题10道写作题17道案例分析题35道多选题40道简答题64道单选题96道填空题
考业老师整理 不同题型归类 考前重点 查漏补缺
建筑设计管理
105道判断题
1. 在建筑设计中,概念设计阶段的主要任务是确定建筑的初步形式和功能。(出自:建筑设计原理)
2. 施工图设计深度必须满足指导现场施工的要求。(出自:建筑制图标准)
3. BIM技术在建筑设计中主要用于三维建模,不能用于成本控制。(出自:BIM应用指南)
4. 建筑设计合同中,设计方对因自身原因造成的设计错误承担全部责任。(出自:建设工程设计合同示范文本)
5. 绿色建筑设计仅考虑节能,不考虑节水和节材。(出自:绿色建筑评价标准)
6. 方案设计完成后,可以直接进入施工图设计阶段,无需进行初步设计。(出自:建筑设计流程规范)
7. 建筑师负责建筑结构的安全,结构工程师只负责计算。(出自:建筑法)
8. 建筑设计管理的目标是控制设计成本,保证设计质量和进度。(出自:建筑设计管理理论)
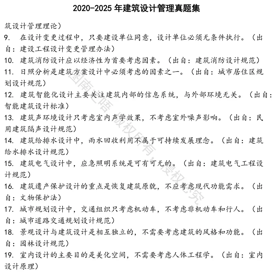
9. 在设计变更过程中,只要建设单位同意,设计单位必须无条件执行。(出自:建设工程设计变更管理办法)
10. 建筑消防设计应以经济性为首要考虑因素。(出自:建筑消防设计规范)
11. 日照分析是建筑方案设计中必须考虑的因素之一。(出自:城市居住区规划设计规范)
12. 建筑智能化设计主要关注建筑内部的信息系统,与外部环境无关。(出自:智能建筑设计标准)
13. 建筑声环境设计只考虑室内声学效果,不考虑室外噪声影响。(出自:民用建筑隔声设计规范)
14. 建筑给排水设计中,雨水回收利用不属于可持续发展理念。(出自:建筑给水排水设计规范)
15. 建筑电气设计中,应急照明系统是可有可无的。(出自:建筑电气工程设计规范)
16. 建筑遗产保护设计的重点是恢复建筑原貌,不应考虑现代功能需求。(出自:文物保护法)
17. 城市规划设计中,交通组织只考虑机动车,不考虑非机动车和行人。(出自:城市道路交通规划设计规范)
18. 景观设计与建筑设计是相互独立的,不需要考虑建筑的风格和功能。(出自:园林设计规范)
19. 室内设计的主要目的是美化空间,不需要考虑人体工程学。(出自:室内设计原理)
20. 幕墙设计必须保证幕墙的安全性,不需要考虑美观性。(出自:建筑幕墙工程技术规范)
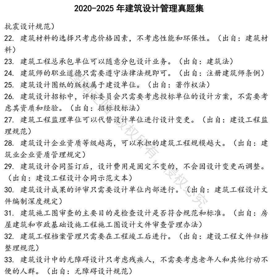
21. 建筑结构设计中,抗震设计是针对所有建筑的强制性要求。(出自:建筑抗震设计规范)
22. 建筑材料的选择只考虑价格因素,不考虑性能和环保性。(出自:建筑材料)
23. 建筑工程总承包单位可以随意分包设计业务。(出自:建筑法)
24. 建筑师的职业道德只需要遵守法律法规即可。(出自:注册建筑师条例)
25. 建筑设计图纸的版权属于建设单位。(出自:著作权法)
26. 建筑设计招标中,评标委员会只需要考虑投标单位的设计方案,不需要考虑其资质和经验。(出自:招标投标法)
27. 建筑工程监理单位可以代替设计单位进行设计变更。(出自:建设工程监理规范)
28. 建筑设计企业资质等级越高,可以承担的建筑工程规模越大。(出自:建筑业企业资质管理规定)
29. 建筑设计合同签订后,设计费用是固定不变的,不会因设计变更而调整。(出自:建设工程设计合同示范文本)
30. 建筑设计成果的评审只需要设计单位内部进行。(出自:建筑工程设计文件编制深度规定)
31. 建筑施工图审查的主要目的是检查设计是否符合规范和标准。(出自:房屋建筑和市政基础设施工程施工图设计文件审查管理办法)
32. 建筑工程档案管理只需要在工程竣工后进行。(出自:建设工程文件归档整理规范)
33. 建筑设计中的无障碍设计只考虑残疾人,不需要考虑老年人和其他行动不便的人群。(出自:无障碍设计规范)
34. 建筑节能设计只考虑冬季保温,不需要考虑夏季隔热。(出自:公共建筑节能设计标准)
建筑设计管理真题集
105道判断题10道写作题17道案例分析题35道多选题40道简答题64道单选题96道填空题
考业老师整理 不同题型归类 考前重点 查漏补缺
建筑设计管理
105道判断题
1. 在建筑设计中,概念设计阶段的主要任务是确定建筑的初步形式和功能。(出自:建筑设计原理)
2. 施工图设计深度必须满足指导现场施工的要求。(出自:建筑制图标准)
3. BIM技术在建筑设计中主要用于三维建模,不能用于成本控制。(出自:BIM应用指南)
4. 建筑设计合同中,设计方对因自身原因造成的设计错误承担全部责任。(出自:建设工程设计合同示范文本)
5. 绿色建筑设计仅考虑节能,不考虑节水和节材。(出自:绿色建筑评价标准)
6. 方案设计完成后,可以直接进入施工图设计阶段,无需进行初步设计。(出自:建筑设计流程规范)
7. 建筑师负责建筑结构的安全,结构工程师只负责计算。(出自:建筑法)
8. 建筑设计管理的目标是控制设计成本,保证设计质量和进度。(出自:建筑设计管理理论)
9. 在设计变更过程中,只要建设单位同意,设计单位必须无条件执行。(出自:建设工程设计变更管理办法)
10. 建筑消防设计应以经济性为首要考虑因素。(出自:建筑消防设计规范)
11. 日照分析是建筑方案设计中必须考虑的因素之一。(出自:城市居住区规划设计规范)
12. 建筑智能化设计主要关注建筑内部的信息系统,与外部环境无关。(出自:智能建筑设计标准)
13. 建筑声环境设计只考虑室内声学效果,不考虑室外噪声影响。(出自:民用建筑隔声设计规范)
14. 建筑给排水设计中,雨水回收利用不属于可持续发展理念。(出自:建筑给水排水设计规范)
15. 建筑电气设计中,应急照明系统是可有可无的。(出自:建筑电气工程设计规范)
16. 建筑遗产保护设计的重点是恢复建筑原貌,不应考虑现代功能需求。(出自:文物保护法)
17. 城市规划设计中,交通组织只考虑机动车,不考虑非机动车和行人。(出自:城市道路交通规划设计规范)
18. 景观设计与建筑设计是相互独立的,不需要考虑建筑的风格和功能。(出自:园林设计规范)
19. 室内设计的主要目的是美化空间,不需要考虑人体工程学。(出自:室内设计原理)
20. 幕墙设计必须保证幕墙的安全性,不需要考虑美观性。(出自:建筑幕墙工程技术规范)
21. 建筑结构设计中,抗震设计是针对所有建筑的强制性要求。(出自:建筑抗震设计规范)
22. 建筑材料的选择只考虑价格因素,不考虑性能和环保性。(出自:建筑材料)
23. 建筑工程总承包单位可以随意分包设计业务。(出自:建筑法)
24. 建筑师的职业道德只需要遵守法律法规即可。(出自:注册建筑师条例)
25. 建筑设计图纸的版权属于建设单位。(出自:著作权法)
26. 建筑设计招标中,评标委员会只需要考虑投标单位的设计方案,不需要考虑其资质和经验。(出自:招标投标法)
27. 建筑工程监理单位可以代替设计单位进行设计变更。(出自:建设工程监理规范)
28. 建筑设计企业资质等级越高,可以承担的建筑工程规模越大。(出自:建筑业企业资质管理规定)
29. 建筑设计合同签订后,设计费用是固定不变的,不会因设计变更而调整。(出自:建设工程设计合同示范文本)
30. 建筑设计成果的评审只需要设计单位内部进行。(出自:建筑工程设计文件编制深度规定)
31. 建筑施工图审查的主要目的是检查设计是否符合规范和标准。(出自:房屋建筑和市政基础设施工程施工图设计文件审查管理办法)
32. 建筑工程档案管理只需要在工程竣工后进行。(出自:建设工程文件归档整理规范)
33. 建筑设计中的无障碍设计只考虑残疾人,不需要考虑老年人和其他行动不便的人群。(出自:无障碍设计规范)
34. 建筑节能设计只考虑冬季保温,不需要考虑夏季隔热。(出自:公共建筑节能设计标准)


