手机版
二维码
购物车
(
0
)
供应
求购
公司
团购
展会
资讯
招商
品牌
人才
知道
专题
图库
视频
下载
商圈
推广
热搜:
采购方式
甲带
滤芯
气动隔膜泵
带式称重给煤机
减速机型号
减速机
链式给煤机
履带
无级变速机
首页
供应
求购
公司
团购
展会
资讯
招商
品牌
人才
知道
专题
图库
视频
下载
商圈
首页
>
资讯
>
玻璃陶瓷
新型陶瓷
日期:2025-10-30 15:45:19 来源:网络整理 作者:本站编辑
评论:0
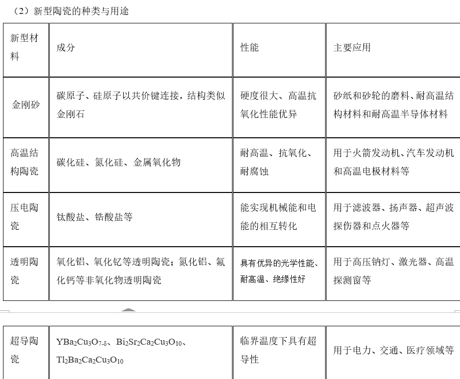
新型陶瓷
新型陶瓷在组成上不再限于传统的硅酸盐体系,在光学、热学、电学、磁学等方面具有很多新的特性和功能。
#高中化学
金刚砂:碳原子,硅原子以共价键连接,结构类似金刚石
高温结构陶瓷:碳化硅 氮化硅 金属氧化物
压电陶瓷
透明陶瓷
超导陶瓷:临界温度下具有超导性
打赏
更多
>
同类资讯
• 北京地标「换肤」计划:给玻璃
0
条
相关评论
推荐图文
推荐资讯
点击排行
网站首页
|
关于我们
|
联系方式
|
使用协议
|
版权隐私
|
网站地图
|
排名推广
|
广告服务
|
积分换礼
|
网站留言
|
RSS订阅
|
违规举报
|
皖ICP备20008326号-18
(c)2008-2022 免费发布网 All Rights Reserved