手机版
二维码
购物车
(
0
)
供应
求购
公司
团购
展会
资讯
招商
品牌
人才
知道
专题
图库
视频
下载
商圈
推广
热搜:
采购方式
甲带
滤芯
气动隔膜泵
带式称重给煤机
减速机型号
无级变速机
链式给煤机
履带
减速机
首页
供应
求购
公司
团购
展会
资讯
招商
品牌
人才
知道
专题
图库
视频
下载
商圈
首页
>
资讯
>
安防器材
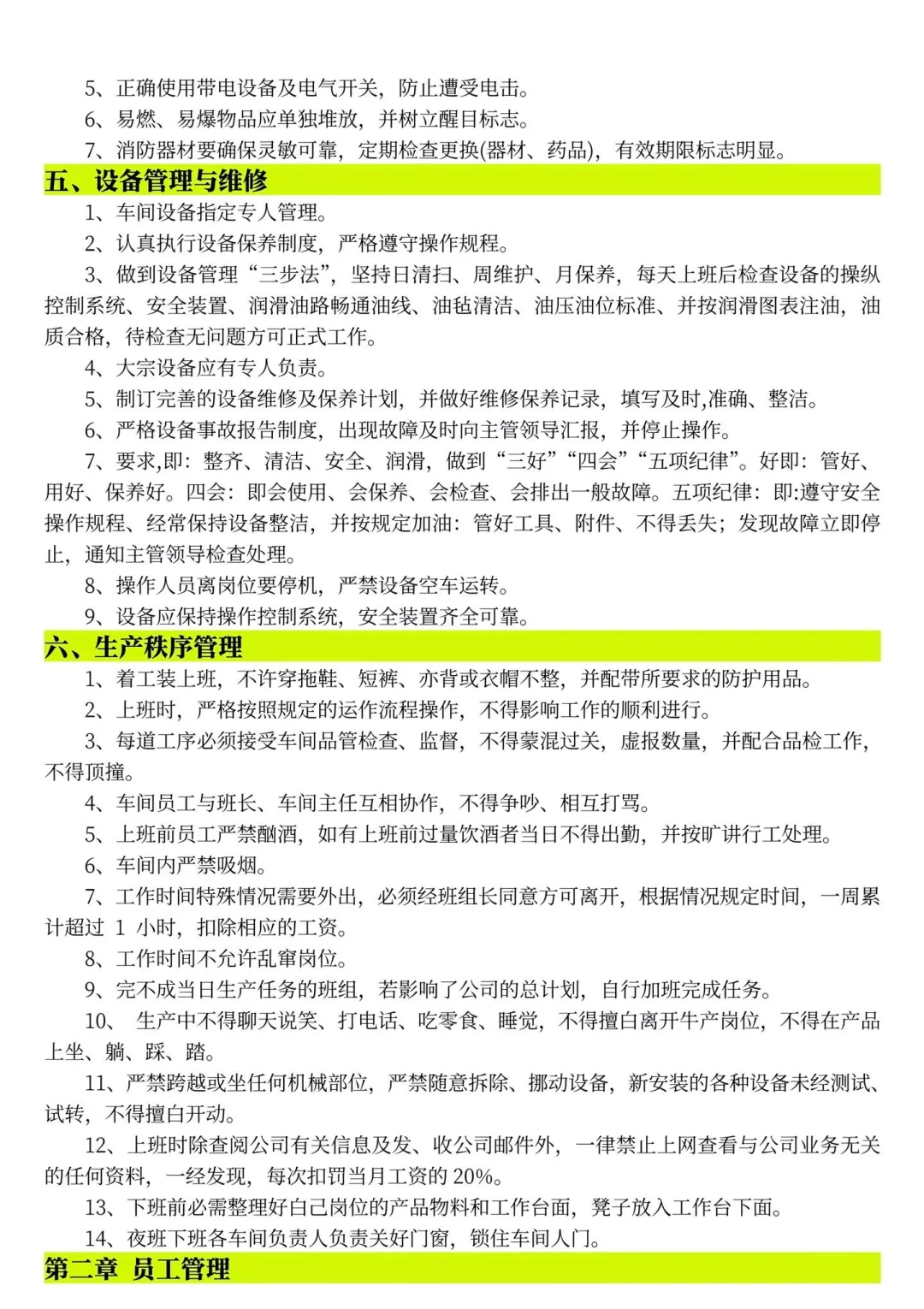
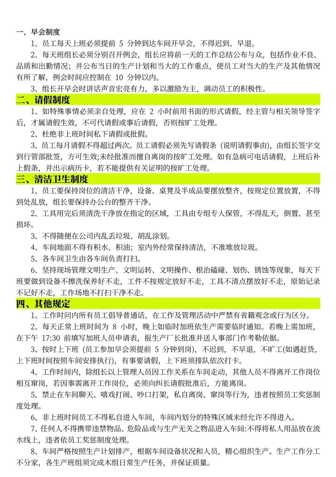
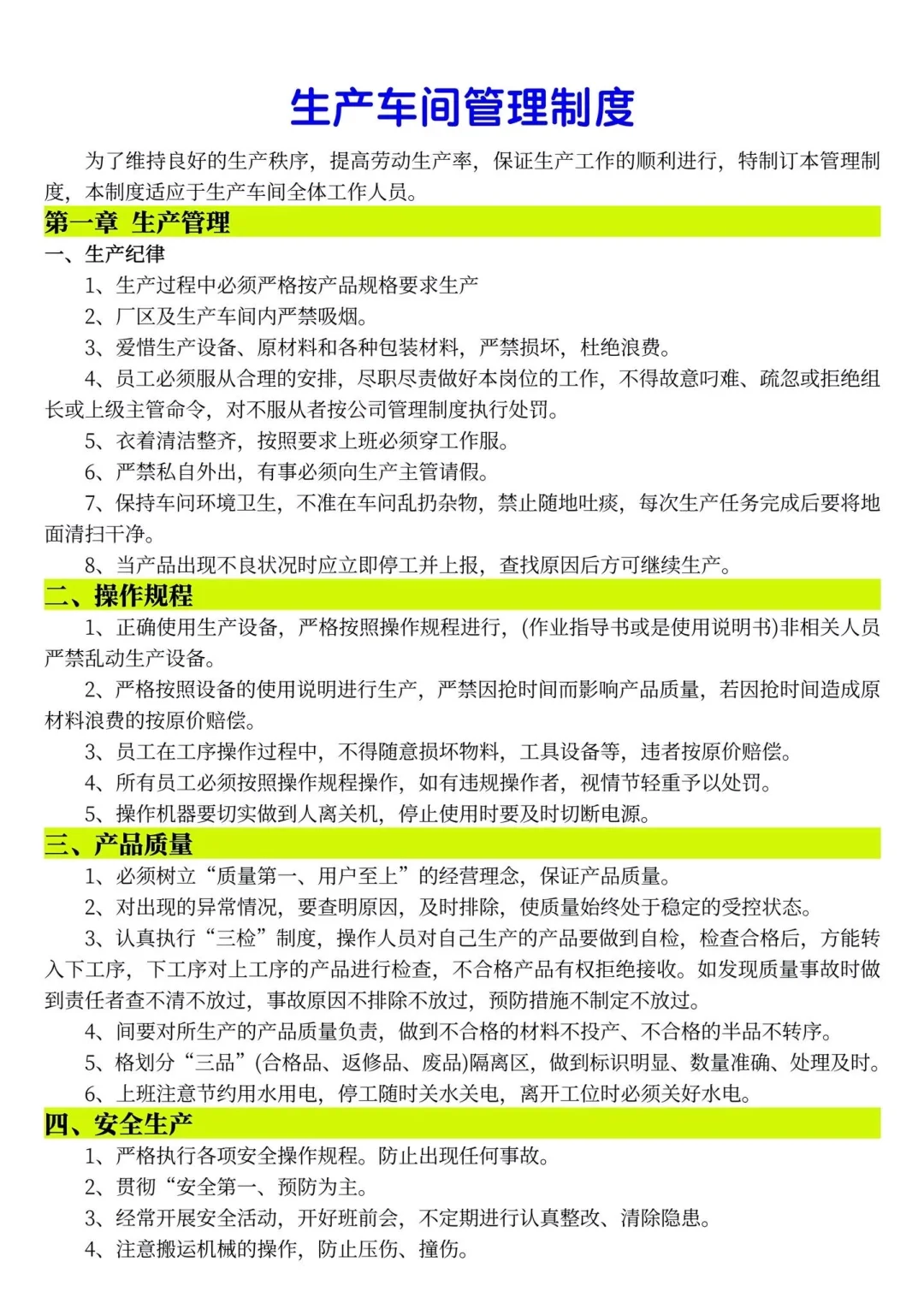
?车间管理全攻略!效率翻倍就靠它
日期:2025-10-30 12:28:16 来源:网络整理 作者:本站编辑
评论:0
?车间管理全攻略!效率翻倍就靠它
还在为车间管理头疼?这份超全制度帮你搞定考勤、生产、设备维护!?
✅ 考勤透明化:详细记录班组出勤,杜绝摸鱼! ✅ 生产高效化:规范流程+质量把控,产能直接拉满! ✅ 设备0故障:维修管理细则,机器寿命延长50%! ✅ 团队超自律:早会、请假、5S卫生…细节控必存!
? 适合制造、工厂管理者,转发收藏备用!?
#车间管理
#工厂制度
#生产效率
#职场干货
打赏
更多
>
同类资讯
• 保险柜真的不是智商税❗️
0
条
相关评论
推荐图文
推荐资讯
点击排行
网站首页
|
关于我们
|
联系方式
|
使用协议
|
版权隐私
|
网站地图
|
排名推广
|
广告服务
|
积分换礼
|
网站留言
|
RSS订阅
|
违规举报
|
皖ICP备20008326号-18
(c)2008-2022 免费发布网 All Rights Reserved