手机版
二维码
购物车
(
0
)
供应
求购
公司
团购
展会
资讯
招商
品牌
人才
知道
专题
图库
视频
下载
商圈
推广
热搜:
采购方式
甲带
滤芯
气动隔膜泵
减速机
带式称重给煤机
履带
减速机型号
链式给煤机
无级变速机
首页
供应
求购
公司
团购
展会
资讯
招商
品牌
人才
知道
专题
图库
视频
下载
商圈
首页
>
资讯
>
玻璃陶瓷
适合吃饭的用什么陶瓷❓釉上彩购买攻略✅
日期:2025-10-30 10:05:55 来源:网络整理 作者:本站编辑
评论:0
适合吃饭的用什么陶瓷❓釉上彩购买攻略✅
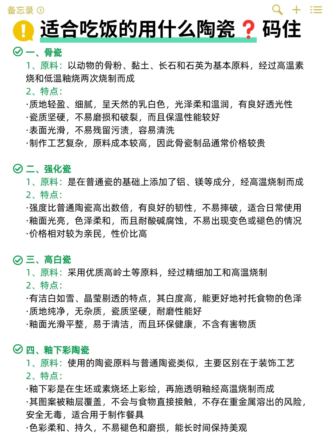
适合吃饭的用什么陶瓷❓
一、骨瓷
二、强化瓷
三、高白瓷
四、釉下彩陶瓷
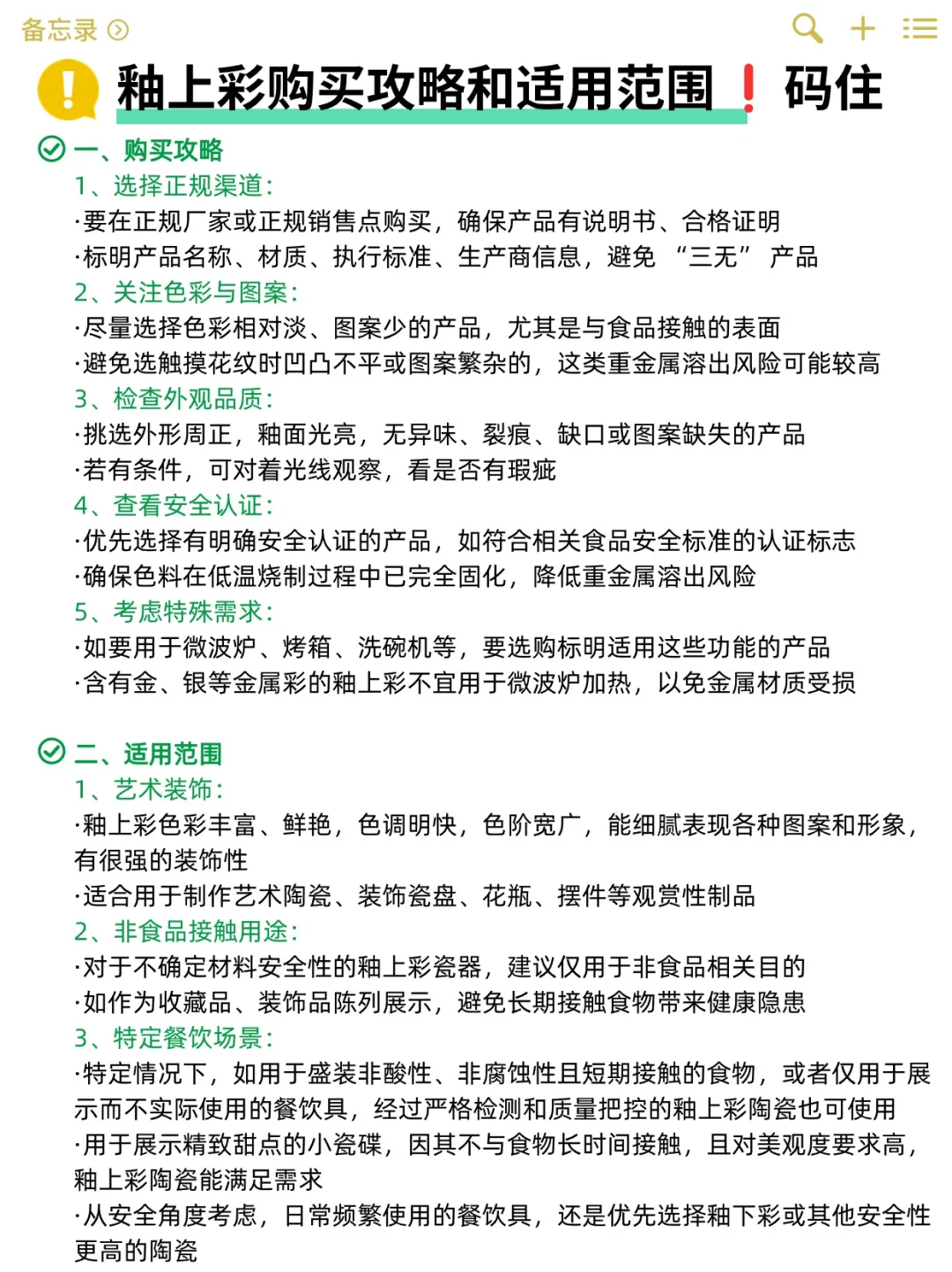
釉上彩购买攻略和适用范围❗
一、购买攻略
✅选择正规渠道
✅关注色彩与图案
✅检查外观品质
二、适用范围
✅艺术装饰
✅非食品接触用途
✅特定餐饮场景
—————————————
认真码字,分享干货,祝所有买房人都能买到合心意的房子➕所有装修人都能装出梦想中的房子?➕享受美好的生活?
#陶瓷
#干货
#攻略
#避雷
#生活美学
#陶瓷攻略
#买陶瓷
打赏
更多
>
同类资讯
• 北京地标「换肤」计划:给玻璃
0
条
相关评论
推荐图文
推荐资讯
点击排行
0
1
窗户玻璃怎么选?一篇讲清!?
0
2
大雨让这座城市焕然一新
0
3
刚刚|不会真的要给黄河上加盖子吧
0
4
是不是建筑同行也会来参观我们小区
0
5
住进森林玻璃盒子啦|集装箱改造的梦中情屋
0
6
幕墙设计神器CAD图库?
0
7
幕墙施工CAD图|隐框明框大样节点干货
0
8
Bilbao 三位建筑师与城市转向
0
9
办公室隔断新玩法环保玻璃墙竟能降噪50%
网站首页
|
关于我们
|
联系方式
|
使用协议
|
版权隐私
|
网站地图
|
排名推广
|
广告服务
|
积分换礼
|
网站留言
|
RSS订阅
|
违规举报
|
皖ICP备20008326号-18
(c)2008-2022 免费发布网 All Rights Reserved